A Race Against Time: The Fight to Treat Duchenne Muscular Dystrophy

A Race Against Time: The Fight to Treat Duchenne Muscular Dystrophy
Like

Share this post

Choose a social network to share with, or copy the URL to share elsewhere

This is a representation of how your post may appear on social media. The actual post will vary between social networks

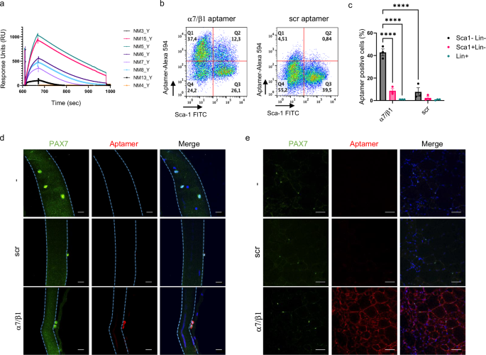
Aptamer-conjugated gold nanoparticles offer a precise method for targeting muscle stem cells in Duchenne Muscular Dystrophy (DMD), addressing a major challenge in gene therapy. By ensuring microRNA therapies reach regenerative muscle cells with high specificity, this approach enhances treatment efficacy while minimizing off-target effects. Recent findings, published in Nature Communications, confirm that the platform is non-toxic and does not trigger immune reactions, marking a crucial step toward clinical translation and potential therapeutic applications.

https://www.nature.com/articles/s41467-024-55223-9

Please sign in or register for FREE

If you are a registered user on Research Communities by Springer Nature, please sign in

Follow the Topic

Biomedical Engineering and Bioengineering
Technology and Engineering > Biological and Physical Engineering > Biomedical Engineering and Bioengineering
Agriculture
Life Sciences > Biological Sciences > Agriculture

Related Collections

With Collections, you can get published faster and increase your visibility.

Women's Health

A selection of recent articles that highlight issues relevant to the treatment of neurological and psychiatric disorders in women.

Publishing Model: Hybrid

Deadline: Ongoing

Advances in neurodegenerative diseases

This Collection aims to bring together research from various domains related to neurodegenerative conditions, encompassing novel insights into disease pathophysiology, diagnostics, therapeutic developments, and care strategies. We welcome the submission of all papers relevant to advances in neurodegenerative disease.

Publishing Model: Hybrid

Deadline: Mar 24, 2026