Identification of a diagnostic and therapeutic biomarker candidate in squamous cell carcinoma arising from mature cystic teratoma of the ovary
Published in Cancer

How is this study started?
Carcinoma arising from mature cystic teratoma of the ovary (MCT) has a poor prognosis and no standard treatment strategy because of its rarity and hidden molecular characteristics. In our previous study [1], we discovered FGFR3-TACC3 fusion gene, which is a plausible therapeutic target, in one squamous cell carcinoma arising from MCT (MCT-SCC) case. Then we started genomic and transcriptomic analyses for carcinomas arising from MCT in order to clarify molecular characteristics of this tumor, leading to development of novel therapeutic strategies.
Our Approach
In this study, we focused on not only somatic genomic alterations but also gene expression profiles. There is no previous report about transcriptome analysis for MCT-SCC due to its rarity, the difficulty in preoperative diagnosis, and the difficulty in intraoperative sampling of fresh-frozen samples. Therefore, we mainly focused on gene expression profiles of MCT-SCC. To understand transcriptomic characteristics of MCT-SCC, we analyzed RNA sequencing data of 2,322 publicly available pan-cancer with our RNA sequencing data of six carcinomas arising from MCT. To validate our transcriptomic findings, we performed immunohistochemistry on the independent 24 samples.
Main results
As a result, we have clarified important and novel findings;
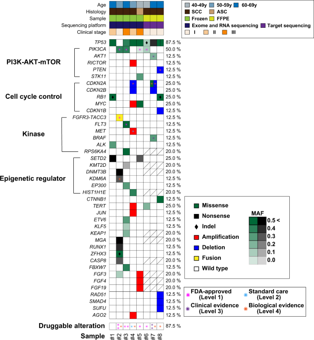
- Our whole exome sequencing data demonstrated that TP53, PIK3CA, SETD2, and RB1 were frequently altered in carcinomas arising from MCT.
- Gene expression profiles of carcinomas arising from MCT were different among histological types. By comparing gene expression profiles between MCT-SCCs and pan-SCCs, gene expression profiles of MCT-SCC was significantly similar to those of lung SCC, leading to estimation of the origin of MCT-SCC.
- XCL1 was specifically overexpressed in MCT-SCC compared with pan-cancer data. Immunohistochemistry analysis showed that XCL1 expression on tumor cells was identified in 13/24 (54%) of MCT-SCCs but not in benign MCTs.
- More than half of MCT-SCCs [13/24, (54%)] showed high tumor infiltration of CD8-positive T cells and high PD-L1 expression. Moreover, XCL1 expression on tumor cells was positively correlated with the number of tumor-infiltrating CD8-positive T cells and PD-L1 expression on tumor cells.
Our hypothesis in this study (below Figure)
Our findings suggest that XCL1 expression may be a novel biomarker for the diagnosis of malignant transformation of MCT into SCC and a biomarker candidate for therapeutic response to anti-PD-1/PD-L1 therapy.
Future research
We believe our study provides key molecular characterizations of MCT-SCC. Our results also suggest that more than half of MCT-SCCs might be treated effectively by PD1/PD-L1 blockage therapy. However, there are several important limitations in this study. As a next step, we are now planning large-scale genomic and transcriptomic analyses in this tumor and in vitro/vivo experiments.
Reference
1. Tamura R, Yoshihara K, Saito T, Ishimura R, Martinez-Ledesma JE, Xin H et al. Novel therapeutic strategy for cervical cancer harboring FGFR3-TACC3 fusions. Oncogenesis 2018; 7: 4.
Written By Ryo Tamura and Kosuke Yoshihara
Follow the Topic
-
Oncogene
This journal aims to make substantial advances in our knowledge of processes that contribute to cancer by publishing outstanding research.
Please sign in or register for FREE
If you are a registered user on Research Communities by Springer Nature, please sign in