Our bodies are home to trillions of commensal bacteria that protect us from infections and a variety of diseases. However, you may not know that bacteria are not the only members of our microbiome. In fact, there are even more VIRUSES in our gut! While the majority of these viruses infect bacteria, there are many diverse viruses than can infect our cells. Like bacteria, intestinal viruses are found in both healthy and sick people and vary from individual to individual. So, the question is: Can viruses be beneficial, like our bacteria, and promote protective responses?
The answer: YES. Using mice lacking bacteria, we showed that a common mouse virus known as murine norovirus (MNV) could promote immune responses in the intestine, improve intestinal architecture and protect mice from intestinal damage. We also showed that, unlike bacteria, MNV requires type I interferon (IFN-I) signaling to mediate these protective responses. IFN-Is are commonly induced following viral infection. Their main function is to promote viral clearance but they have been shown to modulate many other immune responses. Therefore, we hypothesized that IFN-I was having a novel effect on the intestine to promote protection.

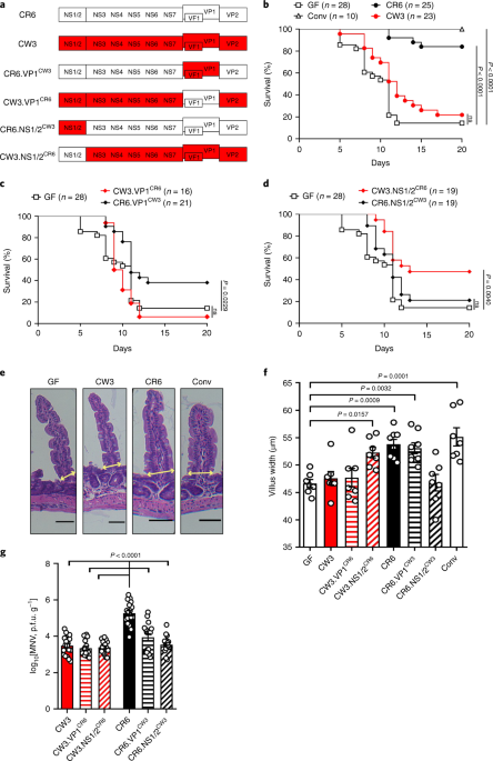
In our most recent study, we used a combination of viral and mouse genetics to show that the ability of MNV to replicate locally in the colon during chemical injury triggered an IFN-I response that was essential for production of the cytokine IL-22 by innate lymphoid cells. IL-22 promotes intestinal wound healing and bacteria can also induce IL-22 expression to protect the intestine from damage. Therefore, protection via IL-22 may represent a commonality between viral and bacterial members of the microbiome.
However, the requirement for IFN-I to induce IL-22 production appears to be unique to viral infection. Interestingly, we found that MNV was unable to increase IL-22 expression by innate lymphoid cells and protect mice from injury when we selectively removed the IFN-I receptor from the intestinal epithelium. Also, we observed that IFN-I signaling in the intestinal epithelium was required for the accumulation of a specific population of CCR2-dependent macrophages in the gut and absence of these cells resulted in the inability of MNV to induce IL-22. Thus, our study uncovered a novel role for IFN-I signaling in the intestinal epithelium in the recruitment and activation of immune cells.
The next step of this work will be in trying to understand how this signaling in epithelial cells promotes these responses. We speculate that IFN-I signaling may induce the expression of a molecule that can act directly on these cell populations to promote their differentiation, trafficking and function. Also, we include data in our study showing that viral infections can also protect against bacterial infections early in life. Preliminary data suggests that there is yet another new mechanism by which viruses promote immunity waiting to be uncovered.
Broadly, our study has shown that viruses can mediate protective effects in the intestine that are distinct from commensal bacteria. Understanding whether human viruses in the gut can provide these beneficial effects could prove integral in our understanding of host-microbiome interactions in health and disease.
Link to our recent publication can be found here.

Follow the Topic
-
Nature Microbiology
An online-only monthly journal interested in all aspects of microorganisms, be it their evolution, physiology and cell biology; their interactions with each other, with a host or with an environment; or their societal significance.
Related Collections
With Collections, you can get published faster and increase your visibility.
Progress towards the Sustainable Development Goals
Publishing Model: Hybrid
Deadline: Ongoing
The Clinical Microbiome
Publishing Model: Hybrid
Deadline: Dec 11, 2025
Please sign in or register for FREE
If you are a registered user on Research Communities by Springer Nature, please sign in