Organoids facilitate studies on crosstalk of niches and adult stem cells
Published in Bioengineering & Biotechnology
https://www.nature.com/articles/s41536-023-00296-1
Adult stem cells reside in a unique microenvironment known as niche. Signals from the niche play dominant roles in controlling stem cell self-renewal and differentiation. Mapping the niche composition and identifying its signals are important for understanding stem cell regulatory mechanisms. Mammary gland is an excellent model for studying the interaction between adult stem cells and microenvironment due to its unique feature of postnatal development. Mammary gland development is governed by the concerted action of systemic hormones and niche signals. Among them, immune cells in the mammary microenvironment can not only provide immune defense, but also have a multiple of functions, such as participating in regulation of mammary development, homeostasis maintenance and mammary disease occurrence, etc. In this study, we are most interested in exploring the regulatory roles of immune cells in the fate determination of mammary stem cells.
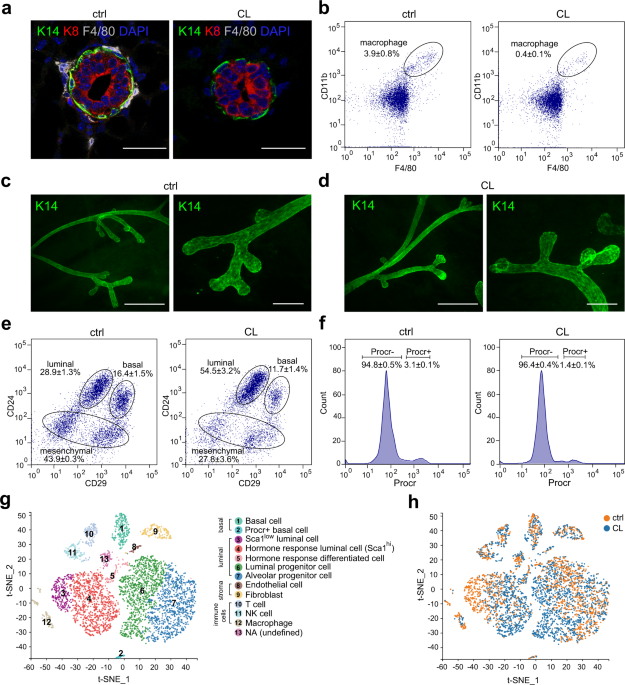
We first conducted a literature review and found that macrophages residing in the mammary gland are reported to participate in multiple processes of mammary development, including the elongation of ducts during puberty and the formation of TEB, the formation of gestational alveoli, and the remodeling of ducts during involution. In addition, reports have also shown that macrophages regulate mammary stem cells self-renewal through "Notch-Wnt crosstalk". However, despite these progresses, there is no in vitro model to directly investigate the regulatory effects of macrophages on mammary stem cells and mammary development, nor have there been reports showing the intracellular signaling pathways of mammary stem cells activated by macrophages.
We then attempted to establish an in vitro co-culture model of macrophages and mammary stem cells. Based on the established 3D culture system for mammary stem cells in our laboratory, we designed three co-culture models, as shown in the diagram below: The first model is shown in Figure 1A, where macrophages are mixed into stem cell culture medium; The second model, as shown in Figure 1B, inoculates macrophages into the trans-well chambers (8 μm), and allows them to move into the 3D culture system; The third model, as shown in Figure 1C, inoculates macrophages into the trans-well cavity (0.4 μm), while prevents them from entering the 3D culture system, thus relying merely on paracrine signals for communication with stem cells. We observed that under all these three models, the colony formation ability of mammary stem cells was significantly enhanced, and a certain proportion of budding mammary organoids were formed in extended culture. These results indicated that the formation of mammary organoids is promoted by signal molecules secreted by macrophages. On the other hand, we found that a large number of macrophages invaded the matrix gel of the embedded the stem cells in model A and B. Since macrophages cannot survive for more than two days in the stem cell culture medium, the invading macrophages in model A and B will harm the subsequent stem cell culture. Therefore, we ultimately chose Model C for subsequent studies.

Figure 1. Schematic diagrams of different co-culture models
In addition to establishing the co-culture model, we also considered the source of macrophages used for co-culture experiments. We compared the use of macrophages isolated from the mammary gland and M2 like macrophages induced from bone marrow-derived macrophages (BMDMs), as shown in Figure 2. We found that there is no significant difference in the effects of two types of macrophages on the colony and organoid formation of mammary stem cells. There are relatively few macrophages in the mammary gland, and the macrophages isolated from each adult mouse's mammary gland can only meet the co-culture needs of 1-2 wells. In contrast, BMDMs are easily obtained and can be induced into a large number of macrophages for co-culture experiments. Therefore, we ultimately selected M2 macrophages derived from BMDMs for this study. In the other hand, for mammary stem cells, we chose to culture them directly using mammary basal cells. The main reason is that previous studies have proved that mammary stem cells are enriched in mammary basal cell population and possess in vitro colony formation ability. So far, many in vitro culture studies use mammary basal cells to replace mammary stem cells.

Figure 2. Two different methods to obtain macrophages for co-culture
Through the established in vitro co-culture model, we are pleased to find that macrophages can promote the formation of mammary organoid with physiological structure and function derived from mammary stem cells. This is the first study to confirm the regulatory effect of macrophages on mammary stem cells and mammary development in an in vitro model. It is hoped that this model can be used to further explore the crosstalk of mammary epithelial cells and microenvironment cells, and serve the study of regenerative medicine in the future.
The above is the story of how we establish an in vitro model to study the interaction between immune cells and adult stem cells. Although the model here we have established is relatively primitive and needs further improvement, the co-culture model illuminates our thinking and helps us explore the underlying mechanisms. Furthermore, the results obtained using the co-culture model demonstrated that cells in the microenvironment could facilitate the establishment of more complete organoids in vitro. Co-culture with various types of microenvironment cells or adult stem cells may provide new perspective for revealing the role of microenvironment cells in organ development, and provide new directions for establishing more microenvironmentalized organoids as well.
Follow the Topic
-
npj Regenerative Medicine
This journal is an open access, online-only, peer-reviewed journal dedicated to publishing high-quality research on ways to help the human body repair, replace and regenerate damaged tissues and organs.
Related Collections
With Collections, you can get published faster and increase your visibility.
Repairing and Regenerating the Vascular Code Across Tissues and Time
Publishing Model: Open Access
Deadline: Jul 18, 2026
Cellular and Genetic Tools in Regenerative Medicine
Publishing Model: Open Access
Deadline: Sep 11, 2026
Please sign in or register for FREE
If you are a registered user on Research Communities by Springer Nature, please sign in