Role of EZH1 in EZH2-deficient hematopoiesis
Published in Cancer
One of my research interests is the role of EZH1 in EZH2-deficient hematopoiesis. We have examined it using hematopoietic cell-specific deletion of Ezh1 and Ezh2 in mice (Figure1 and 2). EZH2 is the primary enzymatic component of polycomb repressive complex 2 (PRC2) catalyzing histone H3 lysine 27 tri-methylation (H3K27me3) to repress the transcription of its target genes. Previously we demonstrated that hematopoietic cell-specific deletion of Ezh2 (Ezh2Δ/Δ) predisposes mice to develop heterogeneous malignancies including myelodysplastic syndrome (MDS) with mild anemia1. EZH1 is a paralog of EZH2, which is the sole enzyme for H3K27me3 in Ezh2-deficient mammalian cells. The activity of EZH1 is much weaker (roughly 20-fold) than that of EZH2 as a PRC2 enzymatic component2. Consistent with this, Ezh1-/- mice exhibits only limited phenotypes. However, homozygous deletion of Ezh1 in Ezh2-deficient mice (Ezh1-/-Ezh2Δ/Δ) exhausted hematopoietic stem cells, showing that Ezh1 is indispensable for hematopoiesis in Ezh2 deficiency1. Furthermore, we showed that Ezh1+/-Ezh2Δ/Δ mice could maintain HCS with a limited amount of H3K27me3. Using RNA-sequencing (RNA-seq) and ChIP-seq, we characterized the genes marked with H3K27me3 in Ezh1+/-Ezh2Δ/Δ Lin−Sca-1+c-Kit+(LSK) cells and defined them as “Ezh1 core target genes”, which are needed to be repressed by H3K27me3 for maintenance of HSCs3.
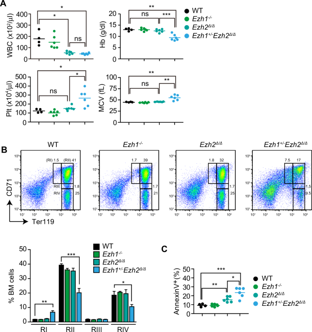
During the analysis of Ezh1+/-Ezh2Δ/Δ mice, we found that Ezh1+/-Ezh2Δ/Δ mice developed a severer anemia accompanied with macrocytosis than Ezh2Δ/Δ mice4. Ezh1+/-Ezh2Δ/Δ mice also exhibited disrupted erythroid differentiation and enhanced apoptosis in erythroblasts. Then, to examine the molecular mechanism for dyserythropoiesis in Ezh1+/-Ezh2Δ/Δ mice, gene expression analysis on erythroblasts was carried out. We demonstrated that Cdkn2a (coding Arf), a well-known PRC2 target gene, was de-repressed leading to p53 activation in Ezh1+/-Ezh2Δ/Δ erythroblasts, but not in WT, Ezh1-/-, and Ezh2Δ/Δ erythroblasts. It is reported that full activation of p53 by Arf involves disruption of ribosome biogenesis as well as Mdm2 inhibition5, 6. A reduction in protein synthesis was observed in Ezh1+/-Ezh2Δ/Δ erythroblasts, implying that impaired ribosome biogenesis was involved in the p53 activation. In addition, dependency of Cdkn2a and p53 on the dyserythropoiesis by PRC2 insufficiency was demonstrated by the analysis of Ezh1+/-Ezh2Δ/ΔCdkn2a-/- and Ezh1+/-Ezh2Δ/Δp53Δ/Δ mice. Based on these findings, we revealed that Ezh1 plays a critical role in maintenance of erythropoiesis through Cdkn2a repression in Ezh2-deficient erythroblasts and proposed the model for PRC2-insufficient dyserythropoiesis in which the de-repression of Cdkn2a activate p53 through multiple pathways (Figure3).
It is surprising to me that Cdkn2a was de-repressed in Ezh1+/-Ezh2Δ/Δ erythroblasts, because Cdkn2a is one of “Ezh1 core target genes”, which are repressed in Ezh1+/-Ezh2Δ/Δ LSK cells. Given that Cdkn2a is not de-repressed in megakaryocyte-erythroid progenitors as well as in LSK cells in Ezh1+/-Ezh2Δ/Δ mice 4, there might be an erythroblasts-specific mechanism for regulating Cdkn2a expression that involves Ezh1 in Ezh2 deficiency. To elucidate this mechanism is important for better understanding PRC2-insufficient dyserythropoiesis. Other epigenetic marks may play a key role, since “Ezh1 core target genes” are also marked with H3K4me3 and histone H2A lysine 119 mono-ubiquitination (H2AK119ub1) in Ezh1+/-Ezh2Δ/Δ LSK cells 3. In this study, we could not obtain erythroblasts from human MDS patients. The analysis using patient’s erythroblasts would be helpful for the further study. Finally, I gratefully acknowledge the work of all authors and collaborators. Especially, I would like to thank Daisuke Shinoda, another first author taking over this project, for his hard work under the difficult situation due to the laboratory relocation and the COVID-19 pandemic. I also thank Yumi Takeda-Aoyama for providing great illustrations.
Link to manuscript: https://www.nature.com/articles/s41375-020-01023-1
[References]
- Mochizuki-Kashio M, Aoyama K, Sashida G, Oshima M, Tomioka T, Muto T, et al. Ezh2 loss in hematopoietic stem cells predisposes mice to develop heterogeneous malignancies in an Ezh1-dependent manner. Blood 2015 Sep 3; 126(10): 1172-1183.
- Margueron R, Li G, Sarma K, Blais A, Zavadil J, Woodcock CL, et al. Ezh1 and Ezh2 maintain repressive chromatin through different mechanisms. Mol Cell 2008 Nov 21; 32(4): 503-518.
- Aoyama K, Oshima M, Koide S, Suzuki E, Mochizuki-Kashio M, Kato Y, et al. Ezh1 Targets Bivalent Genes to Maintain Self-Renewing Stem Cells in Ezh2-Insufficient Myelodysplastic Syndrome. iScience 2018 Oct 15; 9: 161-174.
- Aoyama K, Shinoda D, Suzuki E, Nakajima-Takagi Y, Oshima M, Koide S, et al. PRC2 insufficiency causes p53-dependent dyserythropoiesis in myelodysplastic syndrome. Leukemia 2020 Aug 21.
- Deisenroth C, Franklin DA, Zhang Y. The Evolution of the Ribosomal Protein-MDM2-p53 Pathway. Cold Spring Harbor perspectives in medicine 2016 Dec 1; 6(12).
- Sloan KE, Bohnsack MT, Watkins NJ. The 5S RNP couples p53 homeostasis to ribosome biogenesis and nucleolar stress. Cell reports 2013 Oct 17; 5(1): 237-247.

Follow the Topic
-
Leukemia
This journal publishes high quality, peer reviewed research that covers all aspects of the research and treatment of leukemia and allied diseases. Topics of interest include oncogenes, growth factors, stem cells, leukemia genomics, cell cycle, signal transduction and molecular targets for therapy.
Please sign in or register for FREE
If you are a registered user on Research Communities by Springer Nature, please sign in