Salivary Microbiome: Indicators of Hand, Foot and Mouth Disease manifestation

Published in Microbiology

Like

Share this post

Choose a social network to share with, or copy the URL to share elsewhere

This is a representation of how your post may appear on social media. The actual post will vary between social networks

Hand, Foot and Mouth Disease (HFMD) is a highly contagious prevalent viral childhood illness caused by human enteroviruses under the family of Picornaviridae, with more than 22 genetically diverse viruses identified to be associated with the disease. Normally a mild and self-limiting disease that spontaneously resolves on its own and therefore additional laboratory testing is typically not conducted. Rather, diagnosis is made via observation of clinical symptoms.

In our attempt to increase the surveillance of the serotype and genotypes responsible for the HFMD outbreaks in Singapore, we recruited paediatric patients admitted for symptomatic HFMD and healthy volunteers from multiple childcare centres.

We made a surprising finding that 17.1% of children, who were supposedly healthy volunteers, were tested positive for enteroviruses.1 Yet, in this subclinical population, there is absence of symptoms typically associated with HFMD such as low-grade fever, sore throat and vesicular rashes formation on the hands and feet and in the oral cavity. Past infection was also ruled out as a possible risk factor of subclinical infection. This observation led us to wonder what could be the contributing factor that results in an asymptomatic phenotype.

With reported evidence on co-infections of enteroviruses with other viruses and bacteria in HFMD, we hypothesized that interaction of HFMD-causing enteroviruses with other viruses and bacteria present in the saliva microbiome may be important in the differential manifestation of the disease between individuals. As such, we decided to dive deeper and explore the salivary virome and microbiome of the saliva from the symptomatic, asymptomatic and healthy cohort for HFMD.

To characterize the prokaryotic microbiome, it is pretty straightforward given that prokaryotes have a highly conserved yet sufficiently variable 16srRNA gene for us to work on. However, viruses on the other hand lack universal markers which entire viral genome has to be sequenced. Another challenge is that viruses are also small in genomic sizes which can be easily masked by the bacterial community and nucleic acids from human origins. As such, we employed a probe-based hybridization method prior to sequencing using VirCapSeq-VERT which uses about 2 million probes to cover complete genomes of all members of 207 viral taxa that were known to infect vertebrates. Using this method, we could enrich for vertebrate viruses that are not causing an active infection which are usually present in low amount.

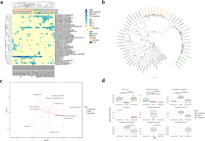
In our study, we managed to show that virome profiles of symptomatic and asymptomatic HFMD patients were indeed significantly altered from healthy individuals, with 9 discriminative viruses detected. These viruses were able to discriminate each of the symptomatic, asymptomatic, and healthy cohort. Additionally, the genotype of enterovirus A in the symptomatic and asymptomatic cohort also differs which could also be a contributing factor for the asymptomatic phenotype. Apart from that, we also identified a vertebrate virus that could be part of commensal viruses in the saliva that was not previously reported by other studies which attempted to characterize the oral virome. A shift in the prokaryotic microbiome was also observed. Streptococcus spp., the dominant genus in saliva, was further elevated in the symptomatic cohort. This elevated level of Streptococcus spp. was also found to be correlated to the level of enterovirus A in the saliva together with few other bacteria. (Read our story here)

Distinct virome observed in each of the healthy, symptomatic and asymptomatic cohort
Figure 1. Distinct virome observed in each of the healthy, symptomatic and asymptomatic cohort.

Figure 2. Streptococcus spp. identified as the signature of the symptomatic HFMD cohort.

Our study provides the first evidence that manifestation of HFMD may occur in a combinatorial manner with other members of the microbiome instead of solely based on the etiological agent enterovirus itself. However, further clarification of the causal relationship will need to be done.

References

  1. Min, N. et al. An epidemiological surveillance of hand foot and mouth disease in paediatric patients and in community: A Singapore retrospective cohort study, 2013–2018. PLOS Neglected Tropical Diseases 15, e0008885 (2021).

Please sign in or register for FREE

If you are a registered user on Research Communities by Springer Nature, please sign in