Specific, targetable interactions with the microenvironment influence imatinib-resistant chronic myeloid leukemia

In this work, for the first time, we have modelled, Imatinib resistance, BCR-ABL1 mutations in the murine system. We identified the underlying cellular difference in leukemia cells harboring T315I mutation, associated proteins, and importantly, targetable interactions with the microenvironment.

Published in Cancer

Specific, targetable interactions with the microenvironment influence imatinib-resistant chronic myeloid leukemia
Like

Share this post

Choose a social network to share with, or copy the URL to share elsewhere

This is a representation of how your post may appear on social media. The actual post will vary between social networks

Chronic myeloid leukemia (CML) is caused by a chromosomal translocation event, generating the BCR-ABL1gene, which encodes a constitutively active tyrosine kinase. While imatinib, a tyrosine kinase inhibitor (TKI), has revolutionized the treatment for CML, a certain cohort of patients develop resistance against the therapy, which is mostly attributed to point mutations in the BCR-ABL1 gene. Most of these mutations are successfully targeted by next generation TKIs. In this work we focused on a resistance-conferring and notoriously aggressive, gate-keeper mutation of BCR-ABL1, namely BCR-ABL1T315I (Patel et al., 2017). But, more specifically, in line with past work from our laboratory, we have identified interactions of these specific leukemia cells with their surrounding microenvironment in the bone marrow as potential target for treatment (Godavarthy et al., 2020Krause et al., 2013). 

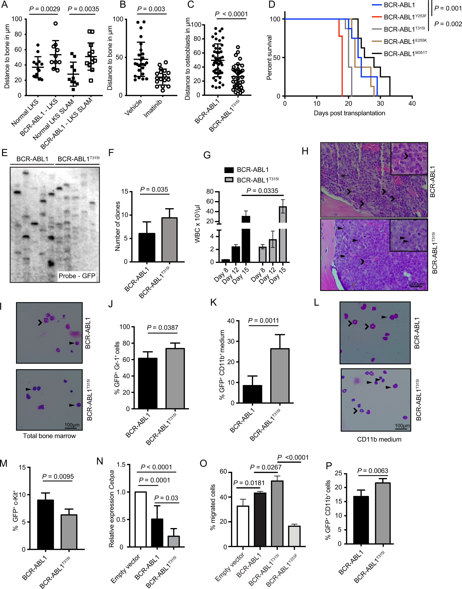
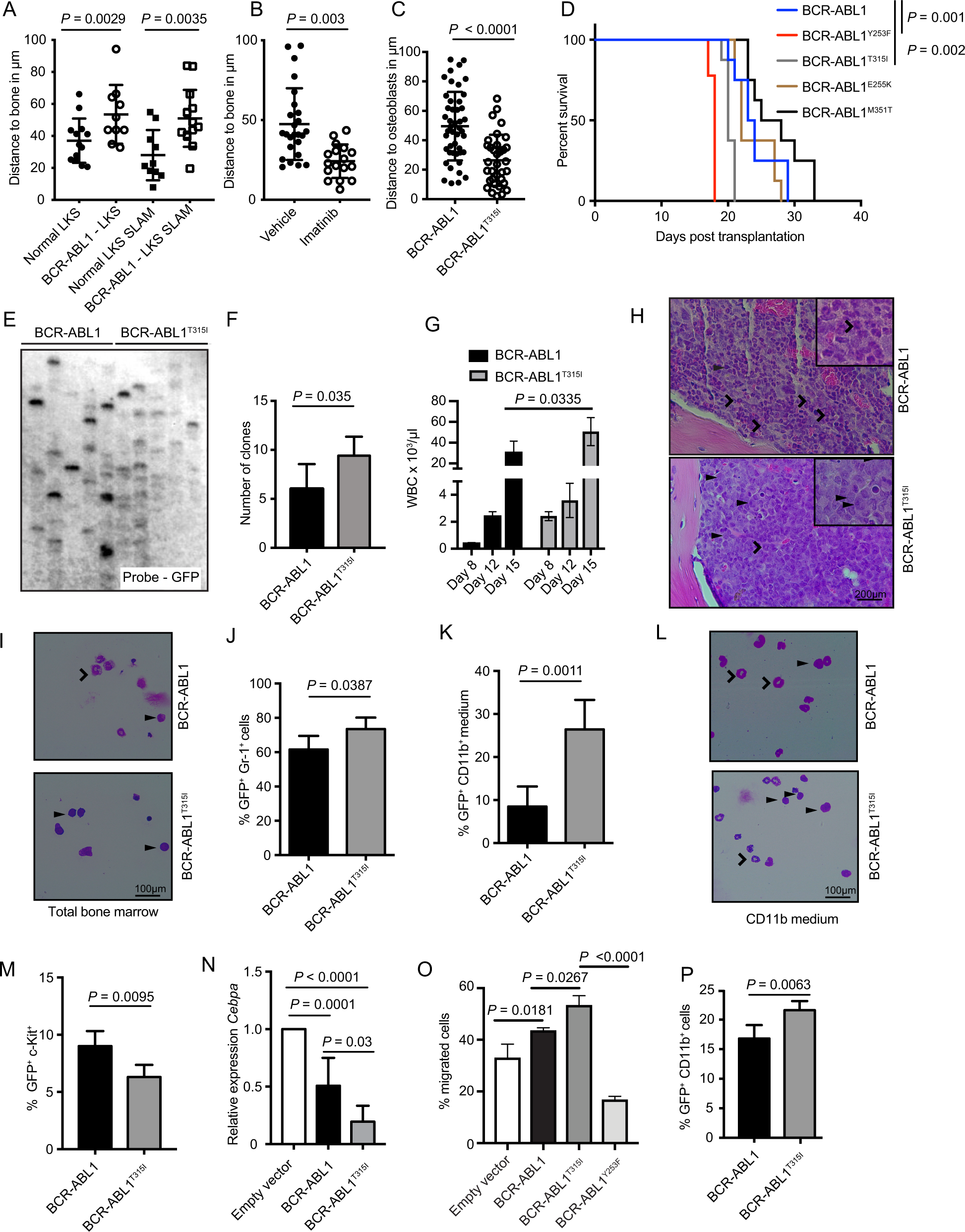
 Establishing the murine system: Using the retroviral transduction/transplantation system, we successfully modeled the clinical course of several BCR-ABL1 point mutations in our murine system. The BCR-ABL1T315I+ disease was aggressive and was accompanied by an increased myeloid blast percentage compared to BCR-ABL1+ disease. We found that BCR-ABL1T315I+ cells exhibit differential niche location and cellular properties like cell adhesion, migration and cytoskeleton compared to BCR-ABL1+ cells.  

Identification of molecular targets: Our findings showed that BCR-ABL1T315I+ cells show higher levels of integrin beta3 on their surface compared to BCR-ABL1+ cells.  We also observed a significant decrease in the amount of fibronectin (FN) in the bone marrow microenvironment of mice with BCR-ABL1T315I+ compared to BCR-ABL1+ CML.  We discovered that leukemia-initiating cells (LIC) were the source of FN and that knocking down FN in LIC aggravates the disease in mice with BCR-ABL1+ CML. In converse,administration of FN decelerated BCR-ABL1-T315I+ leukemia progression.  Integrin-linked kinase (ILK), a scaffolding protein, was upregulated in BCR-ABL1T315I+ cells.  In addition, genetic (shRNA-mediated knockdown) or pharmacological (CPD22) inhibition of ILK in LIC led to a significant reduction of BCR-ABL1T315I+ disease aggressivity.  We also showed that combination treatment with ponatinib, a TKI targeting BCR-ABL1T315I, and CPD22 is more efficient in treating mice with BCR-ABL1T315I+ CML compared to ponatinib alone.  Targeting ILK also altered the amount of fibronectin in bone sections of mice with BCR-ABL1T315I+ CML, suggesting niche manipulation was at play here. 

 Human CML samples complemented our findings: Western blot analysis of patient cells harbouring the BCR-ABL1T315I mutation confirmed a higher amount of integrin beta 3 and ILK in these cells, too.  Similar to our findings in mice, immunohistochemistry of bone sections of patients with BCR-ABL1T315I+ disease also showed a significantly reduced amount of FN.  Experiments in immunosuppressed mice, transplanted with human leukemia cells and treated with FN, further suggested a beneficial effect of fibronectin treatment in BCR-ABL1T315I+ disease. 

Importance of our findings: With this work we have finally established a murine model to study imatinib-resistance-conferring point mutations in BCR-ABL1.  Our data show that these point mutations lead to alterations at the cellular and molecular levels.  The crux of the matter lies in the fact that these mutations alter the niche differently compared to ‘wildtype’ CML, and as such make these niche alterations targetable.  In our case, targeting leukemia cell-intrinsic molecules like integrin beta3 or ILK, or changing the amount of FN in the niche, altered disease outcome of an otherwise extremely aggressive and mutant disease!

 1. Godavarthy, P. S., Kumar, R., Herkt, S. C., Pereira, R. S., Hayduk, N., Weissenberger, E. S., Aggoune, D., Manavski, Y., Lucas, T., Pan, K. T., et al. (2020). The vascular bone marrow niche influences outcome in chronic myeloid leukemia via the E-selectin - SCL/TAL1 - CD44 axis. Haematologica 105, 136-147.

2. Krause, D. S., Fulzele, K., Catic, A., Sun, C. C., Dombkowski, D., Hurley, M. P., Lezeau, S., Attar, E., Wu, J. Y., Lin, H. Y., et al. (2013). Differential regulation of myeloid leukemias by the bone marrow microenvironment. Nature Medicine 19, 1513-1517.

 3. Patel, A. B., O'Hare, T., and Deininger, M. W. (2017). Mechanisms of Resistance to ABL Kinase Inhibition in Chronic Myeloid Leukemia and the Development of Next Generation ABL Kinase Inhibitors. Hematol Oncol Clin North Am 31, 589-612.

 

Please sign in or register for FREE

If you are a registered user on Research Communities by Springer Nature, please sign in

Follow the Topic

Cancer Biology
Life Sciences > Biological Sciences > Cancer Biology
  • Leukemia Leukemia

    This journal publishes high quality, peer reviewed research that covers all aspects of the research and treatment of leukemia and allied diseases. Topics of interest include oncogenes, growth factors, stem cells, leukemia genomics, cell cycle, signal transduction and molecular targets for therapy.