The crosstalk between CREB and PER2 mediates the transition between mania- and depression-like behavior

Published in Neuropsychopharmacology volume 50, pages1683–1694 (2025)
Like

Share this post

Choose a social network to share with, or copy the URL to share elsewhere

This is a representation of how your post may appear on social media. The actual post will vary between social networks

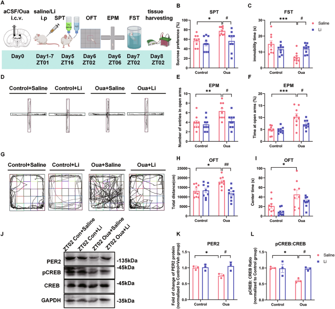
For this study, Dr. Wang designed the project and applied for an NSFC grant in 2022. She came up with this idea while writing her previous review, "A Pattern to Link Adenosine Signaling, Circadian System, and Potential Final Common Pathway in the Pathogenesis of Major Depressive Disorder," during which she read a vast amount of literature. She noticed that some antidepressant behaviors might be mania-like, which greatly sparked her interest in mania. Based on her Ph.D. thesis, she found that knockdown of Per2 in the rat CA1 region produced antidepressant-like behavior; however, no depressive behavior occurred—so how could it be antidepressant? More importantly, the baseline involved normal rats, not depressed ones. Thus, she believed this behavior should be mania-like. She then used the ouabain-induced mania model to test her hypothesis.

She worked hard every day, getting up early around 5:00 a.m. and performing experiments until 8:00 p.m. each day. After one year, she had almost completed all the experiments. At that time, she received a CSC fellowship to work in Tsvetan Serchov's lab. She asked Tsvetan for comments, and he gave her a lot of advice, reorganized the framework of the paper, improved the statistical analysis, and made the logic clearer. Dr. Wang received a great deal of help and encouragement from Tsvetan. Meanwhile, Yan-Bin Ji provided assistance with immunohistochemistry at her previous institution in China. Prof. Li also offered great encouragement and important comments on this project, as it was based on Dr. Wang's Ph.D. thesis, supervised by Prof. George Fu Gao, Lin Lu, and Su-Xia Li.

During Dr. Wang's independent work on this investigation at Shandong University, she overcame many difficulties, as she had no helpers and had to perform all the experiments herself. However, this process gave her great passion and confidence in scientific research, helping her grow into an independent researcher.

When she thinks of those days, tears always fill her eyes—it is unforgettable throughout her life. It was indeed a painful but happy experience. At that time, her Ph.D. thesis paper had not yet been published, and the only thing that pushed her forward was belief and passion. She believed this was a great and valuable work in her entire life. And now, it is indeed a milestone in her life.

https://www.nature.com/articles/s41386-025-02076-5

Please sign in or register for FREE

If you are a registered user on Research Communities by Springer Nature, please sign in

Follow the Topic

Psychiatry
Life Sciences > Health Sciences > Clinical Medicine > Psychiatry
Behavioral Neuroscience
Life Sciences > Biological Sciences > Neuroscience > Behavioral Neuroscience
Cellular Neuroscience
Life Sciences > Biological Sciences > Neuroscience > Cellular Neuroscience