A disease mechanism-driven approach to targeted therapy in Down syndrome associated myeloid leukemia
Published in Cancer
Where did we start?
Children with Down syndrome are predisposed to developing myeloid leukemia in their first years of life.1 When treated with intensive chemotherapy the overall prognosis of these children is good. However, this unique patient cohort is very likely to experience severe side effects from standard chemotherapy.2 This underlines the need for treatment strategies that are tailored to ML-DS leukemogenesis and that simultaneously offer more beneficial risk profiles.
Thereby, Down syndrome associated myeloid leukemia (ML-DS) develops in a stepwise process from a pre-malignant condition called transient abnormal myelopoiesis (TAM) opening the door for therapies specifically targeting key features of disease progression.3 It was shown previously, that upon transformation from TAM to overt ML-DS genetic programs associated with the lysine specific demethylase LSD1 become activated.4 In other studies, LSD1 has been implicated as key player in terminal differentiation of various hematopoietic lineages5 and its inhibition was able to overcome differentiation blockage in several acute myeloid leukemia subtypes6-8 – making it also a promising target in ML-DS.
Another hallmark of ML-DS leukemogenesis is the emergence of activating mutations in cytokine receptors and Janus kinases.4 Especially for the inhibition of Janus kinases different drugs have been developed, with the Janus kinase 1 and 2 inhibitor ruxolitinib having the broadest routinely application in the field of hematology.
Bearing the hallmarks of the stepwise transformation from pre-leukemia to ML-DS in mind, we aimed at designing a rational targeted therapy with at least comparable anti-leukemic effects, but an ideally superior treatment-related risk profile compared to standard chemotherapy.
What did we do?
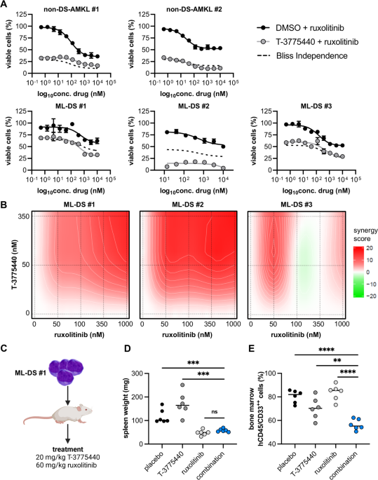
We used primary samples from children with ML-DS and non Down syndrome associated acute megakaryoblastic leukemia (non-DS-AMKL) to test serial dilutions of an irreversible LSD1 inhibitor and ruxolitinib. In addition to our ex vivo studies, we also performed evaluation of the anti-leukemic effects of this drug combination in a ML-DS mouse model. To investigate the underlying molecular mechanisms of the observed drug synergy, total RNA sequencing was performed in two primary ML-DS samples after the respective monotherapies or the combination of both drugs.
What did we find?
ML-DS and non-DS-AMKL patient samples were highly sensitive to treatment with a LSD1 inhibitor in the nanomolar range, however the dose-response curves plateaued with increasing inhibitor concentrations. This pointed towards proliferation arrest and potentially differentiation in response to LSD1 inhibition. Indeed, treating ML-DS and non-DS-AMKL patient samples with a LSD1 inhibitor led to robust myeloid differentiation but only mildly increased apoptotic rates.
To boost the cytotoxicity of this targeted therapy, we combined the LSD1 inhibitor with serial dilutions of ruxolitinib. The combination of both drugs showed synergistic anti-leukemic activity in ML-DS and non-DS-AMKL samples, with not only significantly increased apoptosis but also sufficient block of cycling from G1 to S phase.
However, the efficacy of this drug combination seems to depend on the Janus kinase mutational status, as ruxolitinib is only able to block Janus kinase 1 and 2. Consistently, we observed drug synergy only in the Janus kinase wild-type and Janus kinase 1 mutated ML-DS samples, while in the Janus kinase 3 mutated patient only additive cytotoxic effects were detectable.
Testing this drug combination in our in vivo ML-DS model with a Janus kinase 1 mutation, confirmed our ex vivo results, since significant control of the leukemic burden in spleen and bone marrow was only achieved when mice were treated with the LSD1 inhibitor and ruxolitinib. Aiming to unravel the molecular mechanisms of this drug synergy, we performed RNA sequencing which showed that both drugs synergistically inhibited key gene signatures of cell division. Treatment with the LSD1 inhibitor alone drove genetic programs associated with cytokine signaling. As ML-DS blasts thrive on aberrant cytokine signaling, LSD1 inhibition could further increase the dependency on this stimulus which is then abruptly revoked by exposition to ruxolitinib.
Where do we go from here?
Our study paves the way to targeted therapies in pediatric acute megakaryoblastic leukemia with or without Down syndrome as predisposing factor.
Since activating mutations in cytokine receptors and Janus kinases are frequent events in patients with ML-DS and non-DS-AMKL, the use of ruxolitinib as Janus kinase 1 and 2 inhibitor might be only suitable for a subset of patients. Consequently, the patients’ mutational status must be considered when moving on with pre-clinical and clinical testing of this drug combination in ML-DS and AMKL.

References
- Hasle H, Clemmensen IH, Mikkelsen M. Risks of leukaemia and solid tumours in individuals with Down's syndrome. Lancet (London, England) 2000; 355: 165–169.
- Hassler A, Bochennek K, Gilfert J, Perner C, Schöning S, Creutzig U, et al. Infectious Complications in Children With Acute Myeloid Leukemia and Down Syndrome: Analysis of the Prospective Multicenter Trial AML-BFM 2004. Pediatric blood & cancer 2016; 63: 1070–1074.
- Grimm J, Heckl D, Klusmann J-H. Molecular Mechanisms of the Genetic Predisposition to Acute Megakaryoblastic Leukemia in Infants With Down Syndrome. Frontiers in oncology 2021; 11: 636633.
- Labuhn M, Perkins K, Matzk S, Varghese L, Garnett C, Papaemmanuil E, et al. Mechanisms of Progression of Myeloid Preleukemia to Transformed Myeloid Leukemia in Children with Down Syndrome. Cancer cell 2019; 36: 123-138.e10.
- Kerenyi MA, Shao Z, Hsu Y-J, Guo G, Luc S, O'Brien K, et al. Histone demethylase Lsd1 represses hematopoietic stem and progenitor cell signatures during blood cell maturation. eLife 2013; 2: e00633.
- Sugino N, Kawahara M, Tatsumi G, Kanai A, Matsui H, Yamamoto R, et al. A novel LSD1 inhibitor NCD38 ameliorates MDS-related leukemia with complex karyotype by attenuating leukemia programs via activating super-enhancers. Leukemia 2017; 31: 2303–2314.
- Maiques-Diaz A, Spencer GJ, Lynch JT, Ciceri F, Williams EL, Amaral FMR, et al. Enhancer Activation by Pharmacologic Displacement of LSD1 from GFI1 Induces Differentiation in Acute Myeloid Leukemia. Cell reports 2018; 22: 3641–3659.
- Fiskus W, Mill CP, Nabet B, Perera D, Birdwell C, Manshouri T, et al. Superior efficacy of co-targeting GFI1/KDM1A and BRD4 against AML and post-MPN secondary AML cells. Blood cancer journal 2021; 11: 98.
Follow the Topic
-
Leukemia
This journal publishes high quality, peer reviewed research that covers all aspects of the research and treatment of leukemia and allied diseases. Topics of interest include oncogenes, growth factors, stem cells, leukemia genomics, cell cycle, signal transduction and molecular targets for therapy.
Please sign in or register for FREE
If you are a registered user on Research Communities by Springer Nature, please sign in