A microbiota-dependent bile acid reprograms alveolar macrophages to control lung inflammation
Published in Microbiology, Immunology, and Anatomy & Physiology
Secondary bile acids offer a fascinating example of how host-microbiota interactions can shape physiological processes and, ultimately, health. Bile acids are synthesized by the host primarily to aid lipid digestion and absorption. From the microbial perspective, however, these molecules are highly toxic. Faced with this selective pressure, gut microbes evolved enzymatic strategies to modify and detoxify bile acids.
Remarkably, some of these microbial transformations give rise to so-called secondary bile acids, compounds that not only lose their toxicity for bacteria but also acquire important signaling functions in the host. Secondary bile acids act as ligands for host nuclear and membrane receptors, influencing metabolism, immune responses, and barrier integrity. What began as a microbial survival strategy thus became integrated into host physiology.
This evolutionary interplay reveals the gut as a deeply co-evolved ecosystem rather than a simple host-pathogen battleground. Particularly striking is the immense structural diversity of secondary bile acids – potentially numbering in the thousands – creating a vast and largely unexplored chemical space for biology and drug discovery. Yet, how individual microbial modifications alter bile acid function and impact host biology, especially in the airways, remains a fundamental open question.

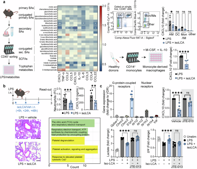
In our new manuscript, we begin to shed light on these issues. One of the most unexpected observations was the remarkable selectivity of immunomodulatory bile acid species, which ultimately pointed to a single molecule: isolithocholic acid (isoLCA). As the story unfolded, additional surprises emerged. In the airways, isoLCA shaped innate rather than adaptive immunity, acted through a previously underappreciated receptor in host–microbiota interactions, S1PR2, and induced metabolic rewiring of alveolar macrophages that was essential for its function. Strikingly, these effects contrast sharply with what is known about secondary bile acid signaling in the gut.
Importantly, this manuscript represents only the beginning of a broader journey. Our findings provide early clues with potentially far-reaching implications, ranging from the use of isoLCA or its chemical derivatives as nasal therapeutics to dampen excessive inflammation in respiratory disease, to the rational design of next-generation probiotic interventions equipped with the enzymatic machinery to produce isoLCA in vivo. Together, these insights underscore the profound and still-unfolding functional integration of microbial metabolism into host biology.
Full story: https://rdcu.be/eZrQW
Graphical abstract:
Follow the Topic
-
Signal Transduction and Targeted Therapy
This is an international, peer-reviewed, open-access journal publishing articles related to signal transduction in physiological and pathological processes, alongside signal transduction-targeted therapeutics in the form of biological agents and small molecular drugs used to treat human diseases.
Please sign in or register for FREE
If you are a registered user on Research Communities by Springer Nature, please sign in