A modular super-enhancer in retinal development

Super-enhancers are believed to define cell identity and cell fate across development. Our lab has identified distinct modules within the Vsx2 super-enhancer that are necessary for the development of retinal progenitor cells and bipolar cells in murine retina.

Published in Healthcare & Nursing

A modular super-enhancer in retinal development
Like

Share this post

Choose a social network to share with, or copy the URL to share elsewhere

This is a representation of how your post may appear on social media. The actual post will vary between social networks

Transcription factors of the developing central nervous system have complicated expression patterns

Many central nervous system-specific transcription factors (TFs) display a complicated expression pattern because they are expressed in multiple cell types across multiple stages of development. Traditional gene knockout approaches do not allow for precise uncoupling of TF function in early and late-stages of development, and potential cell-type specific effects, due to profound early phenotypes such as an underdeveloped CNS or embryonic lethality. To understand the function of TFs across CNS development, our laboratory has identified and examined super-enhancers (SEs) that regulate TF gene expression in murine retina.

The retina as a model for neurodevelopment

The retina serves as a robust model for studying neurodevelopment for several reasons. First, it is a remarkably accessible part of the CNS as opposed to the brain or the spinal cord, making electroporations and dissections a simple and quick process. Second, it is evolutionarily conserved and so the experiments that we perform in mice better inform our understanding of the disease in humans. Third, all of the cell types as well as their structure and function have already been well elucidated. We know that there are seven cell types, and that they exist in three distinct layers. Thus, aberrations in cell type distribution or morphology as a result of experimentation are easily identifiable.

What is a super enhancer?

Super-enhancers (SEs), a subset of enhancers, are expansive regulatory elements containing clusters of transcriptional enhancers believed to define cell identity and cell fate across development1-4. Advances in high-throughput sequencing assays such as chromatin immunoprecipitation sequencing (ChIP-seq) has allowed for tens of thousands of putative enhancers to be identified in the developing murine and human CNS5-7. However, very few of these enhancers have been functionally tested in vitro or in vivo. In the present study, we functionally test a SE in vivo and find that the Vsx2 SE contains distinct regions that are necessary for the development of retinal progenitor cells and bipolar cells. We have since implicated SEs as modular gene regulatory paradigms that may be used to uncouple the complex expression patterns of neurogenic TFs.

The Vsx2 super-enhancer acts in a modular fashion 

Microphthalmia, a developmental disorder in which children are born with an extremely small eye and are blind, can be caused by a mutation in a single gene, VSX28,9. VSX2 encodes a transcription factor that is expressed in all retinal progenitor cells (RPCs) as well as differentiated bipolar cells and Müller glia10-12. Mice with microphtalmia were found to have a spontaneous mutation in Vsx2 and had a dramatic reduction of RPC proliferation8,10,13. Since retinal development is perturbed at an early stage in this model, the precise role of Vsx2 during later stages of retinal development was unknown.

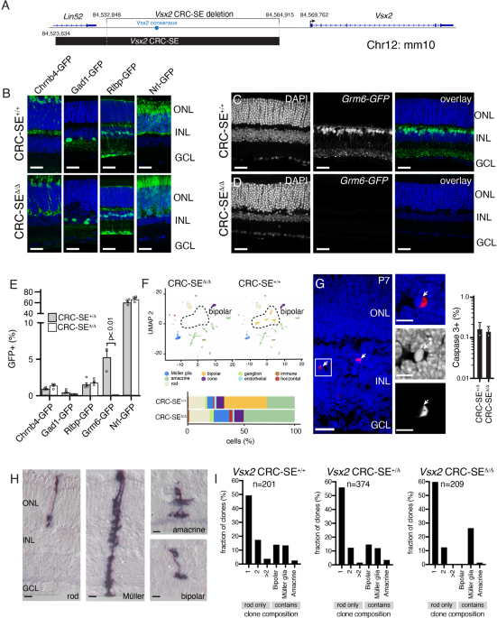
Our laboratory previously identified a 32 kb super-enhancer upstream of Vsx2 using integrated epigenetic profiling5. Within this SE is a consensus binding site for Vsx2, with ChIP sequencing confirming that Vsx2 does bind its own SE in adult murine retina14. Under the premise that Vsx2 binds to its adjacent SE to regulate Vsx2 expression, the SE is defined as a core regulatory circuit SE (CRC-SE). In the present study, we dissect the Vsx2 CRC-SE to understand the role of individual regions within the CRC-SE during retinal development.

Genomic conservation across vertebrate species can be indicative of important transcription factor binding sites and enhancers that regulate gene expression. We identified evolutionarily conserved regions within the Vsx2 CRC-SE and examined their chromatin accessibility across retinal development using scATAC-seq. One region, called R0-37, exhibits open chromatin in RPCs during early development while another region, R3-17, exhibits open chromatin in bipolar cells during late development. Next, we individually deleted these candidates in mice using CRISPR/Cas9 gene editing technology. Strikingly, the deletion of R0-37 disrupts RPC proliferation and recapitulates microphthalmia that was originally observed in the Vsx2 gene mutation mouse. The deletion of R3-17 leads to a complete loss of bipolar cells, but RPC proliferation is unaffected. By identifying the developmental stage and cell-type specific CRC-SE regions, we have uncoupled the expression pattern of Vsx2 during early and late stages of retinogenesis. This prototypical SE may serve as a model for dissecting the complex gene expression patterns for TFs in any tissue type across development.

Please find the complete study in Nature Communications here.

References

  1. Hnisz, D.et al. Super-enhancers in the control of cell identity and disease. Cell 155, 934-947, doi:10.1016/j.cell.2013.09.053 (2013).
  2. Lovén, J.et al. Selective inhibition of tumor oncogenes by disruption of super-enhancers. Cell 153, 320-334, doi:10.1016/j.cell.2013.03.036 (2013).
  3. Pott, S. & Lieb, J. D. What are super-enhancers?Nat Genet 47, 8-12, doi:10.1038/ng.3167 (2015).
  4. Whyte, W. A.et al. Master transcription factors and mediator establish super-enhancers at key cell identity genes. Cell 153, 307-319, doi:10.1016/j.cell.2013.03.035 (2013).
  5. Aldiri, I.et al. The Dynamic Epigenetic Landscape of the Retina During Development, Reprogramming, and Tumorigenesis. Neuron 94, 550-568.e510, doi:10.1016/j.neuron.2017.04.022 (2017).
  6. Visel, A.et al. ChIP-seq accurately predicts tissue-specific activity of enhancers. Nature 457, 854-858, doi:10.1038/nature07730 (2009).
  7. Shen, Y.et al. A map of the cis-regulatory sequences in the mouse genome. Nature 488, 116-120, doi:10.1038/nature11243 (2012).
  8. Burmeister, M.et al. Ocular retardation mouse caused by Chx10 homeobox null allele: impaired retinal progenitor proliferation and bipolar cell differentiation. Nat Genet 12, 376-384, doi:10.1038/ng0496-376 (1996).
  9. Ferda Percin, E.et al. Human microphthalmia associated with mutations in the retinal homeobox gene CHX10. Nat Genet 25, 397-401, doi:10.1038/78071 (2000).
  10. Liu, I. S.et al. Developmental expression of a novel murine homeobox gene (Chx10): evidence for roles in determination of the neuroretina and inner nuclear layer. Neuron 13, 377-393, doi:10.1016/0896-6273(94)90354-9 (1994).
  11. Rowan, S. & Cepko, C. L. Genetic analysis of the homeodomain transcription factor Chx10 in the retina using a novel multifunctional BAC transgenic mouse reporter.Dev Biol 271, 388-402, doi:10.1016/j.ydbio.2004.03.039 (2004).
  12. Buenaventura, D. F., Ghinia-Tegla, M. G. & Emerson, M. M. Fate-restricted retinal progenitor cells adopt a molecular profile and spatial position distinct from multipotent progenitor cells.Developmental Biology 443, 35-49, doi:https://doi.org/10.1016/j.ydbio.2018.06.023 (2018).
  13. Truslove, G. M. A Gene causing Ocular Retardation in the Mouse.Journal of Embryology and Experimental Morphology 10, 652-660 (1962).
  14. Norrie, J. L.et al. Nucleome Dynamics during Retinal Development. Neuron 104, 512-528.e511, doi:10.1016/j.neuron.2019.08.002 (2019).

Follow the Topic

Health Care
Life Sciences > Health Sciences > Health Care

Related Collections

With Collections, you can get published faster and increase your visibility.

Women's Health

A selection of recent articles that highlight issues relevant to the treatment of neurological and psychiatric disorders in women.

Publishing Model: Hybrid

Deadline: Ongoing

Biosensing

With this cross-journal Collection, the editors of Communications Biology, Nature Biomedical Engineering, Nature Sensors, Nature Communications, and Scientific Reports welcome the submission of primary research Articles focusing on the development of engineered biosensing devices with the potential to be applied in biomedical research and in the management of disease conditions.

Publishing Model: Hybrid

Deadline: Jun 30, 2026