Cancer remains a leading cause of death worldwide. It affects individuals of all ages and genders, despite their socioeconomic background, and contributes to a substantial healthcare burden in both developed and developing countries. Ionizing radiation (IR) plays a crucial role in the radiotherapeutic treatment of cancer; however, it can also produce notable radiotoxicity to surrounding non-cancerous tissues. In our group, we have a particular interest in studying the interactions between the musculoskeletal tissues and IR exposure due to the fact that bone can absorb 30–40% more IR than other tissues, making it a common site of ancillary injury.
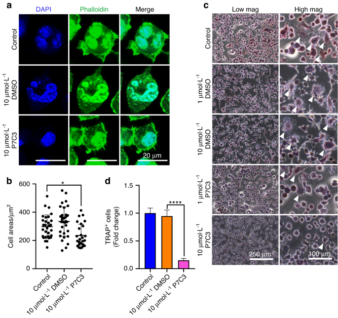
This study investigated a small molecule named Pool 7, Compound 3 (P7C3), which was first discovered as a neuroprotective compound through in vivo screening for neuroprotective chemicals in 20101. Since its discovery, P7C3 has been tested in various preclinical models of neurodegenerative diseases, which have shown good bioavailability and safety. Mechanistically, P7C3 exerts its activity through the activation of the intracellular enzyme nicotinamide phosphoribosyltransferase (NAMPT)2, which is the rate-limiting enzyme in the nicotinamide adenine dinucleotide (NAD)+ salvage pathway3. At the beginning of our investigation, we wondered whether P7C3 would enhance the in vitro mineralization of human mesenchymal stem cells (hBMSCs) since hBMSCs are NAD+ responsive, and a decline in the concentration of NAD+ with age in both rodent and human tissues has been reported4,5. Surprisingly, our in vitro results revealed not only an upregulation in the proliferation of hBMSCs, but also a novel and pivotal role of P7C3 in regulating the adipo-osteogenic lineage commitment of hBMSCs. P7C3 demonstrated the ability to suppress IR-induced adipogenesis, promote osteoblastogenesis and mineral deposition, while also inhibiting macrophage-derived multinucleated giant cell formation and osteoclastic activity in vitro. These results highlight the potential of P7C3 as a multifunctional therapeutic agent for modulating hBMSCs and macrophage/osteoclast behavior and maintaining a healthy balance between adipogenic and osteogenic differentiation, inflammation, and osteoclastic activity, particularly following IR exposure. Furthermore, the exogenous administration of P7C3 in vivo, resulted in the upregulation of proteins known to favor osteoblast over adipogenic progenitor differentiation, facilitate inflammatory resolution, and suppress osteoclastogenesis; thereby culminating in bone able to maintain its area, architecture, and mechanical strength despite exposure to harmful, and clinically relevant levels of IR. A critical concern was whether P7C3 also confers a radioprotective effect to cancer cells. However, our preliminary results show a substantial P7C3-induced reduction in the proliferation of three distinct cancer cell lines. These findings suggest that P7C3 holds promise as a protective agent for maintaining the structural integrity and functional properties of bone under conditions of radiation stress.
However, there are still numerous unanswered questions that warrant further investigation. Firstly, since our current model focuses on local irradiation and the prophylactic effect of P7C3, it is essential to assess the effects of P7C3 on whole-body irradiation and as a radiomitigator and radiotherapeutic at times post IR exposure, which is more representative of the impact of nuclear accidents. Secondly, although we examined the effects of P7C3 on cancer cells in vitro, additional research is necessary to evaluate its efficacy in animal models of cancer, which will provide valuable insights into its effectiveness in treating cancer. Lastly, in this study, we administered P7C3 for a duration of 7 days. It would be intriguing to extend the injection period and investigate the long-term effects of P7C3 treatment. Understanding the sustained effects of prolonged P7C3 administration will provide crucial information for its clinical translation.
In conclusion, our findings strongly suggest that P7C3 is a previously undiscovered key regulator of adipo-osteogenic progenitor lineage commitment, thereby holds great potential as a novel and multifaceted therapeutic approach to address IR-induced bone loss.

Figure. The protective effect provided by P7C3 against IR-induced bone loss. Exogenous administration of 20 mg/kg P7C3 shifts the pathological environment induced by irradiation from favoring osteoclastogenesis into osteogenesis and reduces bone marrow adipogenesis and cell senescence, thereby significantly protecting bone from IR-mediated bone loss and fracture in vivo.
DOI: https://doi.org/10.1038/s41413-023-00273-w
Reference
- Pieper AA, Xie S, Capota E, et al. Discovery of a Proneurogenic, Neuroprotective Chemical. Cell. 2010;142(1):39-51. doi:10.1016/j.cell.2010.06.018
- Wang G, Han T, Nijhawan D, et al. P7C3 neuroprotective chemicals function by activating the rate-limiting enzyme in NAD salvage. Cell. 2014;158(6):1324-1334. doi:10.1016/j.cell.2014.07.040
- Xie N, Zhang L, Gao W, et al. NAD+ metabolism: pathophysiologic mechanisms and therapeutic potential. Signal Transduct Target Ther. 2020;5(1):227. doi:10.1038/s41392-020-00311-7
- McReynolds MR, Chellappa K, Baur JA. Age-related NAD+ decline. Exp Gerontol. 2020;134:110888. doi:10.1016/j.exger.2020.110888
- Schultz MB, Sinclair DA. Why NAD(+) Declines during Aging: It’s Destroyed. Cell Metab. 2016;23(6):965-966. doi:10.1016/j.cmet.2016.05.022
Follow the Topic
-
Bone Research
This journal highlights the breakthrough discoveries in basic and clinical aspects of bone biology, pathophysiology and regeneration, as well as other significant findings related to bone.
Please sign in or register for FREE
If you are a registered user on Research Communities by Springer Nature, please sign in