A subpopulation of CD146+ tumor-associated macrophage

A subpopulation of CD146+ tumor-associated macrophage enhances the anti-tumor activity.

Published in Healthcare & Nursing

Like

Share this post

Choose a social network to share with, or copy the URL to share elsewhere

This is a representation of how your post may appear on social media. The actual post will vary between social networks

Immunotherapy is one of the most promising approaches in tumor therapy. However, the complexity of the tumor microenvironment greatly limits the efficacy of tumor immunotherapy. Tumor-associated macrophages (TAMs) are a type of immune cell that account for a relatively large proportion (up to 50%) of immune cells in the tumor microenvironment, and they have become an important target for tumor immunotherapy due to their high heterogeneity and plasticity. In-depth analysis of the phenotype and function of TAMs can help design new strategies for tumor immunotherapy.

Prof. Yan’s group previously reported the role and regulatory mechanism of CD146 molecule in the pro-inflammatory polarization process of macrophages (peripheral infiltration or adipose tissue settlement) in a high-fat microenvironment. Given the important role of macrophages in the tumor microenvironment in tumor immunotherapy, the researchers further to explore the impact of this subpopulation of macrophage on tumor development.

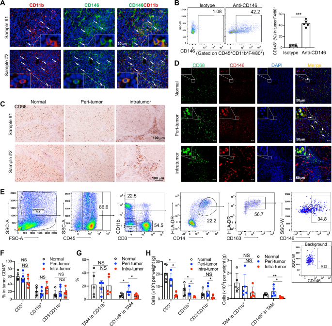
Firstly, the researchers used mouse tumor models and clinical HCC tumor samples to demonstrate the presence of CD146+ macrophages in the tumor microenvironment, and found that these cells were mainly located at the margin of the tumor tissue. Subsequently, the researchers explored the change in CD146+ macrophages in the tumor microenvironment and found that with the increase of the time of tumor stimulation, the expression of CD146 on these macrophages gradually decreased. Further analysis revealed that this change was mainly regulated by the STAT3 signaling pathway. Under the domestication of the tumor microenvironment, CD146+ macrophages upregulate the STAT3 signal, which inhibits the expression of CD146, leading to the gradual loss of CD146 in these cells, partially explaining why CD146+ macrophages are more abundant at the margin of tumors. 

To elucidate the role of CD146+ macrophages in tumor development, researchers first analyzed the relationship between the percentage of CD146+ macrophages and the survival rate of HCC patients, and found that the higher the proportion of CD146+ macrophages in the tumor, the longer the patient's survival time, suggesting that these macrophages have higher anti-tumor activity. The researchers further constructed an in situ liver cancer model and various mouse tumor-bearing models to validate this conclusion.  

To further elucidate the anti-tumor mechanism of CD146+ macrophages, researchers used T cell knockout mice and macrophage/tumor cell co-injection models, and found that the anti-tumor activity of CD146+ macrophages mainly depends on T cells. Further studies revealed that CD146 deficiency led to up-regulation of the JNK signal pathway. Up-regulation of the JNK pathway has two effects. Firstly, JNK pathway promotes macrophages to secrete more chemokines (including CCL2, CCL3, CCL4, CXCL2, CXCL5), increasing the infiltration of MDSCs into the tumor microenvironment. Secondly, JNK pathway promotes the expression of TMEM176B, which inhibits the activation of the NLRP3 inflammasome signaling pathway in macrophages, thereby reducing the secretion of IL1β and IL18. Thus, the up-regulation of JNK signaling caused by CD146 deficiency inhibits the recruitment and function of cytotoxic T cells in the microenvironment, thereby promoting tumor progression.

The CD146 molecule is considered a marker for tumor angiogenesis and has been identified as a target for tumor therapy. Previous studies showed that targeting CD146 with the functional antibody AA98 could achieve 10-70% tumor inhibition, which probably depending on the tumor microenvironment. Therefore, the researchers tested the combined treatment of AA98 functional antibody with the TMEM176B inhibitor, and the results showed that this treatment strategy had better anti-tumor effects than using AA98 antibody alone.

Therefore, this study reveals the changes and mechanisms of CD146+ macrophages in the tumor microenvironment, providing new insights into targeted therapy for TAMs in cancer treatment.

Please sign in or register for FREE

If you are a registered user on Research Communities by Springer Nature, please sign in