An assessment of intrinsic capacity among older Indian adults from the Longitudinal Ageing Study in India

New study published in Nature Aging offers first comprehensive measure of healthy aging for older adult Indians
Like

Share this post

Choose a social network to share with, or copy the URL to share elsewhere

This is a representation of how your post may appear on social media. The actual post will vary between social networks

A landmark study published in Nature Aging has developed the first comprehensive, nationally representative measure of “intrinsic capacity” for older adults in India. Using data from more than 60,000 participants in the Longitudinal Ageing Study in India (LASI), researchers led by Professor Arokiasamy Perianayagam, , and colleagues have created a World Health Organization (WHO)–aligned metric that could transform how healthy aging is monitored and supported through policy and practice.

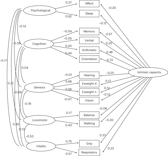
Intrinsic capacity reflects the composite of an individual’s physical and mental health capacities. The study operationalized intrinsic capacity using 14 indicators across five domains—cognition, locomotor function, psychological well-being, sensory health, and vitality—to construct a 0–100 score based on the WHO framework for healthy aging. Statistical modelling confirmed a single latent construct of intrinsic capacity with these five domains, consistent with similar studies conducted in Brazil, China, and the United Kingdom. The authors also examined how intrinsic capacity varies by demographic and socioeconomic factors, including age, sex, education, household consumption, marital status, residence, and chronic disease burden, and how it relates to conventional disability measures.

On average, older Indian adults scored around 70 on the intrinsic capacity scale. Scores declined steadily with advancing age and were notably lower among individuals with limited education, lower household economic resources, and those living in rural areas. Men, people with higher education and household consumption, urban residents, and individuals without chronic conditions exhibited substantially higher intrinsic capacity. Importantly, intrinsic capacity showed a strong association with self-rated health and functional ability: individuals with higher intrinsic capacity had significantly lower odds of poor self-rated health and limitations in activities or instrumental activities of daily living, even after adjusting for age, socioeconomic status, and multimorbidity. Similar patterns observed in East Asian studies suggest that intrinsic capacity may be a better predictor of disability in later life than traditional disease-based indicators.

Intrinsic capacity levels varied widely across India’s 36 states and union territories, even after adjusting for age and sex. Territories such as Chandigarh and Puducherry showed higher mean scores, while others—including Sikkim—recorded lower levels. These geographic variations underscore opportunities for targeted, region-specific strategies to promote healthy aging.

 

The authors highlight that a validated intrinsic capacity measure can support India’s efforts to monitor progress under key national initiatives such as Ayushman Bharat and the National Programme for Health Care of the Elderly, and to track commitments under the WHO Decade of Healthy Ageing. With India’s older adult population already exceeding 150 million and projected to more than double by 2050, the findings provide actionable evidence to guide prevention, early intervention, and integrated care. By shifting focus from disease to people’s functional capacities—seeing, moving, thinking, breathing, and daily functioning—the study offers a person-centred framework for promoting healthy longevity.

Because this intrinsic capacity measure is harmonized with international datasets in the Gateway to Global Aging platform, the study also enables meaningful cross-country comparisons of healthy aging trajectories.

The article, “An assessment of intrinsic capacity among older Indian adults from the Longitudinal Ageing Study in India,” is authored by Arokiasamy Perianayagam and colleagues from institutions across India, Qatar, the United States, and E

Please sign in or register for FREE

If you are a registered user on Research Communities by Springer Nature, please sign in

Follow the Topic

Public Health
Life Sciences > Health Sciences > Public Health
Statistics in Social Sciences, Humanities, Law, Education, Behavorial Sciences, Public Policy
Humanities and Social Sciences > Behavioral Sciences and Psychology > Psychological Methods > Statistics in Social Sciences, Humanities, Law, Education, Behavorial Sciences, Public Policy
  • Nature Aging Nature Aging

    This journal’s mission is to provide a unique multidisciplinary, unifying and highly visible publishing platform for the aging-research community, with studies that cover the biology of aging and longevity.