An injectable gel that restores cardiac function after heart attack
Published in Bioengineering & Biotechnology
A heart attack is one of the most common CVDs and is caused by reduced blood flow to the heart. Current therapies are able to restore the blood supply to the heart, but they do not repair the damage that was done. In about 10% of cases, the damage is enough that the patient will develop heart failure, a condition that has 5-year mortality of ~50%. In addition, for patients that cannot receive immediate medical attention after a heart attack, this prognosis is even worse. Thus, there is a need for a therapeutic approach that both recover cardiac function and limits the damage that occurs after a heart attack.
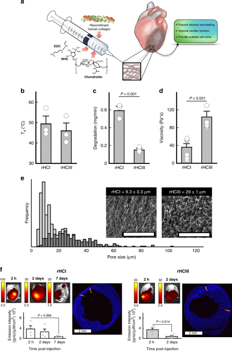
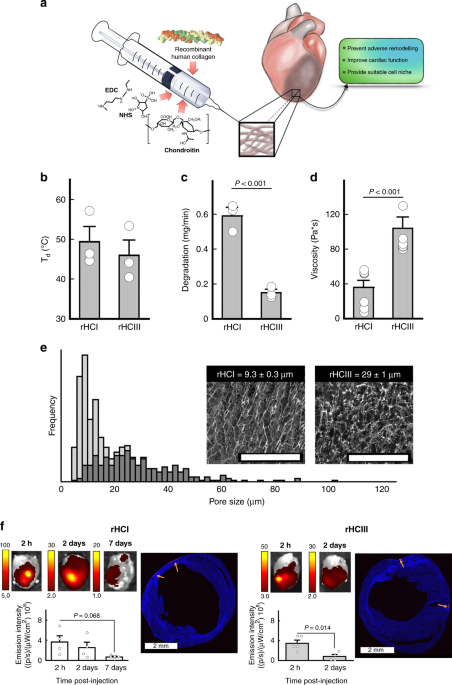
The BioEngineering and Therapeutic Solutions (BEaTS) team at the University of Ottawa Heart Institute (http://www.beatsresearch.com/ & @BEaTSResearch) in Canada has recently developed the first gel material for treating hearts after a heart attack that is prepared using recombinant human collagen [1]. Collagen is the main protein that maintains the structure of the heart, which is also damaged after a heart attack. The use of the human form of the protein will allow for easier future translation to the clinic.

Caption: Dr. Emilio Alarcon (8th from left) poses with the members of his research team. He has travelled the world, he says, to assemble this talented group. From left to right: Antony El-Khoury (NSERC summer fellow), Madison Bak (MSc student), Brook Biniam (Undergraduate Research Opportunity Program (UROP)), Ashley Baldwin (lab manager), Dr Veronika Sedlakova (postdoctoral fellow), Justina Pupkaite (PhD student), Sarah Mclaughlin (PhD student), Dr. Christopher McTiernan (postdoctoral fellow), Dr. Erik Suuronen (director, BEaTS), Maxime Comtois-Bona (co-op student), Dr. Marcelo Muñoz (postdoctoral fellow) and Alex Ross (MSc Student). Missing from photo: Dr. Marc Ruel, Zohra Khatoon, Erik Jacques, David Cortes, Michel Grenier, Keshav Goel. (Photo Credit: University of Ottawa).
To test the gel, an animal model was used that mimics a patient who has not responded to conventional therapy or who was delayed in getting medical treatment. The team’s results demonstrate that injection of the gel into the damaged heart of mice reduces pathological remodeling and restores the mechanical properties of the heart muscle. Importantly, the gel was able to limit the spread of the tissue damage, and restore some of the function that was lost. The treatment works, in part, by increasing the number of cardiac muscle cells and blood capillaries in the tissue surrounding the damaged area. The gel also promotes the recruitment of more wound healing cells to the site of injury.
As people with damaged hearts are living longer, the incidence of heart failure is increasing. Therefore, a treatment capable of recovering cardiac function and preventing heart failure would have a tremendous health and societal impact worldwide. The therapy developed by the BEaTS team is a promising approach to accomplish this. This study is first step towards the development of a non-animal origin biomaterial therapy that is clinically translatable for treating heart attack patients.
References
[1] McLaughlin S, et al. Injectable human recombinant collagen matrices limit adverse remodeling and improve cardiac function after myocardial infarction. Nature Communications 10, 4866 (2019).
Follow the Topic
-
Nature Communications
An open access, multidisciplinary journal dedicated to publishing high-quality research in all areas of the biological, health, physical, chemical and Earth sciences.
Related Collections
With Collections, you can get published faster and increase your visibility.
Women's Health
Publishing Model: Hybrid
Deadline: Ongoing
Advances in neurodegenerative diseases
Publishing Model: Hybrid
Deadline: Mar 24, 2026
Please sign in or register for FREE
If you are a registered user on Research Communities by Springer Nature, please sign in