Behind the paper: Mantle cell lymphoma is more dynamic than we thought
Published in Cancer
Mantle cell lymphoma (MCL) has long been recognized as a biologically heterogeneous disease, but it has often been viewed as relatively stable over time.
At the same time, clinicians know that outcomes worsen with each relapse. Progression-free survival becomes shorter, and responses to treatment are less durable. What has been less clear is why. Is this simply the result of treatment resistance that was already present at diagnosis, or does the disease itself change biologically over time?
This question motivated our study.
A largely assumption-free starting point
When we began this project, our approach was fairly open-ended. We gathered sequential tumor samples from patients with MCL treated in routine clinical practice, collected over many years. This allowed us to follow the same disease through diagnosis and multiple relapses – a perspective that is still relatively rare in lymphoma research.
While we did not start with a strict hypothesis, we probably did not expect to see dramatic biological changes. Previous studies of relapsed MCL had described clonal evolution, but most relied on immunohistochemistry or cytogenetics, and the prevailing clinical view was still that many tumors largely “keep their character” over time.
One important difference in our study was the use of whole-exome sequencing. By applying exome-wide sequencing rather than relying primarily on immunohistochemistry or gene panels, we were able to capture a broader range of alterations. This turned out to be crucial, particularly for alterations related to treatment.
More change than expected
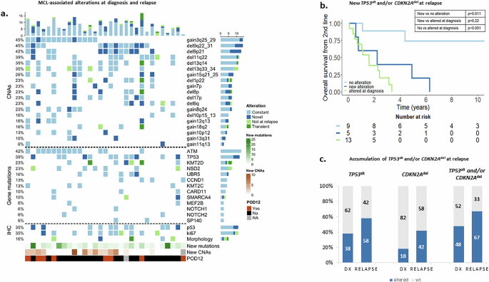
As we began to analyze paired diagnostic and relapse samples, it quickly became clear that MCL was more dynamic than we had anticipated. Many patients acquired new genetic alterations at relapse, including well-established high-risk features such as TP53 mutations, deletions of chromosome 17p, and CDKN2A deletions.
What surprised us most was how frequently these alterations appeared in patients who did not have them at diagnosis – including patients whose disease had initially behaved in an indolent manner. We went back to the diagnostic samples and looked carefully for small pre-existing clones, but in most cases no such alterations could be found.
Once acquired, high-risk alterations were almost always retained at subsequent relapses, leading to a gradual accumulation of high-risk genetic alterations over time. By the final analyzed sample, two thirds of the patients carried TP53 alterations and/or CDKN2A deletions.
Importantly, we also confirmed previous findings that whole-exome sequencing detected substantially more TP53 alterations than immunohistochemistry. At diagnosis, many patients who were p53-negative by immunohistochemistry were found to harbor TP53 alterations at the genomic level. This discrepancy became even more pronounced at relapse, highlighting how pathology-based methods may underestimate genetic risk.

The moment we had to double-check the numbers
A particularly memorable moment during the analysis came when we stratified genetic changes by type of treatment the patient had received before relapse. When we first saw the results, we were genuinely surprised by the differences.
Patients who had received chemoimmunotherapy had accumulated far more new mutations and copy number alterations than those treated with targeted therapies – and especially compared with patients managed with a watch-and-wait strategy. The difference was striking. Our initial reaction was to double-check everything: the grouping of patients, the counting of alterations, the sequencing data itself. Was it really possible that there were so few new alterations in the targeted-therapy and watch-and-wait groups?
But the pattern held up.
Chemotherapy-treated patients consistently showed a higher number of new genetic changes, affecting both mutations and copy number alterations. Different chemotherapy regimens appeared to leave different genetic footprints, suggesting that treatment itself may shape tumor evolution.

New alterations, worse outcomes
Beyond specific high-risk lesions, we also found that the number of new genetic alterations at relapse carried prognostic information. Patients who developed multiple new mutations or copy number changes had shorter time to next progression and shorter remaining overall survival than those who acquired only a single new mutation.
Interestingly, the total mutational burden at diagnosis was not prognostic in our cohort. Instead, it was the emergence of new alterations over time that marked a more aggressive disease course. This suggests that disease evolution itself – rather than baseline complexity – is a key driver of outcome in relapsed MCL.
Clinical reflections
These findings have influenced how we think about treatment decisions in clinical practice. Many patients with MCL still need chemotherapy, and alternative options are not always available or approved. But when there is a choice, we now pause an extra moment before recommending cytostatics.
We are also more comfortable with watch-and-wait strategies in selected patients. Our data suggest that observation does not drive genetic evolution in the same way as chemotherapy, and in situations where treatment is not clearly needed, avoiding potentially mutagenic therapy may be the safer option.
More broadly, our results support repeated biological reassessment at relapse, ideally using genome-based methods. Relying solely on immunohistochemistry risks missing clinically relevant changes that emerge over time.
Looking ahead
The treatment landscape for MCL is shifting toward targeted and immune-based therapies. Our study provides biological support for this transition and raises the possibility that treatment choice may influence not only short-term response, but long-term disease evolution.
For us, this work emphasized that MCL is not a static disease defined at diagnosis. It is a dynamic process, shaped by time and by treatment. Understanding how and when high-risk features emerge may be essential for improving outcomes for patients with this challenging lymphoma.
Follow the Topic
-
Leukemia
This journal publishes high quality, peer reviewed research that covers all aspects of the research and treatment of leukemia and allied diseases. Topics of interest include oncogenes, growth factors, stem cells, leukemia genomics, cell cycle, signal transduction and molecular targets for therapy.
Please sign in or register for FREE
If you are a registered user on Research Communities by Springer Nature, please sign in