Clinically-relevant models reveal new insights into patient heterogeneity and hormone action in estrogen receptor positive (ER+) breast cancer.

Published in Cancer

Clinically-relevant models reveal new insights into patient heterogeneity and hormone action in estrogen receptor positive (ER+) breast cancer.
Like

Share this post

Choose a social network to share with, or copy the URL to share elsewhere

This is a representation of how your post may appear on social media. The actual post will vary between social networks

Breast cancer (BC) is the most frequently diagnosed cancer worldwide and is a complex and highly heterogeneous disease 1. More than 70% of all BCs are classified as estrogen receptor positive (ER+) based on the detection of this protein in <1% of the tumor cells. The ovarian hormones 17-β-estradiol (E2) and progesterone (P4), which physiologically act as regulators of breast development, are also tightly implicated in breast carcinogenesis. Lifetime exposure to ovarian hormones, from either endogenous or exogenous sources, is known to impact on the risk of developing breast cancer 2,3. While it is well established that ER is a major driver of breast tumorigenesis and it is targeted therapeutically, the role of progesterone receptor (PR) remains more elusive 4–6.

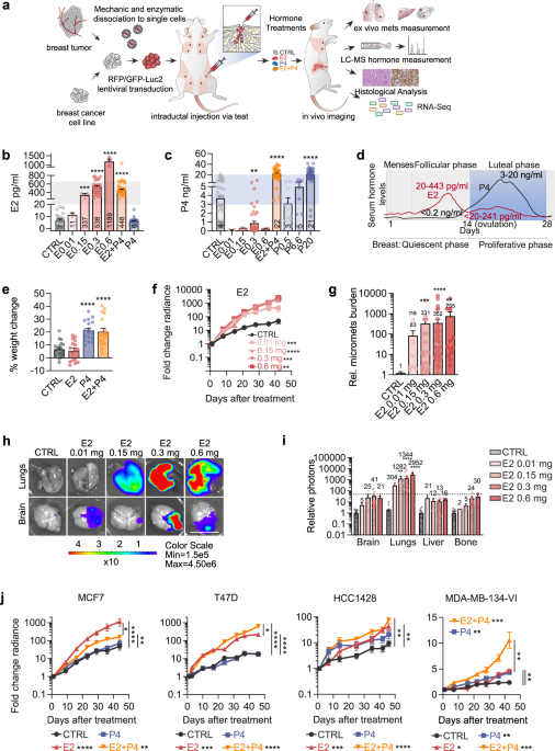
Research in this field has been hampered by the lack of clinically-relevant models to test the contribution of hormone-driven signaling to breast carcinogenesis. Most of the current knowledge stems from in vitro experiments using a small number of breast cancer cell lines that are typically grown in 2D. However, as endocrine signaling involves a complex interaction between cells in a 3D environment, researchers are now seeking to better model hormone action in an in vivo setting. In recent years, we have pioneered new models by engrafting ER+ BC cells into the milk ducts of immunocompromised mice – the so-called mouse intraductal (MIND) model 7–9. Importantly, this approach supports the growth of patient-derived tumor cells, thereby enabling the modelling of patient heterogeneity in vivo.

In our study, we used the MIND model to address how in vivo-grown breast cancer cell lines and patient-derived breast tumor cells respond to physiological levels of E2 and P4, to determine their relative contributions to breast carcinogenesis. We found that each cell line had distinct proliferative responses to E2 and P4, either administered alone or in combination. In the commonly used MCF7 cell line, P4 was able to counteract E2-induced growth. In other cell lines, P4 instead synergized with E2 in boosting tumor cell proliferation. Similarly, we show that in vivo grown patient-derived samples displayed high degree of heterogeneity in response to these two hormones. In most patient-derived tumors, E2 elicited increased cell proliferation, albeit to different extents. P4 induced proliferation in half of the samples, while the other half did not react. By global gene expression analysis, we found that patient samples that respond to progesterone are characterized by a gene expression signature reflecting a low baseline PR activity in unstimulated conditions, while the non-responders showed signatures suggesting high baseline PR activity.

As PR is an ER target gene, endocrine therapies targeting ER result in loss of PR expression, precluding the analysis of the role of either receptor independently. To dissect their role individually, we genetically downmodulated ER while rescuing PR expression. We found that when downmodulating ER in breast cancer cells tumor growth is greatly reduced, in line with previous findings. However, when PR is overexpressed in ER-silenced cells, the in vivo tumor growth and metastatic potential are restored, suggesting that PR is necessary and sufficient for tumor progression. In parallel, we show that pharmacological inhibition of ER or estrogen deprivation was ineffective in blocking tumor growth and invasion when PR was overexpressed. This indicates that tumor cells can rely on PR to overcome the effects of ER-directed therapies.

Graphical summary of the main findings of the study

Altogether, our data highlights that individual patient-derived tumors have different sensitivity to ovarian hormones stimulation, and that the proliferative response to P4 is associated with a specific gene signature characterized by low MYC signaling and androgen receptor pathway, reflecting low PR activity at baseline. By dissecting the role of PR in vivo, we found that its high level can boost tumor proliferation and invasion, even in the absence of ER activity. This observation is of major clinical interest, as 50% of breast cancers eventually become resistant to ER-targeted therapies, often by mutations that result in a constitutively active ER. In this clinical scenario, hyperactive ER would result in high PR expression, and PR itself may serve as an alternative target to arrest breast cancer progression.

References:

  1. Sung, H. et al. Global Cancer Statistics 2020: GLOBOCAN Estimates of Incidence and Mortality Worldwide for 36 Cancers in 185 Countries. CA. Cancer J. Clin. 71, 209–249 (2021).
  2. Pike, M. C., Krailo, M. D., Henderson, B. E., Casagrande, J. T. & Hoel, D. G. ‘Hormonal’ risk factors, ‘Breast tissue age’ and the age-incidence of breast cancer. Nature 303, 767–770 (1983).
  3. Wang, J. M., Wang, J., Zhao, H. G., Liu, T. T. & Wang, F. Y. Reproductive Risk Factors Associated with Breast Cancer Molecular Subtypes among Young Women in Northern China. Biomed Res. Int. 2020, (2020).
  4. Brisken, C. & Scabia, V. 90 YEARS OF PROGESTERONE: Progesterone receptor signaling in the normal breast and its implications for cancer. J. Mol. Endocrinol. 65, T81–T94 (2020).
  5. Horwitz, K. B. & Sartorius, C. A. 90 YEARS OF PROGESTERONE: Progesterone and progesterone receptors in breast cancer: past, present, future. J. Mol. Endocrinol. 65, T49–T63 (2020).
  6. Carroll, J. S., Hickey, T. E., Tarulli, G. A., Williams, M. & Tilley, W. D. Deciphering the divergent roles of progestogens in breast cancer. Nat. Rev. Cancer 17, 54–64 (2017).
  7. Behbod, F. et al. An intraductal human-in-mouse transplantation model mimics the subtypes of ductal carcinoma in situ. Breast Cancer Res. 11, R66 (2009).
  8. Sflomos, G. et al. A Preclinical Model for ERα-Positive Breast Cancer Points to the Epithelial Microenvironment as Determinant of Luminal Phenotype and Hormone Response. Cancer Cell 29, 407–422 (2016).
  9. Fiche, M. et al. Intraductal patient-derived xenografts of estrogen receptor α-positive breast cancer recapitulate the histopathological spectrum and metastatic potential of human lesions. J. Pathol. 247, 287–292 (2019).

Please sign in or register for FREE

If you are a registered user on Research Communities by Springer Nature, please sign in

Follow the Topic

Cancer Biology
Life Sciences > Biological Sciences > Cancer Biology

Related Collections

With Collections, you can get published faster and increase your visibility.

Healthy Aging

This collection welcomes submissions based on studying preclinical models, as well as population-wide and clinical studies. Studies that advance our understanding of mechanisms behind healthy aging are also welcomed. Clinical research of interest will include epidemiological studies, observational studies, longitudinal cohort studies, systematic reviews and clinical trials.

Publishing Model: Open Access

Deadline: Jun 01, 2026

Women's Health

A selection of recent articles that highlight issues relevant to the treatment of neurological and psychiatric disorders in women.

Publishing Model: Hybrid

Deadline: Ongoing