Comments and future work for"PI3Kγ stimulates a high molecular weight form of myosin light chain kinase to promote myeloid cell adhesion and tumor inflammation"

We have comments and plan work in the future for the work done by our lab for the paper "PI3Kγ stimulates a high molecular weight form of myosin light chain kinase to promote myeloid cell adhesion and tumor inflammation" .

Published in Cancer

Like

Share this post

Choose a social network to share with, or copy the URL to share elsewhere

This is a representation of how your post may appear on social media. The actual post will vary between social networks

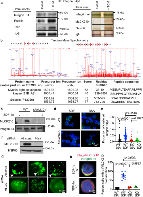
Vascular endothelial cells and myeloid cells play important roles in inflammation, which can contribute to cancer and other diseases. Determining how myeloid cell responses to inflammatory stimuli can lead to new targets and additional approaches to suppress chronic inflammation and cancer. In previous studies, we demonstrated that myeloid cell recruitment during tumor inflammation depends on the VCAM-1 receptor integrin α4β1. Inflammatory stimuli promote integrin α4β1 activation, cell adhesion, and myeloid cell trafficking to tumors by activating a single PI3K isoform, PI3Kγ, demonstrating that targeting integrin α4β1 and PI3Kγ signaling events could provide significant benefit in cancer treatment.

In this paper, we identified high molecular weight myosin light chain kinase, MLCK210, as a key regulator of integrin activation during tumor inflammation and progression. Furthermore, we also showed a key PI3Kγ-MLCK210-myosin-Rap-integrin α4 molecular pathway that regulates monocyte and granulocyte cell adhesion and invasion during tumor inflammation. Importantly, inflammation and tumor growth were substantially impaired in Mlck210-/- mice and in mice transplanted with Mlck210 -/- bone marrow. Similarly, an MLCK pharmacological inhibitor, MW01-022AZ, suppressed tumor inflammation and growth in vivo. Importantly, MLCK210 deletion in myeloid cells promotes CD8+ T cell recruitment to tumors and subsequent CD8+ T cell-dependent tumor suppression.

Our paper identifies MLCK210 as a new potential target for the development of novel immune oncology therapeutics. Further studies on the value of myeloid cell MLCK210 as a cancer therapeutic target are warranted. Combinations of MLCK210 inhibitors and existing cancer immunotherapeutics could identify new approaches to treat solid tumors. Since Mlck210 deletion and MLCK210 pharmacological inhibitors can suppress tumor inflammation and growth in vivo, investigations of biomarkers of response to MLCK210 inhibition could provide strong evidence supporting the clinical use of MLCK210 inhibitors. Together, these studies can lead to the development of new approaches to promote anti-tumor immunity on cancer patients.  

Please sign in or register for FREE

If you are a registered user on Research Communities by Springer Nature, please sign in

Go to the profile of Hui Chen
about 4 years ago

Lots of work about MLCK could be done in the future.

Follow the Topic

Cancer Biology
Life Sciences > Biological Sciences > Cancer Biology

Related Collections

With Collections, you can get published faster and increase your visibility.

Women's Health

A selection of recent articles that highlight issues relevant to the treatment of neurological and psychiatric disorders in women.

Publishing Model: Hybrid

Deadline: Ongoing

Biosensing

With this cross-journal Collection, the editors of Communications Biology, Nature Biomedical Engineering, Nature Sensors, Nature Communications, and Scientific Reports welcome the submission of primary research Articles focusing on the development of engineered biosensing devices with the potential to be applied in biomedical research and in the management of disease conditions.

Publishing Model: Hybrid

Deadline: Jun 30, 2026