COVID-19 vaccines and new variants of concern, the end (of the pandemic) is the beginning

In this week’s Nature Communications, we published an insight into how the SARS-CoV-2 vaccine provides partial protection against the SARS-CoV-2 Omicron variant. It included strong activation of vaccine T and B cells as well as the development of new cells attacking other parts of the virus.

Published in Healthcare & Nursing

COVID-19 vaccines and new variants of concern, the end (of the pandemic) is the beginning
Like

Share this post

Choose a social network to share with, or copy the URL to share elsewhere

This is a representation of how your post may appear on social media. The actual post will vary between social networks

The appearance of a new super-infective SARS-CoV-2 Omicron variant in November 2021 created headlines across the globe. In Norway, we were disturbed to hear about the outbreak at a Christmas party. One participant from South Africa spread Omicron to most of the other partygoers vaccinated. It was dramatic but also obvious that the vaccine did not protect against infection. The New York Times, as well as Science Magazine, highlighted this worrying development. We decided to test if and how the vaccine worked in the participants. Norwegian Institute of Public Health started an outbreak investigation, interviewed participants, and gathered samples.

The pandemic has challenged all of us with lockdowns and restrictions to prevent hospitalization and high mortality. The massive vaccination campaign raised hope.  It made us believe that one complete cycle of vaccines could eradicate infection. The accomplishment of the so-called sterile immunity will protect us from any viral infection. However, the dynamic of a worldwide contagion and the mutation of the SARS-CoV-2 was difficult to anticipate. The evidence of today can jeopardize yesterday´s truth, involving that we also must adjust our way of thinking for tomorrow.

We have studied the immune responses either in infected and not vaccinated patients or in vaccinated patients after different doses and after recovery from a previous infection. The clinical grades were therefore heterogeneous, from severe cases (admitted to ICU) to mild (convalescent) or asymptomatic (vaccinated Healthy Donors). The inclusion of patients with Omicron breakthrough infection, whose vaccination was before the infection, was thus exciting to compare to our previous studies.

We wondered if the waning of the vaccine-elicited immune response could explain the infection. Was the infection related to the nature and strength of the Spike-induced immune response? Was it due to the time interval since the last vaccine shot? Was infection a consequence of Spike mutations that enabled the escape of vaccine immunity?

Luckily, the first news was good: symptoms were mild in all patients, suggesting a beneficial effect of the vaccination to prevent a severe form of the disease.

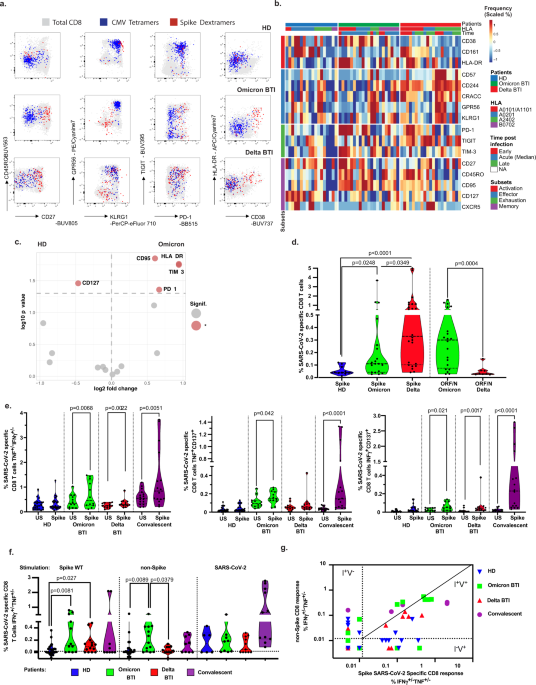
We were worried that some patients could have developed a so-called cytokine storm.  Massive immune activation and inflammation triggering the release of cytokines can indeed provide signals to mobilize the body’s defense. We quickly found that this was not the case – inflammatory cytokines (characteristic of acute viral infection) were significantly elevated, but nothing close to the levels seen in patients admitted to the intensive care unit. Before the party time, the Delta was the main variant; therefore, we compared the partygoers infected with Omicron to those infected with Delta. Several differences were founded, including a specific inflammatory signature for each variant. It is important to notice that countries with incomplete vaccine coverage have observed the highest incidence of severe and even lethal cases.  Attenuated virulence of these variants cannot be ruled out, but variants were less harmful to the vaccinated population.

Next, we sought to decipher how the infection could activate the lymphocytes induced by the vaccines.  Titration of anti-Spike IgG antibodies can be considered the universal standard assay to evaluate the immunogenicity of the vaccine. Patients have boosted antibody titer. A hierarchy between variants was also established. Interestingly, B cells secreting antibodies (ASC) have a phenotype of plasma cells. We will evaluate in the future whether ASC is short- or long-lived to mediate long-term protection. We could also wonder whether these antibodies are specifically neutralizing Delta or Omicron variants viruses or only cross-reactive with original vaccine-derived Spike Wuhan. Enhancement of the humoral response was associated with the activation of Follicular helper T cells (TFH). These cells help B cells to induce professional antibodies with better binding affinities. The phenotype of TFH differed after infection, and we will study whether their antigen-specificity will determine the properties of anti-Spike IgG secreting B cells.

The infection also enhanced the cellular responses. Omicron infection presented increased activation of T cells in response to Spike restimulation. It was impossible to distinguish with this experimental approach between a recall of the vaccine-elicited or a de novo response against Spike-derived from the variant. To do this, we directly identified SARS-CoV-2-specific CD8 T cells using antigen/TCR complexes as detection reagents (MHC class I restricted multimers). In combination with a panel of antibodies, we identified the cellular state of the cells.  The high dimensional analysis enabled us to characterize the phenotype of Spike and non-Spike specific T cells. The response against non-Spike in the acute phase was cytotoxic, and the activation of helper T cells was still missing. The results are promising and suggest that vaccinated people will develop broad immunity in response to SARS-CoV-2 infection. However, more information is needed to unravel the mechanism of viral evasion and understand why variants may still cause successive infections.

We performed this study during the acute phase of the infection. We are continuing with an ongoing longitudinal follow-up. We hope to evaluate if natural infection by the variant will elicit long-lasting protective immunity against Omicron subvariants (BA.2.12.1/BA.4/BA.5). However, a recent publication (https://www.nejm.org/doi/full/10.1056/NEJMc2206576) described that the neutralization activity and titer of antibodies induced by both infection and vaccination are limited. This suggests a viral escape for these variants. This introduces several important questions to address: How will T cells contribute to limiting the severity of the disease in the recent surges of variant infections? The answer will be the key to understanding protection when antibodies fail. A second COVID-19 booster for all adults may be enough to restore immunity against Spike and limit the new wave of infection. Are non-Spike-derived epitopes better for the inhibition of the replication of variants? We could wonder if we should include them in the formulation of the next-generation vaccine. Similarly, Moderna has recently published promising results about a vaccine using the Spike variant in the formulation. Finally, we can speculate that an innovative therapeutical strategy is needed to control the propagation and emergence of variants.  The generalized use of direct anti-viral drugs such as Paxlovid might benefit high-risk patients. This approach might also prevent a future epidemic of long-COVID in the global population.

6 months later, the Omicron (BA.1) is dead, long live the Omicron (BA.2.75/BA.5). The decreased surveillance (testing or sequencing) and more generally, the end of precautionary policies might favor more infection and therefore the surge of more variants. The contribution of clinicians, scientists, politicians, and economists is still needed to enable the transition to a new beginning.

Please sign in or register for FREE

If you are a registered user on Research Communities by Springer Nature, please sign in

Follow the Topic

Health Care
Life Sciences > Health Sciences > Health Care

Related Collections

With Collections, you can get published faster and increase your visibility.

Women's Health

A selection of recent articles that highlight issues relevant to the treatment of neurological and psychiatric disorders in women.

Publishing Model: Hybrid

Deadline: Ongoing

Biosensing

With this cross-journal Collection, the editors of Communications Biology, Nature Biomedical Engineering, Nature Sensors, Nature Communications, and Scientific Reports welcome the submission of primary research Articles focusing on the development of engineered biosensing devices with the potential to be applied in biomedical research and in the management of disease conditions.

Publishing Model: Hybrid

Deadline: Jun 30, 2026