Cross-species experiments reveal that a less-recognized form of hearing loss may be widespread

Sensory cells in the inner ear interconvert sound vibrations and electrical signals, and neural connections carry the electrical signals to the brain. Hearing loss is thought of as damage to the sensory cells, but our results suggest that damage to neural connections may be more widespread.

Published in Healthcare & Nursing

Like

Share this post

Choose a social network to share with, or copy the URL to share elsewhere

This is a representation of how your post may appear on social media. The actual post will vary between social networks

It has long been known that hearing loss (e.g., due to noise overexposure and/or aging) can greatly limit the communication abilities of those afflicted, especially in noisy listening environments such as restaurants, busy streets, and sports venues.  Hearing loss, which is diagnosed clinically as reduced ability to detect (i.e., hear) soft sounds, has classically been thought of as resulting from damage to the sensory cells (hair cells)  in the cochlea (inner ear).  While this type of sensory loss is certainly an important component of hearing loss, recent data from animal studies show that damage from noise exposure and aging can also occur to the neural connections that carry information from the inner ear to the brain. Strikingly, the animal data show that this form of neural loss (a.k.a. cochlear synaptopathy) can occur permanently even when the sensory dysfunction is only temporary (i.e., no permanent loss of hair cells)! Furthermore, the animal data suggest that cochlear synaptopathy can occur in response to sound exposures of intensities that are common in many occupational and recreational settings, and at ages younger than when we would conventionally expect hearing loss to set in! This raises the possibility that some familiar experiences, such as ringing and muffled perception temporarily following a rock concert or loud sporting event may not be as innocuous as we previously thought, and that middle-aged individuals with otherwise clinically normal hearing could have cochlear synaptopathy too. Because neural loss without sensory loss cannot be detected in standard clinical audiometry, whether such damage occurs in humans is hotly debated. In our recent paper in Communications Biology (Bharadwaj et al., 2022), we addressed this debate through coordinated experiments in at-risk human groups and a wild-type chinchilla model.  Results from our animal and human laboratory studies, in addition to retrospective analyses of human clinical data, suggest that cochlear neural damage is, in fact, widespread even in populations with clinically normal hearing!

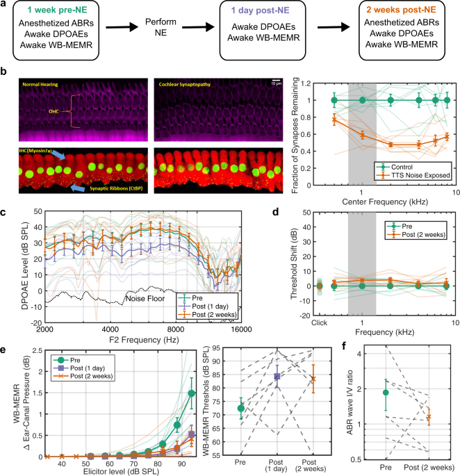
Based on prior work, we selected two non-invasive measures/assays that can potentially reveal cochlear synaptopathy. First, we wanted to establish that these measures are indeed sensitive to cochlear neural damage. To do so, we exposed a genetically heterogeneous cohort (wild type) of chinchillas to moderate-level noise in a pre-post design.  Octave-band noise exposure in this animal model causes temporary hearing loss (similar to after a rock concert), but sustained loss of cochlear synapses (as shown in the confocal images in Fig. 1, where synapses beneath inner hair cells are labeled as bright green dots).  Quantitative analyses of the confocal imaging reveals cochlear synaptopathy across a broad cochlear region (1-10 kHz) following noise-exposure.

Figure 1. Confocal imaging and quantification of cochlear nerve loss in chinchillas following exposure to moderate levels of noise.

In this controlled chinchilla model of cochlear synaptopathy, we recorded our non-invasive assays. Specifically, we measured the strength of the wide-band middle-ear muscle reflex (WB-MEMR), a feedback circuit in the auditory pathway that acts to provide some protection to the ear against loud sounds.  We observed (see left panel of Fig. 2) large (>50%) sustained reduction in WB-MEMR amplitudes (and increased thresholds, not shown here).  We also observed reduced suprathreshold auditory brainstem response (ABR) amplitudes, but this effect was less robust than WB-MEMR reductions in the chinchilla (not shown here).  These data from chinchillas show that the WB-MEMR is indeed a highly sensitive measure of cochlear synaptopathy even in the presence of many extraneous sources of variance across individual animals (e.g., due to genetic variability).

Figure 2. Wideband middle-ear muscle reflex (WB-MEMR) measures showing large reductions following moderate noise-exposure in chinchillas (left), and reduced strength in human groups at greater risk for synaptopathy (right).

With the sensitivity of the non-invasive measures confirmed in chinchillas, we used them to test whether cochlear synaptopathy occurs in humans. We studied three human subject groups with normal hearing (as measured in standard clinical audiometry) with varying age and exposure to noise.  Our young-control (YCtrl) group had clinically normal hearing and limited exposure to noise, our young-exposed (YExp) group also had matched clinical hearing status but reported regular exposure to loud sounds (e.g., from marching bands or gun clubs), and our middle-aged (MA) group had matched clinical hearing but were aged 35 to 60.    Interestingly, our YExp and MA groups both showed reduced WB-MEMR and ABR amplitudes compared to the YCtrl group despite all groups having “normal”  and matched hearing as measured audiologically (Fig. 2, right).  Our results suggest a substantial degree of cochlear synaptopathy in middle-aged humans with normal hearing, similar to our chinchilla model and to previous indications from human post-mortem data. The young-exposed group on that hand showed signs of more subtle damage.

Finally, we also analyzed data from a large publicly available bank of audiological measurements from the NHANES 2012 repository.  From this large repository we carefully sub-selected N=1885 individuals who had clinically normal audiograms (15 dB HL or better at 8 kHz). Yet, this big-data analysis revealed a clear and steady decline of the MEMR amplitude with age (see Fig. 3)!  This analysis of an independent large public dataset, along with our additional measurements using clinical equipment (not shown here), corroborated the patterns revealed by our targeted cross-species experiments.

Figure 3. Analysis of a large public dataset showing steady decline in the strength of the middle-ear muscle reflex with age despite clinically normal hearing.

Taken together, our results suggest that humans are susceptible to cochlear synaptopathy from noise exposure, and especially so from normal aging.  Our data suggest that such damage may in fact be widespread even among individuals with good hearing status per current clinical criteria! Although not tested in this study, another implication is that such cochlear neural loss would also likely accompany conventionally recognized forms of hearing loss (i.e., loss of sensory hair cells) in individuals with such loss and exacerbate their hearing difficulties.  In the search for non-invasive measures that may reveal cochlear synaptopathy, our findings also show that the WB-MEMR is promising. The WB-MEMR assay is likely to be available for wide clinical use in the near future and thus the measure may be appropriate for use in clinical trials of therapeutic drugs intended to re-establish cochlear neural connections, both for candidate selection and as an outcome measure. Finally, although this cochlear synaptopathy does not affect our ability to detect soft sounds (i.e., as measured in clinical hearing tests), because this neural loss greatly reduces the connections that tell our brains about the fine details in what our ears have sensed, it is reasonable to expect that this “hidden hearing loss” can contribute to suprathreshold perceptual deficits; that is, it perhaps contributes to the experience of being able to hear but not understand speech in noisy environments. The WB-MEMR assay will also help in our efforts to understand if, how, and under what conditions, cochlear synaptopathy affects auditory perception and everyday communication.

The full article can be found at https://www.nature.com/articles/s42003-022-03691-4. Human and chinchilla data from this study can be obtained from https://github.com/haribharadwaj/CommunBiol_CrossSpecies_Synaptopathy and are permanently archived using Zenodo https://doi.org/10.5281/zenodo.6672827.

Please sign in or register for FREE

If you are a registered user on Research Communities by Springer Nature, please sign in

Follow the Topic

Health Care
Life Sciences > Health Sciences > Health Care

Related Collections

With Collections, you can get published faster and increase your visibility.

Signalling Pathways of Innate Immunity

In this cross-journal Collection, we invite research into the complex signalling pathways of innate immunity, emphasising the activation and regulation of pattern recognition receptors in response to microbial and endogenous triggers.

Publishing Model: Hybrid

Deadline: Feb 28, 2026

Forces in Cell Biology

Cell generate forces to maintain normal tissue morphology and function. Cells can also sense and process forces appropriate to their correct tissue context. With this cross-journal Collection between Communications Biology and Nature Communications, we welcome the submission of primary research articles exploring molecular mechanisms underlying how cells react to external mechanical stimuli, to forces between cells, and to intercellular forces

Publishing Model: Open Access

Deadline: Apr 30, 2026