DNA copy number profiling has never been easier

A new cost-effective method enables DNA copy number alteration detection in many tumor samples in parallel and assessment of intratumor heterogeneity
DNA copy number profiling has never been easier
Like

Share this post

Choose a social network to share with, or copy the URL to share elsewhere

This is a representation of how your post may appear on social media. The actual post will vary between social networks

In normal diploid cells, each chromosome and gene are present in two copies, which get duplicated during the cell division cycle. In cancer cells, however, entire chromosomes or parts thereof are often found in more than two copies or, alternatively, they are partially or completely lost. Changes in chromosome and gene copy number can also be detected in otherwise healthy tissues, such as the liver and brain.

DNA copy number alterations (CNAs) in cancer cells are often associated with a more aggressive disease and poor prognosis. CNAs can contribute to tumor formation and progression in various ways. For example, amplification of proto-oncogenes may cause their overexpression and unleash their oncogenic potential. Conversely, deletion of tumor suppressor genes or gate-keeping genes that maintain genome stability may pave the way to uncontrolled proliferation of cells with an already altered genome.

Although CNAs are an important prognostic factor and a potential therapeutic target, their routine detection in clinical specimens has been limited by the relatively high cost and technical complexity of available assays that can measure them. So far, the most common approach to detect CNAs in clinical samples has been using array-based techniques, such as array comparative genome hybridization (aCGH) and single-nucleotide polymorphisms (SNP) arrays. Another common approach to detect CNAs in clinical samples is using next-generation sequencing, either of the whole genome or exome.

One key limitation of these approaches, however, is that each sample must be processed separately –– either by using one array per sample or making one sequencing library for each specimen –– ultimately increasing the turnaround time and cost of CNAs detection. This is the main reason why CNAs are not routinely assessed in clinical samples, and even less so in multiple regions of the same tumor –– so-called multi-region tumor sequencing. The latter approach has been shown to be very powerful for assessing the extent of intratumor genetic heterogeneity, a feature of human cancers that is associated with disease prognosis and with the risk of developing resistance to drug therapies.

Motivated by the need of improving methods for CNA detection, back in 2017 in my lab we decided to develop a simple method that would allow us to profile CNAs in multiple tumor samples in a cost-effective manner, by first barcoding genomic DNA extracted from multiple samples, and then pooling all the samples together into a single sequencing library. We now describe this method, which we name CUTseq, in an article published in Nature Communications (https://www.nature.com/articles/s41467-019-12570-2).

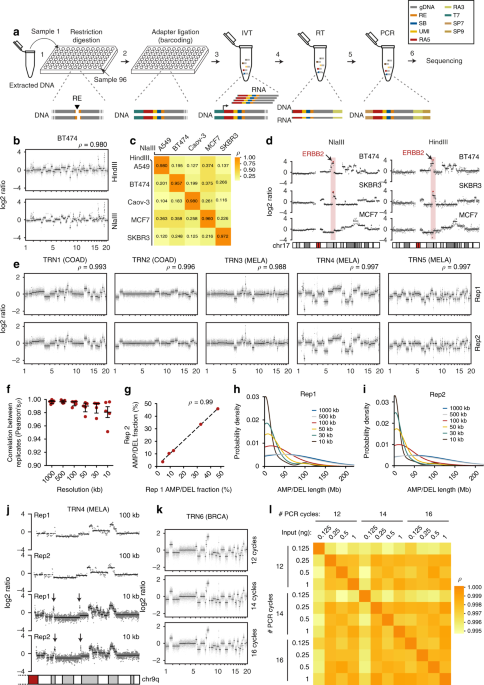
In short, CUTseq uses restriction enzymes to cut the genome at defined locations. Afterwards, the DNA cuts are ligated with oligonucleotide adapters that contain, among others, a sample-specific barcode sequence and the T7 promoter sequence. After ligation, multiple samples are pooled together, and the barcoded genomic DNA is linearly amplified using in vitro transcription. Finally, a library is prepared from the resulting amplified RNA and sequenced on one of the Illumina sequencing platforms. After sequencing, each read is assigned to a unique sample based on the barcode sequence present at the start of the read. Unique molecular identifiers are also used in the procedure, allowing for removal of PCR duplicates without the need for paired-end sequencing.

We first checked whether CUTseq is able to detect CNAs in genomic DNA (gDNA) extracted from frequently used cancer cell lines. Indeed, our method was able to reproducibly detect cancer cell line-specific CNAs at different resolutions, ranging from one megabase (Mb) up to 10 kilobases (kb). We then explored whether CUTseq would also work with gDNA extracted from formalin-fixed paraffin-embedded (FFPE) tissues –– the most common type of sample used by pathologists worldwide. We prepared two replicate CUTseq libraries from each of ten different FFPE tumor samples, including colon adenocarcinomas, melanomas and breast adenocarcinomas. CUTseq was able to reproducibly detect the same CNA patterns, even when only 120 picograms of gDNA were used as starting material.

Motivated by these results, we then went on to benchmark CUTseq, by comparing it to a widely used, commercially available method of DNA library preparation. We also demonstrated that CUTseq can be used for reduced representation exome sequencing, enabling reproducible single-nucleotide variant calling in both cell and low-input FFPE tissue samples. Furthermore, we took advantage of a nanodispensing robotic device that we had in our lab –– I-DOT One from Dispendix, Inc. –– to implement a fast-turnaround high-throughput version of CUTseq, which allows to prepare a multiplexed sequencing library from 96 DNA samples in only 8 hours. 

Having developed a cost-effective method for sequencing multiple tumor samples in parallel, including low-input FFPE samples, we then thought of checking whether CUTseq could be used to profile CNAs in multiple regions of individual primary and metastatic FFPE tumor sections. We reasoned that such approach would be extremely useful to quantify intratumor genetic heterogeneity in the context of routine diagnostics. As a proof-of-principle, we used paired primary and metastatic breast cancer FFPE samples, some of which were more than twenty years-old. CUTseq was able to reproducibly detect CNAs even in regions of individual thin tissue sections containing a few hundred tumor cells, and revealed that, even though metastatic lesions generally contain the same CNAs as the corresponding primary tumor, some regions contain private CNAs that are not detectable in the rest of the tumor mass.  

In conclusion, we have developed a simple and cost-effective method that finally enables routine profiling of CNAs in cancer diagnostics, as well as multi-region tumor sequencing to identify patients with highly heterogeneous tumors, that need to be treated more aggressively. However, applications of CUTseq are not only limited to cancer diagnostics. For example, CUTseq could serve as a method for routine cell line authentication or to monitor genome stability in large cell line repositories and biobanks. CUTseq could also be applied in ecology, as an alternative to other reduced representation genome sequencing methods, such as RAD-seq.

So, if you want to start using CUTseq and you need expert advice, all you need to do is contact us at nicola.crosetto@gmail.com. We look forward to help you!

In normal diploid cells, each chromosome and gene are present in two copies, which get duplicated during the cell division cycle. In cancer cells, however, entire chromosomes or parts thereof are often found in more than two copies or, alternatively, they are partially or completely lost. Changes in chromosome and gene copy number can also be detected in otherwise healthy tissues, such as the liver and brain.

DNA copy number alterations (CNAs) in cancer cells are often associated with a more aggressive disease and poor prognosis. CNAs can contribute to tumor formation and progression in various ways. For example, amplification of proto-oncogenes may cause their overexpression and unleash their oncogenic potential. Conversely, deletion of tumor suppressor genes or gate-keeping genes that maintain genome stability may pave the way to uncontrolled proliferation of cells with an already altered genome.

Although CNAs are an important prognostic factor and a potential therapeutic target, their routine detection in clinical specimens has been limited by the relatively high cost and technical complexity of available assays that can measure them. So far, the most common approach to detect CNAs in clinical samples has been using array-based techniques, such as array comparative genome hybridization (aCGH) and single-nucleotide polymorphisms (SNP) arrays. Another common approach to detect CNAs in clinical samples is using next-generation sequencing, either of the whole genome or exome.

One key limitation of these approaches, however, is that each sample must be processed separately –– either by using one array per sample or making one sequencing library for each specimen –– ultimately increasing the turnaround time and cost of CNAs detection. This is the main reason why CNAs are not routinely assessed in clinical samples, and even less so in multiple regions of the same tumor –– so-called multi-region tumor sequencing. The latter approach has been shown to be very powerful for assessing the extent of intratumor genetic heterogeneity, a feature of human cancers that is associated with disease prognosis and with the risk of developing resistance to drug therapies.

Motivated by the need of improving methods for CNA detection, back in 2017 in my lab we decided to develop a simple method that would allow us to profile CNAs in multiple tumor samples in a cost-effective manner, by first barcoding genomic DNA extracted from multiple samples, and then pooling all the samples together into a single sequencing library. We now describe this method, which we name CUTseq, in an article published in Nature Communications (https://www.nature.com/articles/s41467-019-12570-2).

In short, CUTseq uses restriction enzymes to cut the genome at defined locations. Afterwards, the DNA cuts are ligated with oligonucleotide adapters that contain, among others, a sample-specific barcode sequence and the T7 promoter sequence. After ligation, multiple samples are pooled together, and the barcoded genomic DNA is linearly amplified using in vitro transcription. Finally, a library is prepared from the resulting amplified RNA and sequenced on one of the Illumina sequencing platforms. After sequencing, each read is assigned to a unique sample based on the barcode sequence present at the start of the read. Unique molecular identifiers are also used in the procedure, allowing for removal of PCR duplicates without the need for paired-end sequencing.

We first checked whether CUTseq is able to detect CNAs in genomic DNA (gDNA) extracted from frequently used cancer cell lines. Indeed, our method was able to reproducibly detect cancer cell line-specific CNAs at different resolutions, ranging from one megabase (Mb) up to 10 kilobases (kb). We then explored whether CUTseq would also work with gDNA extracted from formalin-fixed paraffin-embedded (FFPE) tissues –– the most common type of sample used by pathologists worldwide. We prepared two replicate CUTseq libraries from each of ten different FFPE tumor samples, including colon adenocarcinomas, melanomas and breast adenocarcinomas. CUTseq was able to reproducibly detect the same CNA patterns, even when only 120 picograms of gDNA were used as starting material.

Motivated by these results, we then went on to benchmark CUTseq, by comparing it to a widely used, commercially available method of DNA library preparation. We also demonstrated that CUTseq can be used for reduced representation exome sequencing, enabling reproducible single-nucleotide variant calling in both cell and low-input FFPE tissue samples. Furthermore, we took advantage of a nanodispensing robotic device that we had in our lab –– I-DOT One from Dispendix, Inc. –– to implement a fast-turnaround high-throughput version of CUTseq, which allows to prepare a multiplexed sequencing library from 96 DNA samples in only 8 hours. 

Having developed a cost-effective method for sequencing multiple tumor samples in parallel, including low-input FFPE samples, we then thought of checking whether CUTseq could be used to profile CNAs in multiple regions of individual primary and metastatic FFPE tumor sections. We reasoned that such approach would be extremely useful to quantify intratumor genetic heterogeneity in the context of routine diagnostics. As a proof-of-principle, we used paired primary and metastatic breast cancer FFPE samples, some of which were more than twenty years-old. CUTseq was able to reproducibly detect CNAs even in regions of individual thin tissue sections containing a few hundred tumor cells, and revealed that, even though metastatic lesions generally contain the same CNAs as the corresponding primary tumor, some regions contain private CNAs that are not detectable in the rest of the tumor mass.  

In conclusion, we have developed a simple and cost-effective method that finally enables routine profiling of CNAs in cancer diagnostics, as well as multi-region tumor sequencing to identify patients with highly heterogeneous tumors, that need to be treated more aggressively. However, applications of CUTseq are not only limited to cancer diagnostics. For example, CUTseq could serve as a method for routine cell line authentication or to monitor genome stability in large cell line repositories and biobanks. CUTseq could also be applied in ecology, as an alternative to other reduced representation genome sequencing methods, such as RAD-seq.

So, if you want to start using CUTseq and you need expert advice, all you need to do is contact us at nicola.crosetto@gmail.com. We look forward to help you!

Please sign in or register for FREE

If you are a registered user on Research Communities by Springer Nature, please sign in

Follow the Topic

Biotechnology
Life Sciences > Biological Sciences > Biotechnology

Related Collections

With Collections, you can get published faster and increase your visibility.

Women's Health

A selection of recent articles that highlight issues relevant to the treatment of neurological and psychiatric disorders in women.

Publishing Model: Hybrid

Deadline: Ongoing

Biosensing

With this cross-journal Collection, the editors of Communications Biology, Nature Biomedical Engineering, Nature Sensors, Nature Communications, and Scientific Reports welcome the submission of primary research Articles focusing on the development of engineered biosensing devices with the potential to be applied in biomedical research and in the management of disease conditions.

Publishing Model: Hybrid

Deadline: Jun 30, 2026