Down-regulation of MKP-1 in hippocampus protects against stress-induced depression-like behaviors and neuroinflammation
Published in Behavioural Sciences & Psychology
Abstract
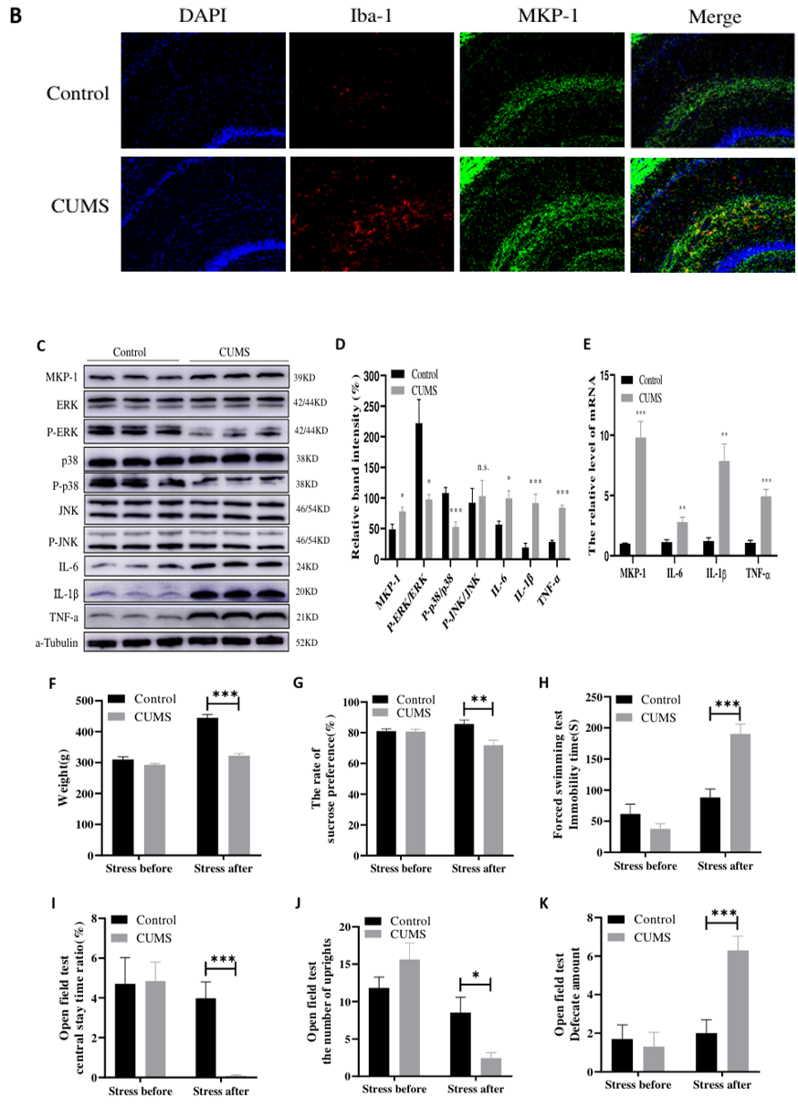
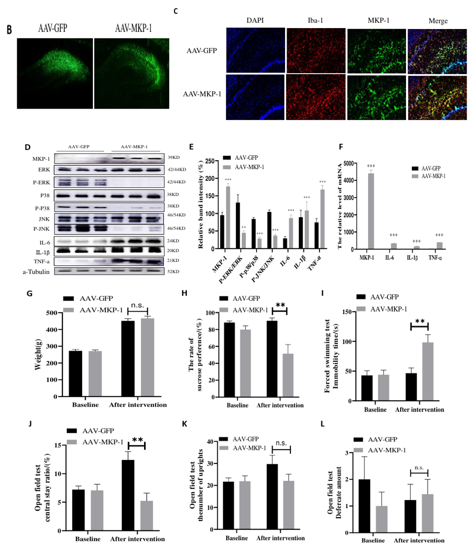
Chronic stress is the primary environmental risk factor for major depressive disorder (MDD), and there is compelling evidence that neuroinflammation is the major pathomechanism linking chronic stress to MDD. Mitogen-activated protein kinase (MAPK) phosphatase-1 (MKP-1) is a negative regulator of MAPK signaling pathways involved in the cellular stress responses, survival, and neuroinflammation. We examined the possible contributions of MKP-1 to stress-induced MDD by comparing depression-like behaviors (anhedonia, motor retardation, behavioral despair),neuroinflammatory marker expression and MAPK signaling pathways among rats exposed to chronic unpredictable mild stress (CUMS), overexpressing MKP-1 in the hippocampus, and CUMS-exposed rats underexpressing MKP-1 in the hippocampus. Rats exposed to CUMS exhibited MKP-1 overexpression, greater numbers of activated microglia, and enhanced expressions of neuroinflammatory markers (interleukin [IL]-6, [IL]-1β, tumor necrosis factor [TNF]-ɑ, and decreased phosphorylation levels of ERK and p38 in the hippocampus as well as anhedonia in the sucrose preference test, motor retardation in the open field, and greater immobility (despair) in the forced swimming tests. These signs of neuroinflammation and depression-like behaviors and phosphorylation levels of ERK and p38 were also observed in rats overexpressing MKP-1 without CUMS exposure, while CUMS-induced neuroinflammation, microglial activation, phosphorylation levels of ERK and p38, and depression-like behaviors were significantly reversed by MKP-1 knockdown. Moreover, MKP-1 knockdown promoted the activation of the MAPK isoform ERK, implying that the antidepressant-like effects of MKP-1 knockdown may be mediated by the ERK pathway disinhibition. These findings suggested that hippocampal MKP-1 is an essential regulator of stress-induced neuroinflammation and a promising target for antidepressant development.
Experiment design
The study consisted of three experimental phases using different animal models.
In Experiment 1, naïve SD rats were randomly assigned to a control group (N = 10) and a chronic unpredictable stress group (N =10). Rats in the chronic unpredictable stress (CUMS) group were subjected to various daily stressors for 42 days while control rats received daily handling (Figure 1A). Depressive-like behaviors were measured using the open field test (OFT), forced swimming test (FST), and sucrose preference test (SPT) before and after CUMS or control handling. Rats were sacrificed 24 h after the last behavioral test. The hippocampal expression levels of MKP-1, MAPK isoforms extracellular regulated kinase (ERK), phosphorylated (p)-ERK, c-Jun N-terminal kinase (JNK), p-JNK, p38 MAPK, p-p38 MAPK, [IL]-1β,[IL]-6, and [TNF]-α were estimated by western blotting and real-time PCR while coexpression of MKP-1 with the microglial marker IBA-1 was examined in brain slices by immunofluorescence staining.

Experiment 2: A second group of naïve rats was randomly divided into an AAV-control microinjection group and a AAV-MKP-1 microinjection group (N = 9). Rats received bilateral injections of AAV virus in the hippocampus (Figure 2A). Six weeks later, depressive-like behaviors and gene or protein expression changes were assessed using the same methods as in Experiment 1.

Experiment 3: A third rat group was randomly into CUMS+AAV-control and CUMS+Down-MKP-1 groups (N = 10). Rats were subjected to CUMS for 42 days as detailed following injection of the AAV virus (Figure 3A). Six weeks after the final CUMS exposure, depressive-like behaviors and gene or protein expression changes were assessed using the same methods as in Experiment 1.


Schematic diagram of the virus injection protocol
Results
- Chronic unpredictable mild stress (CUMS) upregulates MKP-1 and pro-inflammatory cytokines in the hippocampus, increases hippocampal microglial number, and promotes depression-like behaviors in rats.

- Overexpression of MKP-1 in the hippocampus induces microglial proliferation, pro-inflammatory cytokine production, and depression-like behaviors in unstressed rats.

- Knockdown of MKP-1 in the hippocampus protects against CUMS-induced neuroinflammation and depression-like behaviors.

Conclusion
This study demonstrates that overexpression of MKP-1 and ensuing ERK signaling insufficiency are seminal events linking environmental stress to depression-like disorder in rats. Blockade of MKP-1 may thus be an effective treatment strategy for clinical depression.
Follow the Topic
-
Translational Psychiatry
This journal focuses on papers that directly study psychiatric disorders and bring new discovery into clinical practice.
Related Collections
With Collections, you can get published faster and increase your visibility.
Moving towards mechanism, causality and novel therapeutic interventions in translational psychiatry: focus on the microbiome-gut-brain axis
Publishing Model: Open Access
Deadline: May 19, 2026
From mechanism to intervention: translational psychiatry of childhood maltreatment
Publishing Model: Open Access
Deadline: Feb 28, 2026
Please sign in or register for FREE
If you are a registered user on Research Communities by Springer Nature, please sign in