Dual-inhibition of BRD4 and CBP/p300 to suppress CDCP1-mediated signaling in Castration-Resistance Prostate Cancer
Published in Cancer
Prostate cancer (PCa) is the second most common malignancy in males and a leading cause of cancer-related death in the world [1]. Androgen deprivation therapy (ADT) suppresses the production of androgens or blocks androgen receptor (AR) signaling, and has been effective at treating patients with metastatic (advanced) PCa and preventing PCa recurrences. However, most patients develop resistance and eventually progress to androgen-independent castration-resistance prostate cancer (CRPC) [2, 3]. At this state, median survival is only ~18 months. The emergence of new androgen-axis inhibitors including enzalutamide or abiraterone have shown to benefit these patients, but these only extend life expectancy by another ~2-3 months [4]. Therefore, CRPC remains a clinically challenging late-stage cancer, which requires further molecular and cellular characterization for new biomarkers and risk stratification to develop novel treatments that can prolong survival.
CUB domain-containing protein 1 (CDCP1) is a type I transmembrane glycoprotein that contains three extracellular CUB domains and acts as a substrate for the SRC family of kinases. The protein is also known as gp140, CD318, SIMA135, or Trask [5]. It is frequently overexpressed in a variety of human cancers, including prostate, lung, colon, pancreatic, breast, renal, hepatocellular carcinoma, chronic myelogenous leukemia (CML) and acute myeloid leukemia (AML) [5]. This overexpression correlates with poor patient prognosis for various malignancies. CDCP1 plays an important role in promoting tumor invasion and metastasis, through its downstream- regulation of the tyrosine phosphorylation-dependent cellular signal pathways, such as PI3K/AKT, PKCδ, SRC and ERK/MAPK [5]. In PCa cells, CDCP1 expression is normally suppressed by androgens and remains at a relatively low level. However, in CRPC, androgen deprivation promotes the upregulation of CDCP1 and subsequent activation of AKT and SRC/MAPK pathways [6], suggesting a potential association of CDCP1 to the progression of CRPC. Therefore, it is imperative to gain mechanistic understanding of CDCP1 gene transcription activation and pathogenic CDCP1-mediated signaling pathway, which will help to develop CDCP1-targeted inhibitors and new therapeutic CRPC treatments.
A major epigenetic regulatory mechanism is the dynamic and reversible lysine acetylation of histones, which is mediated by histone acetyltransferases and usually recognized by bromodomains. This process plays an important role in gene transcription activation and is involved in diverse cellular regulation processes; its dysregulation often leads to irregular expression of oncogenes [7, 8]. The histone acetyltransferase paralogues p300 and CREB-binding protein (CBP), and bromodomain and extra-terminal domain (BET) family proteins (BRD2, BRD3, BRD4 and BRDT) are key transcriptional coactivators that facilitate gene expression. Their functions depend on their recruitment to chromatin through the bromodomains. Bromodomain inhibitors such as JQ1, SGC-CBP30/CCS1477 bind to the acetyl-lysine binding pocket of the BET or CBP/p300 bromodomains and displace BET or CBP/p300 proteins from chromatin. This process could suppress oncogenic networks in a spectrum of cancers including CRPC [9]. Therefore, developing potent inhibitors to bromodomains of BET or CBP/p300 proteins, signifies an important step towards suppressing oncogenic pathways in CRPC.
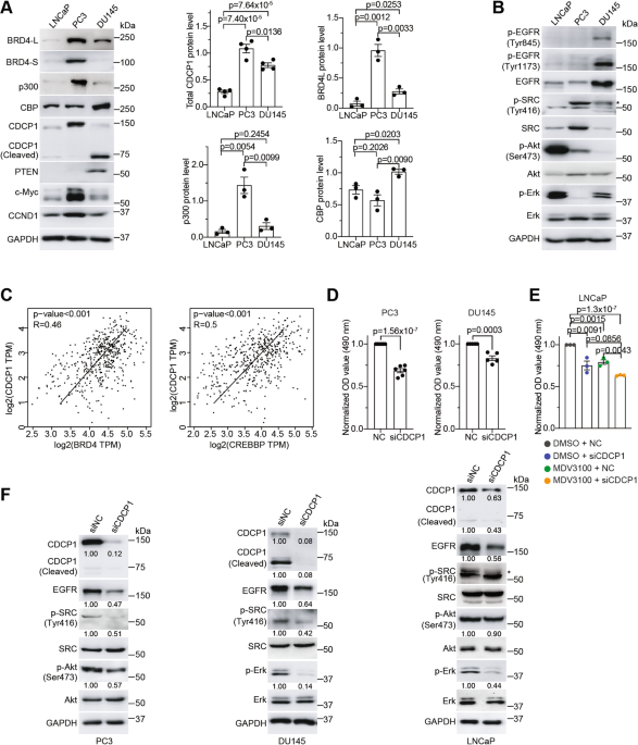
In this study, we report that CDCP1 is highly expressed as either a full-length or cleavage fragment in AR-negative CRPC cells (PC3 or DU145) in comparison to AR-positive LNCaP, C42 and 22RV1 cells. Enzalutamide treatment in AR-positive CRPC cells enhanced protein levels of histone H3 lysine 27 acetylation (H3K27ac) and CDCP1, indicating that upregulation of CDCP1 is likely triggered by ADT and may contribute to the transition from androgen-sensitive PCa to AR-negative CRPC. We found that BRD4 and CBP/p300 co-occupied the promoter and enhancer regions of the CDCP1 gene, and CDCP1 expression was positively correlated with those of BRD4 and CBP/p300 in CRPC cells and PCa patient GEPIA2 database. Combined-knockdown or inhibition of BRD4 and CBP/p300 using JQ1 and SGC-CBP30 or dual-inhibitor NEO2734, suppressed the CDCP1 expression to a greater extent than the single protein perturbation, suggesting that BRD4 and CBP/p300 act cooperatively to regulate CDCP1 gene expression in CRPC.
Furthermore, combined knockdown or dual-inhibition of BRD4 and CBP/p300 downregulated CDCP1-mediated AKT and SRC/MAPK downstream signal pathways and suppressed cell growth and metastasis more than single-knockdown or inhibition in AR-negative CRPC cells, validating that dual-targeting of BRD4 and CBP/p300 rather than individual proteins, contributes a greater effect to CDCP1 inhibition and its downstream regulation of cellular activity. In addition, using dual-inhibitor NEO2734 also showed high inhibition efficacy against cell viability and suppressed AR target genes KLK3 and TMPRSS2 in AR-positive CRPC cells. These results suggest that epigenetic modulation of AR and/or CDCP1 gene expression by BRD4 and CBP/p300 dual-inhibition, may represent an alternative strategy to suppress the progression of AR-dependent and AR-independent CRPC more efficiently and synergistically.
To characterize the NEO2734 interaction with the bromodomains of BRD4 and CBP/p300, we solved the crystal structures of BRD4-BD1 and CBP-BrD in complex with NEO2734 respectively. Our structural analysis provides a rationale for new pharmacological drug discovery strategies focused on two complementary inhibitor classes. Taken together, our results illustrate that dual-targeting of BRD4 and CBP/p300 by a single small molecule can be an efficient and potent treatment against CRPC.

The role of BRD4 and CBP/p300 in CDCP1 transcription.
References:
1 Bray F, Ferlay J, Soerjomataram I, Siegel RL, Torre LA, Jemal A. Global cancer statistics 2018: GLOBOCAN estimates of incidence and mortality worldwide for 36 cancers in 185 countries. CA: A Cancer Journal for Clinicians 2018; 68: 394-424.
2 Harris WP, Mostaghel EA, Nelson PS, Montgomery B. Androgen deprivation therapy: progress in understanding mechanisms of resistance and optimizing androgen depletion. Nature clinical practice Urology 2009; 6: 76-85.
3 Holmes L, Jr., Chan W, Jiang Z, Du XL. Effectiveness of androgen deprivation therapy in prolonging survival of older men treated for locoregional prostate cancer. Prostate Cancer Prostatic Dis 2007; 10: 388-395.
4 Chen MK, Liang ZJ, Luo DS, Xue KY, Liao DY, Li Z et al. Abiraterone, Orteronel, Enzalutamide and Docetaxel: Sequential or Combined Therapy? Front Pharmacol 2022; 13: 843110.
5 Khan T, Kryza T, Lyons NJ, He Y, Hooper JD. The CDCP1 Signaling Hub: A Target for Cancer Detection and Therapeutic Intervention. Cancer Res 2021; 81: 2259-2269.
6 Alajati A, D’Ambrosio M, Troiani M, Mosole S, Pellegrini L, Chen J et al. CDCP1 overexpression drives prostate cancer progression and can be targeted in vivo. Journal of Clinical Investigation 2020; 130: 2435-2450.
7 Delmore JE, Issa GC, Lemieux ME, Rahl PB, Shi J, Jacobs HM et al. BET bromodomain inhibition as a therapeutic strategy to target c-Myc. Cell 2011; 146: 904-917.
8 Iyer NG, Ozdag H, Caldas C. p300/CBP and cancer. Oncogene 2004; 23: 4225-4231.
9 Welti J, Sharp A, Brooks N, Yuan W, McNair C, Chand SN et al. Targeting the p300/CBP Axis in Lethal Prostate Cancer. Cancer Discov 2021; 11: 1118-1137.
Follow the Topic
-
Oncogene
This journal aims to make substantial advances in our knowledge of processes that contribute to cancer by publishing outstanding research.
Please sign in or register for FREE
If you are a registered user on Research Communities by Springer Nature, please sign in