Exploring the Brain-Immune Connection: Insights from a New Study on Conditioned Immune Response in Mice

Exploring the Brain-Immune Connection: Insights from a New Study on Conditioned Immune Response in Mice
Like

Share this post

Choose a social network to share with, or copy the URL to share elsewhere

This is a representation of how your post may appear on social media. The actual post will vary between social networks

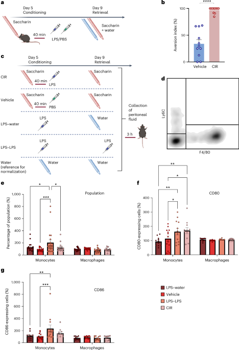
The brain's ability to influence the immune system is a fascinating area of research. Our recent study,  sheds light on this intricate relationship. The present study, conducted in collaboration with the Technion—Israel Institute of Technology, uncovers how specific brain circuits mediate conditioned immune responses (CIR) in male mice. 

Conditioned immune response is a form of Pavlovian conditioning in which a sensory stimulus, such as taste, is paired with an immunomodulatory agent. This pairing leads to aversive behavior and an anticipatory immune response upon re-exposure to the stimulus. Essentially, the brain learns to associate a particular taste with an immune response, which can be triggered later by the same taste.

The Role of the Insular Cortex

The insular cortex (IC) plays a crucial role in CIR. The anterior insular cortex (aIC) is responsible for processing taste and its valence (1-2), while the posterior insular cortex (pIC) is involved in immune responses (3). However, the exact circuitry connecting these regions and mediating CIR was previously unknown.

Key Findings of the Study:

In this study, we uncovered a bidirectional circuit connecting the aIC and pIC that mediates CIR in male mice. This circuit has two main functions:

Behavioral Dimension: The activity of neurons projecting from the aIC to the pIC is essential for retrieving the behavioral aspect of the conditioned response.

Immunological Dimension: Bidirectional projections between the aIC and pIC are necessary for modulating the anticipatory immune response.

Implications of the Findings:

These findings illuminate how experiences shape the interactions between sensory representations and the immune system. The newly described intra-insular circuit contributes to maintaining brain-dependent immune homeostasis. This research advances our understanding of brain-immune interactions and opens new avenues for exploring how the brain can influence immune responses in various conditions.
The finding from this study provides significant insights into the neural mechanisms underlying conditioned immune responses. By identifying the specific brain circuits involved, this research enhances our understanding of the complex relationship between the brain and the immune system, potentially paving the way for novel therapeutic approaches.

https://www.nature.com/articles/s41593-024-01864-4

References: 

1. Kayyal, H. et al. Activity of Insula to Basolateral Amygdala Projecting Neurons is Necessary and Sufficient for Taste Valence Representation. The Journal of Neuroscience 39, 9369–9382 (2019).https://www.jneurosci.org/content/39/47/9369


2. Yiannakas, A. et al. Parvalbumin interneuron inhibition onto anterior insula neurons projecting to the basolateral amygdala drives aversive taste memory retrieval. Current Biology 31, 2770-2784.e6 (2021). https://www.sciencedirect.com/science/article/pii/S0960982221005236

3. Koren, T. et al. Insular cortex neurons encode and retrieve specific immune responses. Cell 184, 5902-5915.e17 (2021). https://www.cell.com/cell/fulltext/S0092-8674(21)01336-2

Please sign in or register for FREE

If you are a registered user on Research Communities by Springer Nature, please sign in

Follow the Topic

Immune system
Life Sciences > Biological Sciences > Anatomy > Haemic and Immune systems > Immune system
Insular Cortex
Physical Sciences > Physics and Astronomy > Biophysics > Sensory Systems > Somatosensory System > Insular Cortex
Gustatory cortex
Physical Sciences > Physics and Astronomy > Biophysics > Sensory Systems > Gustatory system > Gustatory cortex
Intrinsic Excitability
Life Sciences > Biological Sciences > Physiology > Neurophysiology > Intrinsic Excitability
Inhibition-excitation Balance
Life Sciences > Biological Sciences > Physiology > Neurophysiology > Inhibition-excitation Balance
Neuroscience
Life Sciences > Biological Sciences > Neuroscience
  • Nature Neuroscience Nature Neuroscience

    A multidisciplinary journal that publishes papers of the highest quality and significance in all areas of neuroscience, with contributions in molecular, cellular, systems and cognitive neuroscience, psychophysics, computational modeling and diseases of the nervous system.

Your space to connect: The Psychedelics Hub

A new Communities’ space to connect, collaborate, and explore research on Psychotherapy, Clinical Psychology, and Neuroscience!

Continue reading announcement

Related Collections

With Collections, you can get published faster and increase your visibility.

Advances in neurodegenerative diseases

This Collection aims to bring together research from various domains related to neurodegenerative conditions, encompassing novel insights into disease pathophysiology, diagnostics, therapeutic developments, and care strategies. We welcome the submission of all papers relevant to advances in neurodegenerative disease.

Publishing Model: Hybrid

Deadline: Mar 24, 2026

Cortical-subcortical brain loops

This cross-journal Collection welcomes submissions on novel cortical-subcortical circuit mechanisms regulating sensory processing, perception and cognition.

Publishing Model: Hybrid

Deadline: May 19, 2026