Finally Captured: The Doormen to Yellow Jack

LRP8 is identified as a functional receptor for yellow fever virus through a genome-wide overexpression screening.

Published in Microbiology

Finally Captured: The Doormen to Yellow Jack
Like

Share this post

Choose a social network to share with, or copy the URL to share elsewhere

This is a representation of how your post may appear on social media. The actual post will vary between social networks

In October 2020, at the height of the COVID-19 pandemic, then-US President Donald Trump tested positive for SARS-CoV-2. He was hospitalized at the Walter Reed National Military Medical Center, where he received therapies including monoclonal antibodies and steroids before recovering. This renowned medical center was named after Major Walter Reed, a hero who helped combat another devastating viral epidemicyellow feverover a century ago.

   From 16th century to 18th century, yellow fever was transmitted via slave-trade ships from Africa to the Americas, claiming the lives of tens of thousands in the US and ravaging cities such as Philadelphia, Memphis, and New Orleans. The disease was nicknamed "Yellow Jack" after the yellow quarantine flags flown by infected ships. While early-stage symptoms include fever, nausea, and muscle pain, late-stage patients develop vomiting, hemorrhaging, and jaundice due to liver infectionthe latter giving the disease its name.

   Since yellow fever outbreaks could cripple troops during wartime, Major Walter Reed was appointed to lead a medical commission to Cuba, at the turn of the twentieth century, to investigate the cause of this disease. The delegation’s historic discoveries revealed that yellow fever was transmitted by mosquitoes and that the pathogen was a "filterable agent" smaller than bacterialater identified as the yellow fever virus (YFV). These findings catalyzed widespread public health efforts to eradicate mosquitoes, dramatically reducing the incidence of the disease.

   In the 1930s, American scientist Max Theiler developed the attenuated YFV vaccine, 17D, by repeatedly passaging the virus through mouse brain and chicken embryo tissues. This vaccine proved highly effective and has been administered to over 500 million people. However, rare adverse effectssuch as neurological and visceral conditionscan occur, and production often struggles to meet demand during epidemics. Consequently, new vaccines for yellow fever and other flaviviruses remain under development.

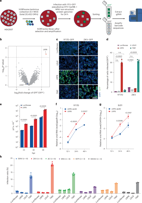
   A key to understanding YFV infection and immunization lies in its receptor-mediated entry into cells, where receptor proteins act as "doormen" to admit the pathogen. Despite decades of research, the identity of the specific receptor for YFV remained elusive. We hypothesized that YFV might utilize redundant receptors, which would limit the effectiveness of conventional knockdown or knockout screens. To overcome this, we leveraged a barcoded ORF library for genome-wide overexpression screening alongside a GFP reporter virus system. This approach can overcome redundancy because candidate genes are expressed many-fold above endogenous levels, producing a strong gain-of-function phenotype that can dominate over background receptor usage.

   The screen quickly identified a standout hit: LRP8 (also known as APOER2)1. This was notable because LRP8 (also known as APOER2) has previously been identified as a receptor for certain alphaviruses. Subsequent validation confirmed that human LRP8 promotes YFV entry both in vitro and in vivo. This effect is specific as LRP8 does not affect several flaviviruses tested such as Dengue and Zika viruses. Our data show that LRP8 is highly expressed in the human liver, and knocking it down in primary human hepatocytes partially blocked infection. These findings help explain YFV liver tropism and the hallmark jaundice. Furthermore, purified LRP8 ectodomains were able to block YFV infection in mice, suggesting a potential therapeutic strategy.

   We also tested other members of the LDLR family and found that LRP4 and VLDLR could similarly promote YFV infection. Around the same time, the Michael Diamond group at Washington University in St. Louis independently reported that LRP1, LRP4, and VLDLR function as redundant YFV receptors2. We did not observe an LRP1 phenotype, likely because LRP1 expression was very low in our experimental settings. The Diamond group tested a truncated LRP8 construct, which may explain why an LRP8 effect was not apparent in their study. Nevertheless, both studies converge on the fact that YFV uses redundant receptors. A recent paper identified LRP8 as a receptor for another flavivirus, tick-borne encephalitis virus3. Together with prior work showing that viruses from multiple familiesincluding alphaviruses, flaviviruses, lyssaviruses, and hepatitis C viruscan use LDLR-family members as receptors, we generated a phylogenetic tree of human viruses and mapped LDLR-engaging viruses onto it. Their distribution appears largely scattered, suggesting independent yet convergent evolutionary routes toward LDLR-family receptor usage.

   Interestingly, we found that LRP8 ’s function is conserved across various species, from mammals to mosquitoes. Mosquito LRP8, like its human counterpart, boosts the infection of both wild-type and 17D vaccine strains, consistent with its role as a transmission vector. By contrast, mouse and chicken orthologs promoted the 17D strain but were less effective for wild-type strains, consistent with Max Theiler’s development of 17D through extensive passage in mouse brain and chicken embryo tissues. Notably, the ability of LRP8 orthologs from birds, horses, and alligators to promote infection suggests a broad host range and potential natural reservoirs.

   Ultimately, the conservation of LDLR family proteins across invertebrates and vertebrates provides an evolutionary advantage for these viruses. Further structural analysis of these receptors may pave the way for novel antivirals and safer vaccines. This journey mirrors the extensive research on the ACE2 receptor for SARS-CoV-2, which was instrumental in developing the life-saving vaccines and therapies we use today.

 

 

 

1     Mei, M. et al.   LRP8 is a functional receptor for yellow fever virus. Nature Microbiology, doi: 10.1038/s41564-026-02278-7 (2026) 

2    Chong, Z. et al. Multiple LDLR family members act as entry receptors for yellow fever virus. Nature, doi:10.1038/s41586-025-09689-2 (2025).

3            Mittler, E. et al. LRP8 is a receptor for tick-borne encephalitis virus. Nature 646, doi:10.1038/s41586-025-09500-2 (2025).

 

Please sign in or register for FREE

If you are a registered user on Research Communities by Springer Nature, please sign in

Follow the Topic

Virology
Life Sciences > Biological Sciences > Microbiology > Virology
Medical Microbiology
Life Sciences > Health Sciences > Biomedical Research > Medical Microbiology