Flu and our poo

In our recent paper we show how Respiratory Disease following Viral Lung Infection Alters the Murine Gut Microbiota

Published in Microbiology

Flu and our poo
Like

Share this post

Choose a social network to share with, or copy the URL to share elsewhere

This is a representation of how your post may appear on social media. The actual post will vary between social networks

There are various outlandish estimates about the numbers of bacterial cells there are on your body compared to the number of your own cells. Wikipedia informs me that current guestimates put it at a 10:1 ratio, with approximately 100 trillion bacterial cells per adult human; which is the kind of number that a stressed scientist makes up when the answer “I don’t know but it’s feckin’ loads” won’t suffice. Our guts are particularly rich in bacteria, and it is estimated that 30% of every poo is dead bacteria. We don’t really know for certain what all these bacteria do, quite a lot of them are probably just along for the ride living off dead skin cells and sweat. But there is a small proportion of these bacteria that we rely upon for all kinds of useful things, like breaking down our food properly, training our immune system and fighting off the bacteria that make us sick. Finally there is another group of bacteria that are just waiting in the wings to cause infection, often pouncing when we are at stressed or tired.

Collectively the bacteria that live on or in us are referred to as the microbiota and the ecological communities that they make up are called the microbiome. Our knowledge of this superficial (using its proper meaning of at the surface) second life has exploded in the last decade, mainly because of our ability to read DNA cheaply and easily. There has been a huge number of studies that have reported a link between our bacterial fellow travellers and a huge range of body functions. Some of which make some sense as the bacteria at least live at the same site as the disease including obesity, diabetes, asthma and tooth decay and some that require a more conceptual leap including mental health and autoimmunity. These links have also led to some outlandish ideas for new therapies, including faecal transplant (which is almost precisely what it sounds like) to reduce gut bacterial infection and ‘vaginal seeding’ of C-section babies.

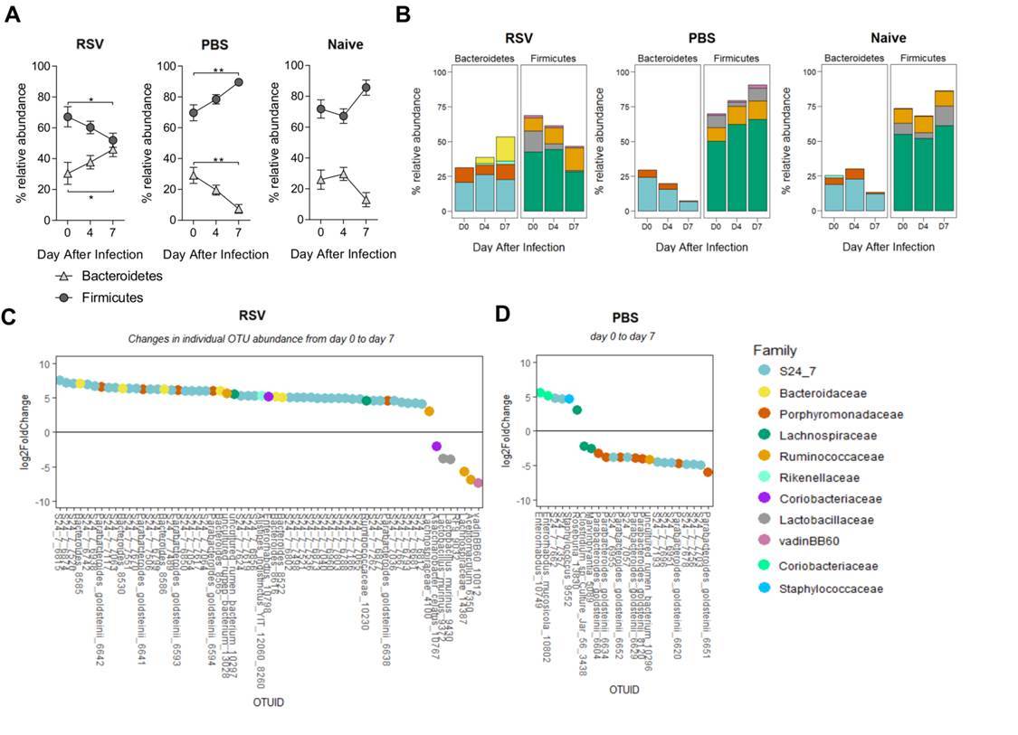
Now that I have mentioned the obligatory facts about the microbiome – it outnumbers us, it has something to do with health and people are utilising it for weird therapies – I can concentrate on what we did in our recently published paper: "Respiratory Disease following Viral Lung Infection Alters the Murine Gut Microbiota". Given the myriad associations between the microbiota and health/ disease it is important to understand what shapes these bacterial communities. In particular we wanted to know if infection at one site, the lung, would change the bacteria at another, the gut. We looked at two important respiratory pathogens, respiratory syncytial virus (RSV) and influenza. Following lung infection, we observed a transient but significant change in the bacteria present in the guts.

One of the offshoots of studying the microbiome is that you need to learn (or relearn) your Linnean classifications (which for those of you that can’t remember go Domain-Kingdom-Phylum-Order-Family-Genus-Species: so for example humans are Animals-Chordates-Mammals-Primates-Hominids-Homo-Homo sapiens). We saw a shift in the bacterial phyla with a big decrease in the Firmicutes phyla and an increase in the Bacteroidetes phyla. Further subdividing within these phyla we saw a decrease in the Lactobacillaceae family and an increase in the Bacteroidaceae family. More strikingly, when we analysed at an approximation to the species level, we saw different species profiles with each experimental repeat. This suggested that lung infection wasn’t specifically affecting one or two species, rather it was changing the gut environment in such a way that one phyla of bacteria (the Bacteroidetes) would benefit at the cost of another (the Firmicutes). This change was acute and transient and by the time the mice had recovered from infection, their microbiome had also recovered.

Like most of science, this study acts as a starting point, asking more questions than it answers. What does it all mean? Frankly your guess is as good as ours. There is some suggestion that Lactobacillus are ‘good bacteria’, mostly from Yoghurt manufacturers who are trying to claim that a fruity, milk-based pudding is in some way good for you. One speculation is that if the bugs in our gut produce things we need to be healthy, lung infection, by disrupting the gut microbiome, may amplify sickness. But we would need to replace the ‘good’ Firmicutes and see an improvement of disease outcome to demonstrate this. Why is this happening? Again, we don’t have an answer. We had one tantalising result, which was that there was an increase in proteins associated with airway mucus in the guts, which occurred at the peak of point of bacterial change. Many of the bacteria in the Bacteroidetes phyla can utilise mucus as an energy source and so the swallowed mucus may support their growth. As I type, we are following up on both of these questions – so stay tuned and we might just have the answers, or more likely more questions!

Please sign in or register for FREE

If you are a registered user on Research Communities by Springer Nature, please sign in