Gene expression gets a tune up
Published in Bioengineering & Biotechnology
By Yale Michaels and Tudor Fulga, edited by Alice Lightowlers
Eukaryotic organisms allocate a large proportion of their resources towards finely controlling protein levels through time and space and even subtle perturbations in gene regulation can result in disease. If scientists could engineer quantitative expression changes we would gain a deeper understanding of normal and aberrant biological function and might even be able to precisely alter expression levels to treat disease. In our paper, we set out to create a gene tuning technology to address this unmet need.

Figure1: How our new technology works.
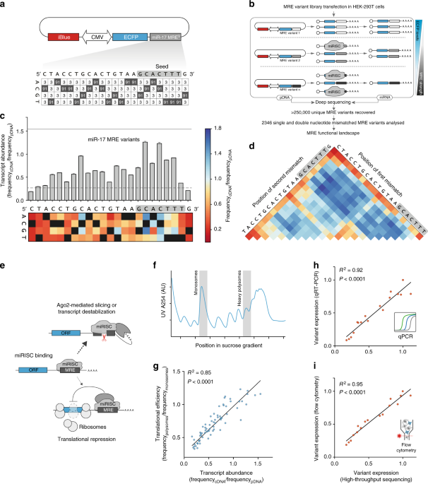
When considering the best way to tackle this challenge, we turned to nature for inspiration. microRNAs are a class of short non-coding RNAs that guide a protein complex called RISC to find and repress transcripts that carry complementary sequences. Importantly, the extent to which a microRNA will downregulate a given target depends on how well the two molecules base-pair with each other2. We predicted that by engineering synthetic microRNA target sites, we could hijack this evolutionarily optimised pathway to artificially control the expression level of user-specified genes. Hector Barbosa, a former MSc student in lab, helped us build a library of thousands of synthetic target sites with varying complementarity to a widely expressed microRNA. When we tested the repressive strength of all of these sites in parallel using a high-throughput sequencing strategy, we were able to achieve extremely fine control over the level of a fluorescent reporter gene. In fact, using these microRNA silencing-mediated fine tuners (miSFITs for short) we were able to control expression to within 0.02% of a desired level.

Figure 2: A couple of gene tuners hard at work
We discussed our progress with Mike Barnkob and his PhD supervisor Enzo Cerundolo, two experts in tumour immunology. They encouraged us to apply our technology towards understanding how T-cells recognise, or fail to recognise cancer cells. Together with Mike and Enzo, we used miSFITs to tune PD-1, a co-inhibitory receptor expressed by exhausted T-cells and a target for cancer immunotherapy. We also tuned a tumour antigen in a mouse melanoma model and showed that antigen levels are an important determinant of whether or not T-cells can recognise and kill a tumour. Together, these experiments convinced us that miSFITs are an effective method of tuning genes expressed from plasmid or viral vectors.
Next, we thought to apply the miSFIT approach to address a central yet unmet challenge in biomedical research– tuning endogenous genes in mammalian cells without interfering with normal cellular homeostasis. BRCA1 is an important DNA repair protein and tumour suppressor whose expression is frequently reduced in breast and ovarian cancer3. Using CRISPR/Cas9 genome engineering we integrated a panel of miSFITs into the BRCA1 untranslated region. When we analysed the levels of BRCA1 in these cells, we were excited to observe precise, stepwise repression compared to its native expression level.

Figure 3: Fine tuning endogenous BRCA1 expression with synthetic miR-17 target sites.
Beyond helping scientists understand how gene expression levels influence normal biological processes, we anticipate that miSFITs will also be useful for the design of next-generation cellular therapies. Current efforts to augment cell function are aimed at knocking genes in or out. For example, scientists have knocked out PD-1 in effector T-cells in an effort to boost their effector function and promote tumour killing4. While this is a promising approach, complete PD-1 loss causes lupus-like symptoms in mice5 and PD-1 variants are linked to autoimmunity in humans6. Instead, fine-tuning PD-1 might allow clinicians to strike an optimal balance between tumour killing and auto-immune reactivity.
Fulga lab website: www.fulga-lab.org
References:
1. Komor, A. C., Badran, A. H. & Liu, D. R. CRISPR-Based Technologies for the Manipulation of Eukaryotic Genomes. Cell 168, 20-36, doi:10.1016/j.cell.2016.10.044 (2017).
2. Wee, L. M., Flores-Jasso, C. F., Salomon, W. E. & Zamore, P. D. Argonaute divides its RNA guide into domains with distinct functions and RNA-binding properties. Cell 151, 1055-1067, doi:10.1016/j.cell.2012.10.036 (2012).
3. Mueller, C. R. & Roskelley, C. D. Regulation of BRCA1 expression and its relationship to sporadic breast cancer. Breast Cancer Res 5, 45-52 (2003).
4. Rupp, L. J. et al. CRISPR/Cas9-mediated PD-1 disruption enhances anti-tumor efficacy of human chimeric antigen receptor T cells. Sci Rep 7, 737, doi:10.1038/s41598-017-00462-8 (2017).
5. Nishimura, H., Nose, M., Hiai, H., Minato, N. & Honjo, T. Development of lupus-like autoimmune diseases by disruption of the PD-1 gene encoding an ITIM motif-carrying immunoreceptor. Immunity 11, 141-151 (1999).
6. Prokunina, L. et al. A regulatory polymorphism in PDCD1 is associated with susceptibility to systemic lupus erythematosus in humans. Nat Genet 32, 666-669, doi:10.1038/ng1020 (2002).
Follow the Topic
-
Nature Communications
An open access, multidisciplinary journal dedicated to publishing high-quality research in all areas of the biological, health, physical, chemical and Earth sciences.
Related Collections
With Collections, you can get published faster and increase your visibility.
Women's Health
Publishing Model: Hybrid
Deadline: Ongoing
Advances in neurodegenerative diseases
Publishing Model: Hybrid
Deadline: Mar 24, 2026
Please sign in or register for FREE
If you are a registered user on Research Communities by Springer Nature, please sign in