GIPC2 interacts with Fzd7 to promote prostate cancer metastasis by activating WNT signaling
GIPC2, a novel exosomal molecule, associated with WNT signaling as a potential therapeutic target, is a putative unique epigenetic oncogene in the prostate cancer metastasis.
Published in Cancer
Prostate cancer (PCa) causes significant mortality and morbidity, with advanced metastasis. Although clinical therapies for metastasis are being continually improved, almost two-thirds of prostate cancer patients die from metastasis, which arises through unclear molecular mechanisms.
- In this research, we identified a novel putative oncogenic gene GIPC2 mainly expressed in exosomes, which was regulated by epigenetics in PCa tumorigenesis. And first time, we showed that CpG island of GIPC2 promoter was significantly demethylated accounted for its frequent overexpression GIPC2, which was a very common event in metastatic PCa (Figure 1).
-
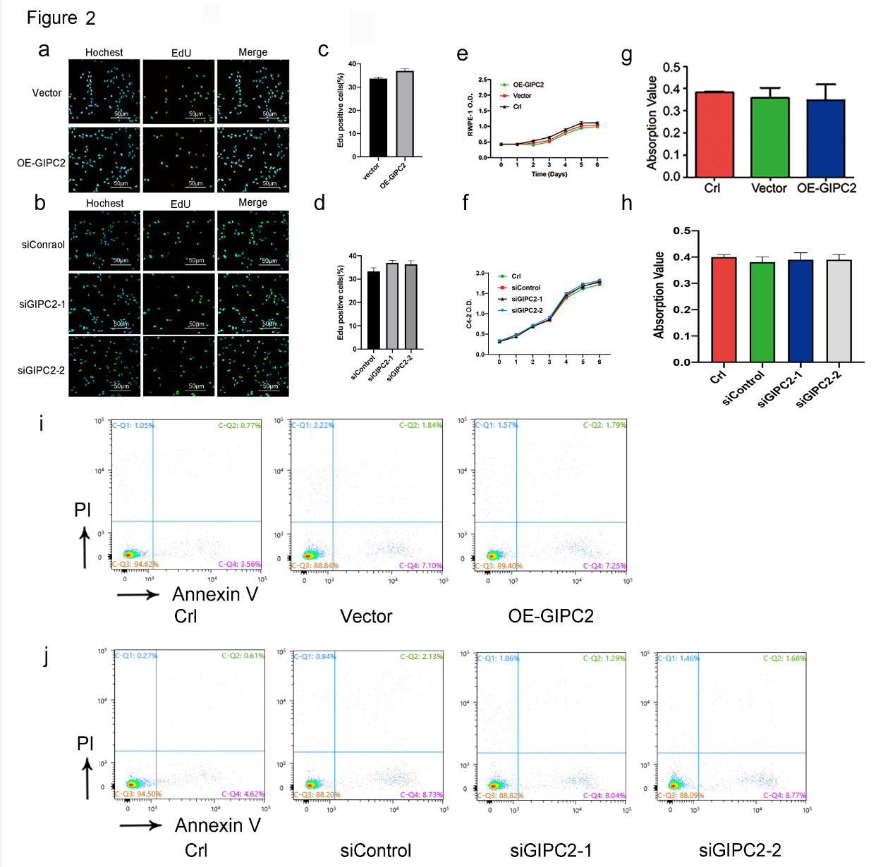
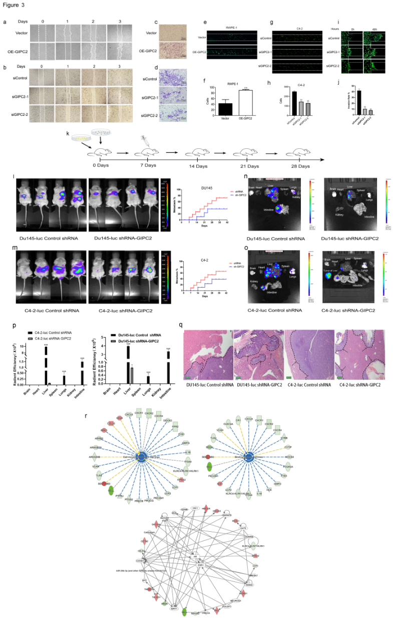
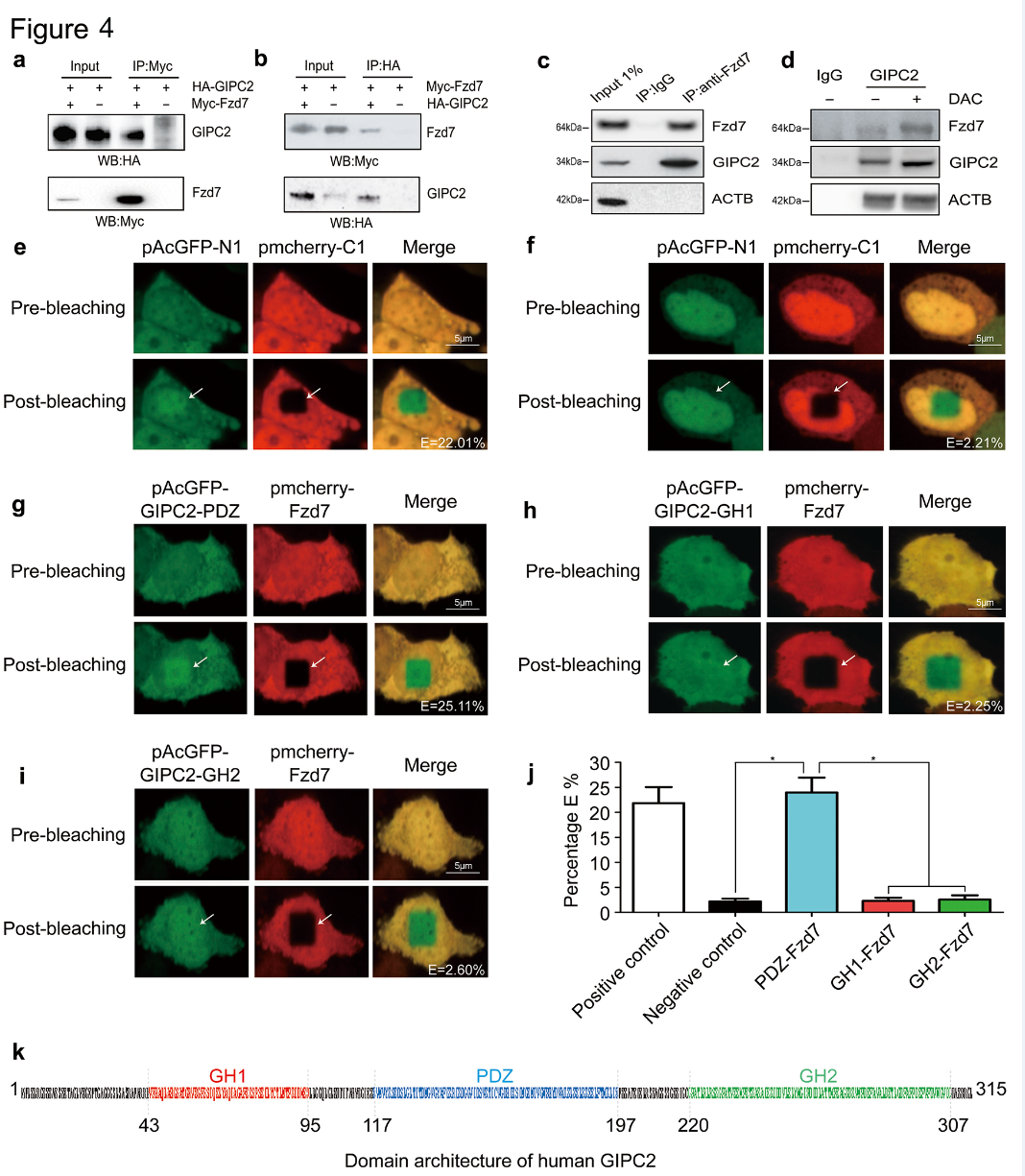
Furthermore, in vitro and in vivo, GIPC2 overexpression promoted PCa metastasis without changing the proliferation and apoptosis. Co-immunoprecipitation and mass spectrum analyses showed that GIPC2 interacted with the WNT receptor Fzd7 through its PDZ domain and that GIPC2-PDZ-Fzd7 pathway activation through β-catenin-dependent WNT signaling promoted prostate cancer metastasis (Figure 2-4).

- Interestingly, exosomal GIPC2 correlated with prostate cancer metastasis, suggesting its potential as an effective diagnostic biomarker of metastatic prostate cancer. Its presence in tumor-derived exosomes and ability to impact the behavior of tumor cells suggest that GIPC2 is a novel oncogene involved in prostate cancer metastasis (Figure 5).
- The presence of GIPC2 in tumor-derived exosomes and ability to impact the behavior of tumor cells suggest that GIPC2 is a novel epigenetic oncogene involved in PCa metastasis. Our findings identified GIPC2 as a novel exosomal molecule associated with WNT signaling and may represent a potential therapeutic target and biomarker for metastatic PCa.
Follow the Topic
Cancer Biology
Life Sciences > Biological Sciences > Cancer Biology
-
Oncogene
This journal aims to make substantial advances in our knowledge of processes that contribute to cancer by publishing outstanding research.
Please sign in or register for FREE
If you are a registered user on Research Communities by Springer Nature, please sign in