GTF2E2 is a novel biomarker for recurrence after surgery and promotes progression of esophageal squamous cell carcinoma via miR-139-5p/GTF2E2/FUS axis.

Published in Cancer

Like

Share this post

Choose a social network to share with, or copy the URL to share elsewhere

This is a representation of how your post may appear on social media. The actual post will vary between social networks

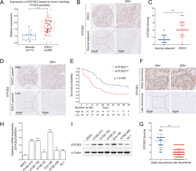
Esophageal squamous cell carcinoma (ESCC) is one of the most lethal gastrointestinal malignancies and is the primary cause of cancer-related death in China. Recent developments in multimodal treatment have improved the prognosis of patients with esophageal cancer, and surgery is still the mainstay treatment for potentially curable esophageal cancer. However, the overall 5-year survival rate is generally only 25–50%, and recurrence develops within only a few years after curative resection and perioperative adjuvant therapy in 30–50% of these patients. Therefore, it is essential to find promising biomarkers for early detection of recurrence to facilitate selection of the following surveillance and therapeutic strategies in time.

Several general transcription factors assemble into a preinitiation complex (PIC) to ensure accurate RNA pol II loading at the transcription start site. Among them, the general transcription factor IIE subunit beta, also known as GTF2E2, is a crucial component for PIC assembly and stabilization required for transcription initiation and promoter opening by facilitating loading and stable binding of TFIIH. Previous bioinformatical analysis suggested that GTF2E2 regulates the progression of glioblastoma by upregulating the level of the cell division cycle 20 (CDC20). In addition, GTF2E2 mutation is correlated with remarkable DNA repair-independent transcription defects and tissue-specific dysfunction. Recent research reported that GTF2E2 plays an oncogenic role in lung adenocarcinoma by interacting with RPS4X. These studies demonstrated that GTF2E2 is involved in carcinogenesis. However, the biological function and the molecular mechanism of GTF2E2 in the aggression and treatment failure of ESCC remain ambiguous.

MicroRNAs (miRNAs) are a class of non-coding RNAs of 19–25 nucleotides in length that regulate post-transcriptional gene expression. Instead of directly silencing targeted mRNA, miRNAs function by guiding Argonaute2 (Ago2), the heart of RNA-induced silencing complex (RISC), to complementary sites in target mRNAs to promote mRNA decay or repress mRNA translation. Liu et al. reported that miR-139-5p was correlated to a proliferation- and metastasis-suppressing function in human ESCCs by directly targeting NR5A2. Wen et al. revealed that miR-139-5p was a prognostic prediction factor for overall survival in LN-positive locoregional ESCC patients. Jiao et al. found that miR-139-5p inhibited the development of esophageal cancer by regulating VEGFR and downstream signaling pathways. Lower miR-139-5p expression in ESCC tissues and esophageal cancer samples was observed compared to that in adjacent non-tumor tissues.

Fused in sarcoma/translocated in liposarcoma (FUS), a nuclear RNA-binding protein, plays an essential role in gene expression, including transcription, splicing and even mRNA transport. FUS has been reported as an oncogene in various human cancers. However, the role that FUS plays in ESCC remains unclear.

In the present study, we demonstrate that GTF2E2 is significantly upregulated in ESCC and markedly correlated with tumor recurrence after surgery of ESCC. Furthermore, we systematically examined GTF2E2’s potential functions in tumorigenesis and metastasis of ESCC. In addition, our study found that miR-139-5p is an upstream regulator of GTF2E2 by decaying GTF2E2 mRNA in an Ago2-dependent manner. miR-139-5p inhibits the proliferation and mobility of ESCC cells by directly regulating GTF2E2. Interestingly, according to the RNA-seq and ChIP-seq results, GTF2E2 was explored as the direct regulator for the transcription of FUS, which was confirmed by ChIP-PCR and dual-luciferase reporter assays. Rescue assays were conducted to illustrate the role of FUS in GTF2E2-mediated ESCC progression. Collectively, our results indicate that GTF2E2 may serve as a novel recurrence biomarker and potential therapeutic target for ESCC.

GTF2E2 still has many directions worth studying in cancer. We look forward to a more in-depth study of these directions in the future.

Please sign in or register for FREE

If you are a registered user on Research Communities by Springer Nature, please sign in