Insights into the ecological roles and evolution of methyl coenzyme M reductase containing hot spring Archaea
Published in Ecology & Evolution
The paper in Nature Communications is here: https://www.nature.com/articles/s41467-019-12574-y.pdf
Methane metabolism plays a key role in the global carbon cycle on our planet. As reported, anaerobic methane production and consumption are mainly mediated by archaea [1]. Our understanding of the key organisms for methane metabolism, including methanogens and methanotrophs, once was canonically restricted to limited lineages within the phylum Euryarchaeota that share a core metabolism centered around the methyl coenzyme M reductase (Mcr) complex. Recent discoveries of metagenome-assembled genomes (MAGs) from euryarchaeal and novel archaeal lineages that harbor mcr genes [2-4] have expanded our views of methane metabolism in the archaea. Additionally, further studies have discovered divergent mcr-containing archaea that act as propane and butane oxidizers [5, 6]. These new findings suggest that the profile and evolution of methane- and alkane-metabolizing archaea are more complex than assumed previously, it is, therefore, of great importance to further expand our understanding of methane and alkane metabolizing archaea.
Geothermal habitats like submarine hydrothermal vents and terrestrial hot springs are a likely place where life on Earth first evolved. We hypothesized that terrestrial hot springs might harbor a wide diversity of unexplored methane and alkane metabolizing archaea. To test our hypothesis, we collected biomass samples from four different thermal springs (i.e., JinZe, GuMingQuan, DiReTiYan, and ZiMeiQuan) sediments located in Tengchong County, China. These studied hot springs span a wide range of physicochemical property with temperature ranging from 60-98 °C and pH ranging from 6.0 to 9.6. Three of the four springs are hydrothermal habitats with temperatures greater than 80 °C, which provide us a chance to study the origin and early evolution of methane and alkane metabolizing archaea.
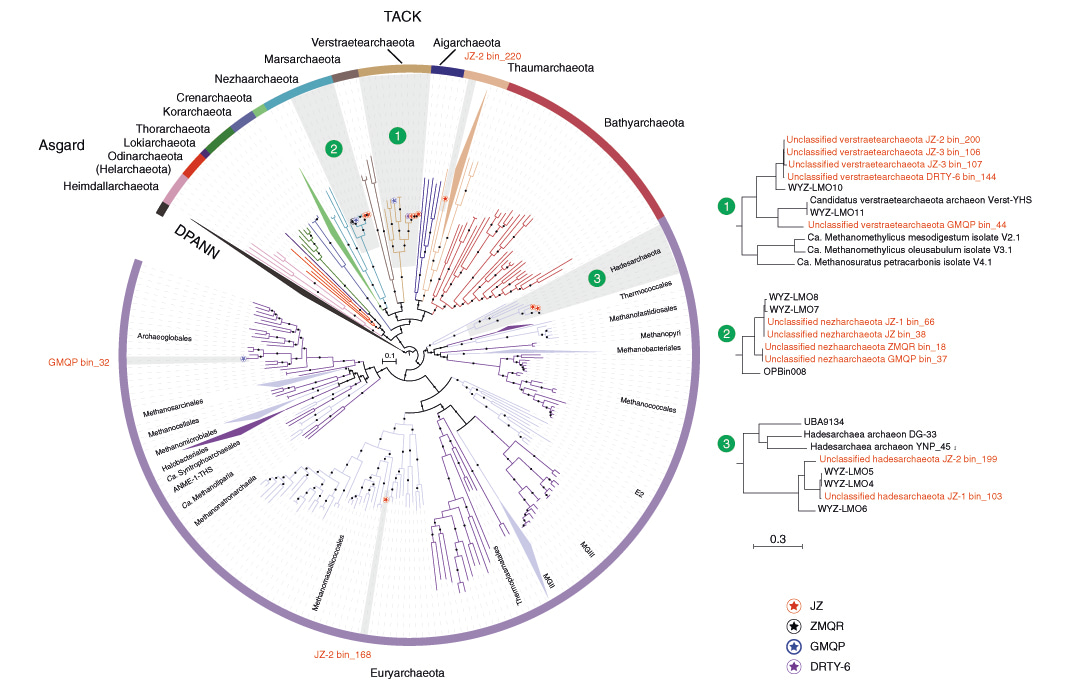
As expected, we successfully recovered MAGs encoding genes for Mcr and Mcr-like complex using bioinformatic methods from metagenomes of the hot spring microbial communities. The phylogenomic analysis shows that these genomes branch within the TACK superphylum and Euryarchaeota phylum, but often form distinct clades divergent from the cultivated lineages (Figure 1). Metabolic reconstructions of these organisms inferred from high-quality MAGs reveal unreported methane and alkane metabolism pathways not seen in previous genomes. An mcr-containing MAG that places basal to the phylum Thaumarchaeota was newly recovered but does not appear to encode genes for ammonia oxidation or aerobic metabolism (Figure 2). The predicted wide range of metabolic mechanisms suggests that these organisms may utilize diverse and as yet unidentified substrates.

Figure 1. The phylogeny of reconstructed methanogenic and methanotrophic MAGs.
Evolutionary analyses of these and database MAGs revealed methanogens or methanotrophs might be a primordial form of energy metabolism in early free-living archaea. We propose a plausible evolutionary scenario where the common ancestor of archaea harbor the ability for methane metabolism that is mostly the result of vertical inheritance, with some HGT events. Frequent HGT events have also led to alkanotrophy being found in several lineages that cannot be explained by vertical descent of mcr genes. We also infer that these mcr-containing archaea may originate from thermal habitats such as hydrothermal vents or terrestrial hot springs based on a high ancestral optimal growth temperature. Overall, this study enables a better understanding of the origin of last common ancestor in Archaea using a combination of bioinformatic techniques [7].

Figure 2. Overview of metabolic potentials in mcr-containing MAGs.
References:
1. Kirschke S, Bousquet P, Ciais P, Saunois M, Canadell JG, Dlugokencky EJ, Bergamaschi P, Bergmann D, Blake DR, Bruhwiler L, et al. Three decades of global methane sources and sinks. Nat Geosci. 2013;6:813-823.
2. Vanwonterghem I, Evans PN, Parks DH, Jensen PD, Woodcroft BJ, Hugenholtz P, Tyson GW. Methylotrophic methanogenesis discovered in the archaeal phylum Verstraetearchaeota. Nat Microbiol. 2016;1:16170.
3. Borrel G, Adam PS, McKay LJ, Chen LX, Sierra-Garcia IN, Sieber CMK, Letourneur Q, Ghozlane A, Andersen GL, Li WJ, et al. Wide diversity of methane and short-chain alkane metabolisms in uncultured archaea. Nat Microbiol. 2019;4:603-613.
4. Wang Y, Wegener G, Hou J, Wang F, Xiao X. Expanding anaerobic alkane metabolism in the domain of Archaea. Nat Microbiol. 2019;4:595-602.
5. Laso-Perez R, Wegener G, Knittel K, Widdel F, Harding KJ, Krukenberg V, Meier DV, Richter M, Tegetmeyer HE, Riedel D, et al. Thermophilic archaea activate butane via alkyl-coenzyme M formation. Nature. 2016;539:396-401.
6. Chen SC, Musat N, Lechtenfeld OJ, Paschke H, Schmidt M, Said N, Popp D, Calabrese F, Stryhanyuk H, Jaekel U, et al. Anaerobic oxidation of ethane by archaea from a marine hydrocarbon seep. Nature. 2019;568:108-111. 7. Hua ZS, Wang YL, Evans PN, Qu YN, Goh KM, Rao YZ, Qi YL, Li YX, Huang MJ, Jiao JY, Chen YT, Mao YP, Shu WS, Hozzein W, Hedlund BP, Tyson GW, Zhang T, Li WJ. Insights into the ecological roles and evolution of methyl-coenzyme M reductase containing hot spring Archaea. Nat Commun. 2019; 10:4574. https://doi.org/10.1038/s41467-019-12574-y
7.Hua ZS, Wang YL, Evans PN, Qu YN, Goh KM, Rao YZ, Qi YL, Li YX, Huang MJ, Jiao JY, Chen YT, Mao YP, Shu WS, Hozzein W, Hedlund BP, Tyson GW, Zhang T, Li WJ. Insights into the ecological roles and evolution of methyl-coenzyme M reductase containing hot spring Archaea. Nat Commun. 2019; 10:4574. https://doi.org/10.1038/s41467-019-12574-y
Please sign in or register for FREE
If you are a registered user on Research Communities by Springer Nature, please sign in