Intrinsic suppression of lung innate lymphoid cells by RNA-binding protein, RBM3, through CysLTR1

Cytokine production from lung innate lymphoid cells plays a critical role in inflammatory diseases; however, little is known about how RBPs regulate ILC function. In this paper, we demonstrate the cell-intrinsic effect of RBM3 in dampening the production of type 2 and 17 cytokines in lung ILCs.

Published in Healthcare & Nursing

Like

Share this post

Choose a social network to share with, or copy the URL to share elsewhere

This is a representation of how your post may appear on social media. The actual post will vary between social networks

            As the innate counterparts to T cells, innate lymphoid cells (ILCs) consist of distinct subsets that respond to specific mediators, express specific transcription factors, and produce distinct cytokine profiles.1  Group 2 ILCs (ILC2s) are activated by epithelial alarmins, including IL-33, IL-25, and TSLP, and lipid mediators, including leukotrienes, and produce Th2 cytokines such as IL-4, IL-5, and IL-13.2-4 ILC subsets have also exhibited significant heterogeneity and plasticity. While ILC3s have conventionally been associated with IL-17 production, studies have demonstrated IL-17 production from other ILC subsets such as inflammatory iILC2s when stimulated with IL-25 or cysteinyl leukotrienes.5, 6

            Lung ILCs play a significant role in inflammatory diseases such as asthma and pulmonary fibrosis.7, 8 As such, regulation of ILC function via gene expression, post-transcriptional pathways, and post-translational pathways is a clinically relevant area of study. Little is known about the intracellular regulatory mechanisms of ILCs. RNA-binding proteins (RBPs) stabilize or degrade mRNA transcripts and influence miRNA processing to regulate cell function.9 IL-4, IL-5, and IL-13 mRNA transcripts contain AU-rich elements (AREs), which are targets for RBPs.10 Recently, naïve ILC2s have been shown to express tristetraprolin (TTP), an RBP that inhibits Th2 cytokine production and is downregulated by IL-33.11 However, the role of RBPs in ILCs is not well studied.

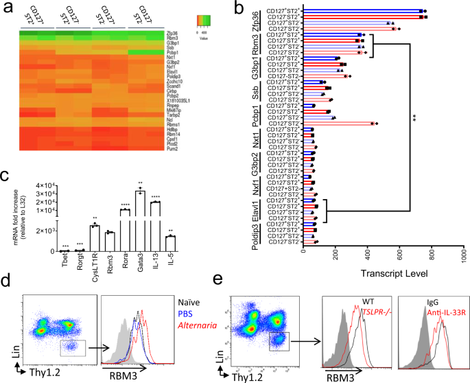
            We assessed the RBP transcript levels of purified lung ILC subsets based on CD127 and ST2 expression from Alternaria-challenged mice. In addition to TTP, RNA-binding motif 3 (RBM3) was one of the most highly expressed RBPs in ILCs. RBM3 is a cold shock protein that has been shown to stabilize and increase the translation of mRNA by binding to AREs.12 It has also demonstrated interactions with miR-142-5p and miR-143, temperature-sensitive microRNAs.13 In this study, we demonstrate a novel and cell-intrinsic role for RBM3 in dampening lung ILC2 function.

            Lin-Thy1.2+ lymphocytes from Alternaria-challenged wild-type mice were FACS purified based on CD127 and ST2 expression. RNA sequencing analysis demonstrated differentially expressed RBPs, of which Rbm3 was the second highest transcript after Zfp36, which encodes for TTP. Stimulation of ILCs with Alternaria, IL-33, or TSLP increased RBM3 expression. Alternaria-challenged lungs demonstrated greater expression of RBM3 by immunofluorescence when compared to naïve mice. Lin-Thy1.2+ lung ILCs from challenged mice also expressed greater RBM3 levels relative to naïve and PBS-challenged controls. Eosinophils and macrophages from challenged mice did not demonstrate the same increase in RBM3 expression. Tslpr-/- mice and wild-type mice treated with an IL-33 blocking antibody had reduced RBM3 expression compared to controls, highlighting the importance of TSLP and IL-33 in regulating RBM3 expression.

            Naïve rbm3-/- mice did not demonstrate any significant differences in the amount of ILCs and eosinophils or in the expression of common ILC2 surface markers when compared to wild-type mice. Therefore, lung ILCs and eosinophils in rbm3-/- mice are phenotypically similar to those of wild-type mice. Yet, in multiple models of Alternaria-challenge, rbm3-/- mice demonstrated significant increases in BAL and lung eosinophils and neutrophils compared to wild-type mice. With challenge, rbm3-/- mice demonstrated increased type 2 inflammation and increased Th2 cytokines compared to wild-type mice.

             Consistent with the increased type 2 inflammation, rbm3-/- mice of Alternaria-challenged mice exhibited increased numbers of ILCs as well as increased proliferation and Th2 cytokine production from ILC2s. ILCs from rbm3-/- mice also exhibited increased production of IL-17A. Dual staining of IL-5 and IL-13 with IL-17A demonstrated that the increased production of IL-17A arose from the Th2 cytokine producing rbm3-/- ILCs relative to wild-type ILCs. The dual stained ILCs highlight the plasticity of the ILC subsets and could represent ILC17 cells.

                In order to demonstrate the role of RBM3 within ILCs and independent of T cells, rbm3-/-rag2-/- mice were generated and analyzed after Alternaria challenge. Compared to the rag2-/- mice, the double knock-out mice had larger levels of ILCs and increased proliferation and Th2 cytokine production. Consistent with earlier findings, the BAL and lung eosinophils were also significantly increased in the double knock-out mice compared to controls. IL-33-stimulated ILCs were also analyzed to determine if RBM3 had a direct effect on ILC responses. In vitro stimulation with IL-33 of FACS purified lung Lin-Thy1.2+ ILCs from rbm3-/- and wild-type mice demonstrated greater IL-5 and IL-13 production in rbm3-/- ILCs. Pre-stimulation levels of IL-17A from the rbm3-/- ILCs was also greater than controls. Consistent with these results, lung ILCs from rbm3-/- mice challenged with IL-33 were greater in number and had higher proliferation and levels of Th2 cytokines compared to wild-type controls. These results highlight a suppressive role for RBM3 in type 2 lung inflammation and ILC function.

                   We generated mixed bone marrow chimera mice using wild-type and rbm3-/- bone marrow cells to determine if RBM3 intrinsically suppresses ILC2 function. After ­Alternaria challenge, rbm3-/- ILCs exhibited greater Th2 cytokine production and proliferation compared to wild-type ILCs. In addition, CD45+Lin+Thy1.2+ cells, which include T cells, did not demonstrate any changes in proliferation or Type 2 cytokine production. This points to a more selective ILC intrinsic effect of RBM3. RNA-seq analysis of FACS-sorted Lin-Thy1.2+ ILCs from wild-type and rbm3-/- mice demonstrated differences in the transcriptomes. Rbm3-/- ILCs expressed significantly higher levels of common ILC surface markers, anti-apoptotic and survival transcripts, and nfactc2, which encodes NFAT1, a signaling pathway that activates ILC2s through CysLTR1. Utilizing Alternaria-challenged rbm3-/-cyslt1r-/- mice, we observed significantly reduced levels of ST2+IL-17+ ILCs and eosinophils, suggesting that CysLT1R signaling is involved in RBM3-mediated suppression of ILC217 and lung eosinophils.

                     In this study, we demonstrate that RBM3 is highly expressed in activated lung ILCs and is induced by IL-33. Upon stimulation with Alternaria or IL-33, RBM3 suppresses Th2 cytokine and IL-17 production from lung ILCs, which impact downstream granulocyte infiltration. Mixed bone marrow chimera studies demonstrated that the effect of RBM3 on ILC function was cell intrinsic. Transcriptomic analysis highlighted RBM3’s effect on differentially regulated genes including cytokines, receptors, survival genes, and CysLT1R. Studies with cysltr-/-rbm3-/- mice support the role of CysLTR1 in RBM3-mediated ILC function. This study presents RBPs as important post-transcriptional regulators of ILC activation in type 2 inflammation.

References:

  1. Simoni Y and Newell EW. Dissecting human ILC heterogeneity: more than just three subsets. Immunology 2018; 153: 297-303. 2017/11/16. DOI: 10.1111/imm.12862.
  2. Drake LY and Kita H. IL-33: biological properties, functions, and roles in airway disease. Immunol Rev 2017; 278: 173-184. 2017/06/29. DOI: 10.1111/imr.12552.
  3. Hurrell BP, Shafiei Jahani P and Akbari O. Social Networking of Group Two Innate Lymphoid Cells in Allergy and Asthma. Frontiers in Immunology 2018; 9. Mini Review. DOI: 10.3389/fimmu.2018.02694.
  4. Lund SJ, Portillo A, Cavagnero K, et al. Leukotriene C4 Potentiates IL-33–Induced Group 2 Innate Lymphoid Cell Activation and Lung Inflammation. The Journal of Immunology 2017; 199: 1096. DOI: 10.4049/jimmunol.1601569.
  5. Cai T, Qiu J, Ji Y, et al. IL-17-producing ST2(+) group 2 innate lymphoid cells play a pathogenic role in lung inflammation. J Allergy Clin Immunol 2019; 143: 229-244.e229. 2018/04/07. DOI: 10.1016/j.jaci.2018.03.007.
  6. Krabbendam L, Bal SM, Spits H, et al. New insights into the function, development, and plasticity of type 2 innate lymphoid cells. Immunol Rev 2018; 286: 74-85. 2018/10/09. DOI: 10.1111/imr.12708.
  7. Chang YJ, Kim HY, Albacker LA, et al. Innate lymphoid cells mediate influenza-induced airway hyper-reactivity independently of adaptive immunity. Nat Immunol 2011; 12: 631-638. 2011/05/31. DOI: 10.1038/ni.2045.
  8. Hams E, Armstrong ME, Barlow JL, et al. IL-25 and type 2 innate lymphoid cells induce pulmonary fibrosis. Proc Natl Acad Sci U S A 2014; 111: 367-372. 2013/12/18. DOI: 10.1073/pnas.1315854111.
  9. Pilotte J, Dupont-Versteegden EE and Vanderklish PW. Widespread regulation of miRNA biogenesis at the Dicer step by the cold-inducible RNA-binding protein, RBM3. PLoS One 2011; 6: e28446. 2011/12/07. DOI: 10.1371/journal.pone.0028446.
  10. Gruber AR, Fallmann J, Kratochvill F, et al. AREsite: a database for the comprehensive investigation of AU-rich elements. Nucleic Acids Res 2011; 39: D66-69. 2010/11/13. DOI: 10.1093/nar/gkq990.
  11. Hikichi Y, Motomura Y, Takeuchi O, et al. Posttranscriptional regulation of ILC2 homeostatic function via tristetraprolin. J Exp Med 2021; 218 2021/10/29. DOI: 10.1084/jem.20210181.
  12. Sureban SM, Ramalingam S, Natarajan G, et al. Translation regulatory factor RBM3 is a proto-oncogene that prevents mitotic catastrophe. Oncogene 2008; 27: 4544-4556. 2008/04/23. DOI: 10.1038/onc.2008.97.
  13. Wong JJ, Au AY, Gao D, et al. RBM3 regulates temperature sensitive miR-142-5p and miR-143 (thermomiRs), which target immune genes and control fever. Nucleic Acids Res 2016; 44: 2888-2897. 2016/01/31. DOI: 10.1093/nar/gkw041.

Please sign in or register for FREE

If you are a registered user on Research Communities by Springer Nature, please sign in

Follow the Topic

Health Care
Life Sciences > Health Sciences > Health Care

Related Collections

With Collections, you can get published faster and increase your visibility.

Women's Health

A selection of recent articles that highlight issues relevant to the treatment of neurological and psychiatric disorders in women.

Publishing Model: Hybrid

Deadline: Ongoing

Biosensing

With this cross-journal Collection, the editors of Communications Biology, Nature Biomedical Engineering, Nature Sensors, Nature Communications, and Scientific Reports welcome the submission of primary research Articles focusing on the development of engineered biosensing devices with the potential to be applied in biomedical research and in the management of disease conditions.

Publishing Model: Hybrid

Deadline: Jun 30, 2026