Introducing ‘Theta-Base’ – an open access transcriptome database for Bacteroides thetaiotaomicron

Published in Microbiology

Like

Share this post

Choose a social network to share with, or copy the URL to share elsewhere

This is a representation of how your post may appear on social media. The actual post will vary between social networks

The intestinal microbiota is pivotal to mammalian physiology. While traditional studies have described microbiota compositional changes under diverse conditions, the field increasingly seeks to uncover molecular mechanisms underlying the functions of specific members within this consortium. In this context, the obligate anaerobic Gram-negative Bacteroides thetaiotaomicron (B. theta) has emerged as a model bacterium for mechanistic human intestinal microbiota research. However, the growing research community lacked a fine-grained annotation of the B. theta transcriptome beyond open reading frame predictions, for instance transcript boundaries and noncoding RNAs remained largely undefined. Additionally, the majority of our knowledge of post-transcriptional gene expression control mechanisms in bacteria stems from the study of a small number of model species, such as E. coli and Salmonella. In contrast, little is known about RNA-based gene regulation in many medically relevant obligate anaerobic species, including B. theta.

Post-Doc Daniel Ryan – first author of the study – working with B. theta at the anaerobe bench.

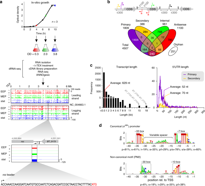
Here, we present Theta-Base – a single-nucleotide resolution map of the B. theta transcriptome featuring an intuitive online browser that can be easily interrogated by the community at www.helmholtz-hiri.de/en/datasets/bacteroides. Particularly, by applying differential RNA sequencing to this human commensal, our screen identified ~4,500 transcriptional start sites, untranslated regions, operon structures, promoter motifs, and >200 noncoding RNA elements. Among the latter was the conserved small RNA (sRNA) GibS, which we functionally characterized. Through a combination of computational, genetic, and biochemical analyses, we determined the secondary structure of GibS and identified and validated target genes. Our model places GibS at the center of a regulatory network, wherein sensing of specific monosaccharides induces GibS expression, which in turn modifies the expression of metabolic target genes.

Screenshot of the 'Theta-Base' web browser.

This study expands the frontiers of functional sRNA characterization in obligate anaerobic bacteria and may serve as a blueprint for the study of noncoding RNAs in B. theta and other anaerobes. However, the work should be relevant also to research groups with foci other than noncoding RNA. Knowledge of accurate transcript boundaries, for example, will facilitate daily routines of those working on B. theta – from the design of PCR primers to the development of cloning strategies. We therefore expect Theta-Base to become an online hub for the B. theta community and will continue to develop it further.


The paper is accessible at: https://www.nature.com/articles/s41467-020-17348-5

Explore Theta-Base at: www.helmholtz-hiri.de/en/datasets/bacteroides

Our lab's website: https://www.helmholtz-hiri.de/en/research/organisation/teams/team/host-pathogen-microbiota-interactions/

Please sign in or register for FREE

If you are a registered user on Research Communities by Springer Nature, please sign in

Follow the Topic

Microbiology
Life Sciences > Biological Sciences > Microbiology

Related Collections

With Collections, you can get published faster and increase your visibility.

Women's Health

A selection of recent articles that highlight issues relevant to the treatment of neurological and psychiatric disorders in women.

Publishing Model: Hybrid

Deadline: Ongoing

Biosensing

With this cross-journal Collection, the editors of Communications Biology, Nature Biomedical Engineering, Nature Sensors, Nature Communications, and Scientific Reports welcome the submission of primary research Articles focusing on the development of engineered biosensing devices with the potential to be applied in biomedical research and in the management of disease conditions.

Publishing Model: Hybrid

Deadline: Jun 30, 2026