Lattice expansion as a new strategy for improving catalytic activity and electro-responsiveness of nanozymes

We report that modulating lattice spacing of ruthenium-based nanozymes improves their catalytic activity and electro-responsiveness to self-powered electric field, optimizing cancer therapeutic outcome.

Published in Materials

Lattice expansion as a new strategy for improving catalytic activity and electro-responsiveness of nanozymes
Like

Share this post

Choose a social network to share with, or copy the URL to share elsewhere

This is a representation of how your post may appear on social media. The actual post will vary between social networks

In recent years, nanozymes with the catalytic properties akin to natural proteases have shown great application prospects in disease diagnosis and treatment. Compared with natural enzymes, nanozymes have the advantages of higher stability, controllable and diverse catalytic activity, simple synthesis, and low cost. However, in terms of catalytic activity and catalytic specificity, there is still a certain gap between nanozymes and natural enzymes. For tumor treatment, nanozymes can directly or indirectly cause tumor cell death by catalyzing substrates in tumor tissues to produce toxic substances, such as reactive oxygen species (ROS).1-5 Currently, how to regulate and improve the catalytic activity of nanozymes in a complex tumor microenvironment (TME) to improve the therapeutic effect is still a major challenge.

Figure 1

Figure 1. Schematic diagram of the synthesis process of Ru nanozymes, temperature-induced lattice expansion and tumor therapy.  

In this work, we discover that the Ru expansion lattice in Ru based nanozymes (RuX) can improve their catalytic activity for producing ROS, O2 and scavenging glutathione (GSH), and can also improve their  responsiveness to the self-powered electric field (Figure 1). This means that the combination of intrinsic lattice expansion and external electrical stimulation can synergistically enhance the catalytic effect. Under self-powered electrical stimulation, the Ru nanozyme (Ru1000 under 1000 oC calculation) with a lattice expansion rate of 5.99% displays the superb catalytic performance and cancer treatment outcome.

Synthesis and characterization of RuX nanozymes

From the high-resolution transmission electron microscopy (HRTEM) images, we observe that as the pyrolysis temperature increases, the lattice spacing of Ru nanocrystals gradually expands uniformly (Figure 2). Synchrotron radiation-based X-ray absorption near-edge structure (XANES) spectroscopy and extended X-ray absorption fine structure (EXAFS) results display that the Ru-Ru bond length in Ru1000 is longest, suggesting that Ru lattice expansion increases the Ru-Ru bond length, thereby increasing the unsaturation of the Ru-Ru bond.

Figure 2. Structural characterizations of RuX nanozymes.  

Catalytic activities of RuX nanozymes and mechanism of lattice expansion and electrical stimulation promoted catalysis

Ru nanozymes possess four enzyme-like activities of peroxidase (POD), oxidase (OXD), catalase (CAT) and glutathione oxidase (GSHOx) and the catalytic activities of Ru1000 with the largest lattice spacing are highest. In addition, the catalytic activity of Ru nanozymes can be improved under the self-powered electrical stimulation provided by triboelectric nanogenerator and the improvement of Ru1000 is the most significant. Density functional theory calculations and kinetic studies results all demonstrate that Ru800 and Ru900 have high lattice density and electron density, and H2O2 adsorption becomes the rate-limiting step. In contrast, H2O2 adsorption on Ru1000 is thermodynamically spontaneous and does not require additional energy. After the electric field is applied, the adsorption energy on the surfaces of Ru800, Ru900 and Ru1000 is further reduced, and the d-band center moves toward the Fermi level. In another word, both lattice expansion and electrical stimulation lead to a decrease in the electron density of Ru, which is beneficial for the adsorption of H2O2 molecules and promotes catalysis.

Figure 3. Catalytic properties and electro-responsiveness of RuX.

Figure 4. DFT calculations of the promotion of the POD-like activity of RuX under lattice expansion and electrical stimulation.

In vitro and in vivo cancer therapy with Ru nanozymes

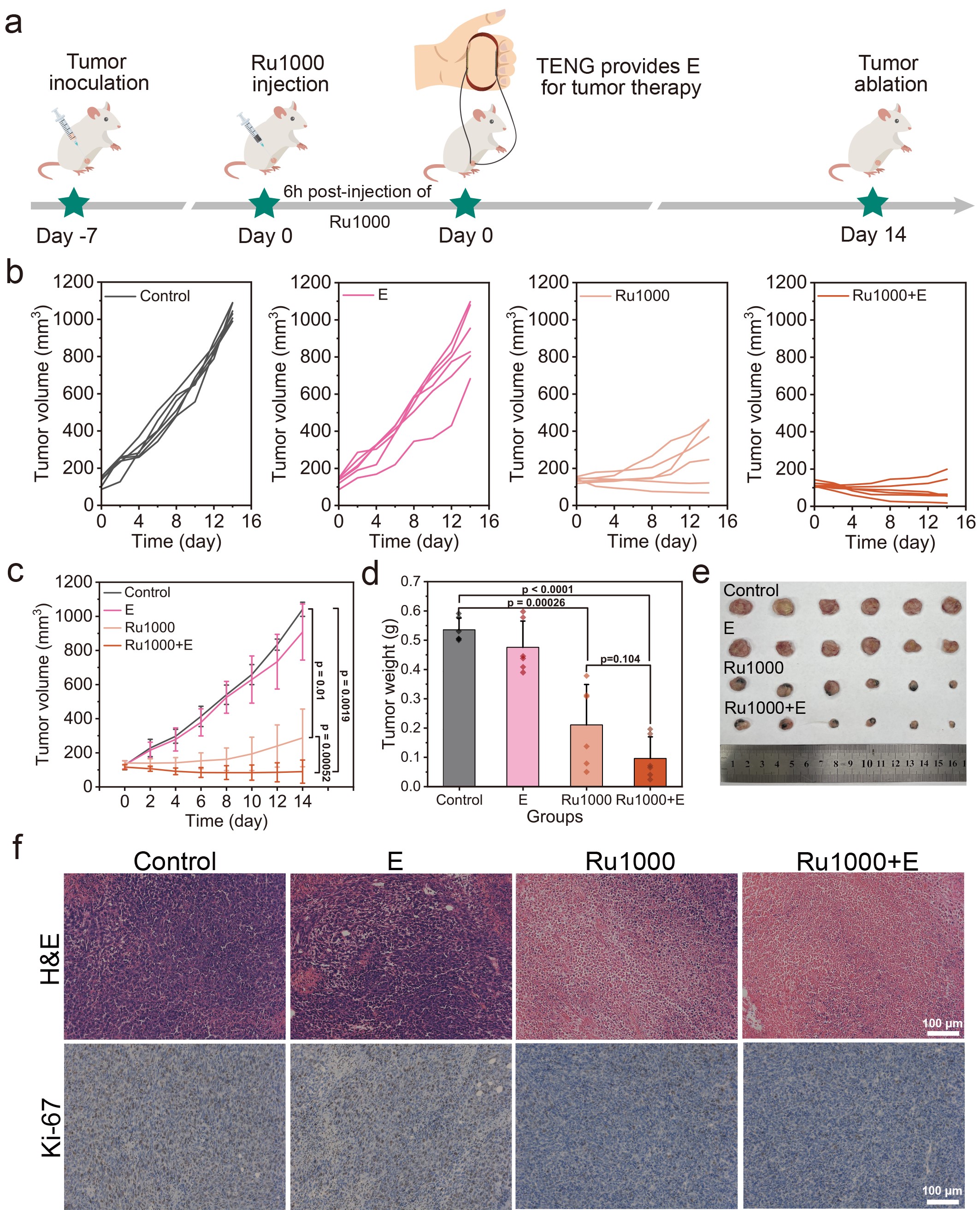
In cell and animal experiments, Ru nanozymes exhibit good biocompatibility. After Ru1000 treatment, the ROS level of breast cancer 4T1 cells increases, GSH/GSSG decreases, cell mitochondria are damaged, and cells die. Self-powered electrical stimulation can further improve tumor cell killing and tumor suppression (Figure 5 and 6), resulting in an optimal therapeutic outcome.

Figure 5. In vivo antitumor effect of Ru1000.  

Outlook

In summary, this work discovers that both lattice expansion and external electrical stimulation enhance the catalytic activity of Ru nanozymes, promoting oxidative damage and death of cancer cells. In addition to Ru nanozymes, we observe that Cu, Pt and other nanozymes with similar topological structure follow the same rules (some unpublished data). This discovery of law and regulation strategy provide new ideas for the design of high-performance nanozymes.

 References

1. Shuncheng Yao, Xinyang Zhao, Xueyu Wang, Tian Huang, Jiaming Zhang, Zeyu Zhang, Zhong Lin Wang*, Linlin Li*. Bioinspired Electron Polarization of Nanozymes with a Human SelfGenerated Electric Field for Cancer Catalytic Therapy. Adv. Mater. 2022, 2109568

2. Shuncheng Yao#, Qingyuan Wu#, Shaobo Wang, Yunchao Zhao, Zhuo Wang, Quanhong Hu, Linlin Li*, Huiyu Liu*. Self-Driven Electric Field Control of Orbital Electrons in AuPd Alloy Nanoparticles for Cancer Catalytic Therapy. Small 2024, 20, 2307087

3. Songjing Zhong, Cheng Xiong, Yunchao Zhao, Shuncheng Yao, Quanhong Hu, Shaobo Wang, Qinyu Zhao, Linlin Li*. Self-driven electricity modulates d-band electrons of copper single-atom nanozyme for boosting cancer therapy. Adv. Funct. Mater. 2023, 33, 2305625

4. Shuncheng Yao, Minjia Zheng, Shaobo Wang, Tian Huang, Zeyu Zhang, Yunchao Zhao, Wei Yuan, Zhou Li, Zhong Lin Wang,* Linlin Li.* Self-driven Electrical Stimulation Promotes Cancer Catalytic Therapy Based on Fully Conjugated Covalent Organic Framework Nanocages. Adv. Funct. Mater. 2022, 2209142

5. Shuncheng Yao, Shaobo Wang, Minjia Zheng, Zhuo Wang, Zhirong Liu, Zhou Li, Zhong Lin Wang*, Linlin Li*. Implantable, Biodegradable, and Wireless Triboelectric Device for Cancer Therapy Through Disrupting Microtubule and Actins Dynamics. Adv. Mater. 2023, 35, 2303962

Please sign in or register for FREE

If you are a registered user on Research Communities by Springer Nature, please sign in

Follow the Topic

Biomaterials
Physical Sciences > Materials Science > Biomaterials

Related Collections

With Collections, you can get published faster and increase your visibility.

Women's Health

A selection of recent articles that highlight issues relevant to the treatment of neurological and psychiatric disorders in women.

Publishing Model: Hybrid

Deadline: Ongoing

Biosensing

With this cross-journal Collection, the editors of Communications Biology, Nature Biomedical Engineering, Nature Sensors, Nature Communications, and Scientific Reports welcome the submission of primary research Articles focusing on the development of engineered biosensing devices with the potential to be applied in biomedical research and in the management of disease conditions.

Publishing Model: Hybrid

Deadline: Jun 30, 2026