MiR-22 promotes anti-tumor effects of macrophages in microenvironment of glioma

Published in Cancer

Like

Share this post

Choose a social network to share with, or copy the URL to share elsewhere

This is a representation of how your post may appear on social media. The actual post will vary between social networks

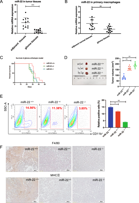
Glioma is one of the most malignant solid tumors in the brain. Recent research on the tumor microenvironment of glioma mainly focuses on several kinds of immune cells, such as T lymphocyte, nature killer (NK) cell and macrophage, and other stromal cells, such as fibroblast and endothelial cell. The resident macrophage in the human brain is also called microglia, which has been confirmed to exist in brain from yalk sac (embryonic period), but there is no myeloid-derived macrophage in brain [1]. Macrophage has been confirmed to be the most abundant cell in the microenvironment of glioma [2]. Due to the destruction of the blood-brain barrier by tumor cell, myeloid-derived macrophage also exists in the tumor microenvironment of patient with glioma.

We hope to investigate the pathogenesis of glioma and find related therapeutic targets from the perspective of macrophage. The role of microRNA-22 (miR-22) in a variety of tumors has been reported, and it acts as a tumor suppressor in most types of cancer [3]. However, in these reports, the researchers focused on the direct anti-cancer effects of miR-22 on tumor cells, and did not illustrate on the role of miR-22 in other cells in the tumor microenvironment. Several studies in glioma reported that miR-22 also showed direct inhibition of growth of glioma cell line [4,5]. However, these articles also only focused on the direct effect of miR-22 on tumor cells in vitro. Although we confirmed that miR-22 indeed can directly inhibit the proliferation of glioma cells in vitro to a certain extent, the inhibitory efficiency is not strong enough. Interestingly, when we overexpressed miR-22 in macrophage by using a co-culture system of macrophage and glioma cell, the proliferation of primary glioma cell and glioma cell line was significantly inhibited. This striking contrast piqued our interest, suggesting that modulating macrophage might indirectly inhibit development of glioma.

In the current paper, we found that miR-22 can promote various anti-cancer functions of macrophage. We first confirmed that miR-22 could indirectly inhibit the growth of glioma cell by promoting the expression of cytokines from macrophage by using an indirect co-culture system; by using the mixed co-culture system, miR-22 could promote the direct phagocytosis of tumor cell by macrophage; finally, after phagocytosis of tumor cell, miR-22-overexpressed macrophage can further promote the recruitment of T cell and activate cytotoxic effects of T cell to kill glioma tumor cell. We believe that this multiple tumor suppressor effects are the underlying reason why miR-22-overexpressing macrophage can significantly kill glioma cell. Based on this, our following work mainly focuses on two directions: 1) Myeloid cell-specific miR-22 knockout mice (MIR22; LysM-cre) and microglia-specific miR-22 knockout mice (MIR22; Cx3cr1-cre) will be used to establish glioma model to specifically analyze the main source of macrophage that miR-22 plays a role in; 2) To evaluate the therapeutic effect of miR-22 activator and HADC6 inhibitor (a validated target of miR-22 in macrophage)[6] in mouse glioma brain orthotopic model.

The recent development of anti-tumor drugs targeting macrophage has become a hot research direction, such as the "Don't eat me" pathway of macrophage [7,8] and Chimeric antigen receptor (CAR)-Macrophage therapy [9]. As the most abundant immune cell in the tumor microenvironment, the potential of macrophage for solid tumor treatment is mainly manifested in the following aspects: 1) its massive infiltration can solve the biggest problem that CAR-T is difficult to enter into solid tumor; 2) macrophage can simultaneously inhibit the development of tumors through a variety of ways, including direct phagocytosis and indirect antigen presentation/cytokines secretion; 3) Macrophage has the potential to improve the tumor microenvironment by interacting with a variety of cells. Regarding the research and application of macrophages in tumors, we believe that we are just at the beginning stage, and there will be more exciting discoveries of tumor-associated macrophage in the next 5-10 years.

MiR-22 promotes anti-tumor effects of macrophages in microenvironment of glioma via multiple ways. miR-22 could: 1) indirectly inhibit the growth of glioma cell by promoting the expression of cytokines from macrophage; 2) miR-22 could promote the direct phagocytosis of tumor cell by macrophage; 3) after phagocytosis of tumor cell, miR-22-overexpressed macrophage can further activate cytotoxic effects of T cell via antigen presentation.

  1. Udalova, I. a., Mantovani, A. & Feldmann, M. Macrophage heterogeneity in the context of rheumatoid arthritis. Nat. Rev. Rheumatol. 12, 472–485 (2016).
  2. Müller, S. et al. Single-cell profiling of human gliomas reveals macrophage ontogeny as a basis for regional differences in macrophage activation in the tumor microenvironment. Genome Biol. 18, 1–14 (2017).
  3. Wang, J. et al. Molecular mechanisms and clinical applications of MIR-22 in regulating malignant progression in human cancer (Review). Int. J. Oncol. 50, 345–355 (2017).
  4. Zheng, Y. et al. Circ_0007534 Silencing Inhibits the Proliferation, Migration and Invasion and Induces the Apoptosis of Glioma Cells Partly Through Down-Regulating PROX1 Via Elevating miR-22-3p Level. Cell. Mol. Neurobiol. (2021). doi:10.1007/s10571-021-01150-y
  5. Zhang, Y., Tu, L., Zhou, X. & Li, B. MicroRNA-22 regulates the proliferation, drug sensitivity and metastasis of human glioma cells by targeting SNAIL1. J. B.U.ON. 25, 1091–1097 (2020).
  6. Auzmendi-Iriarte, J. et al. Characterization of a new small-molecule inhibitor of HDAC6 in glioblastoma. Cell Death Dis. 11, (2020).
  7. Russ, A. et al. Blocking “don’t eat me” signal of CD47-SIRPα in hematological malignancies, an in-depth review.Blood Rev. 32, 480–489 (2018).
  8. Bradley, C. A. CD24 - a novel ‘don’t eat me’ signal. Nat. Rev. Drug Discov. 18, 747 (2019).
  9. Klichinsky, M. et al. Human chimeric antigen receptor macrophages for cancer immunotherapy. Nat. Biotechnol.(2020). doi:10.1038/s41587-020-0462-y

Please sign in or register for FREE

If you are a registered user on Research Communities by Springer Nature, please sign in