New Insights into the Development of a Vaccine for SFTSV

In our manuscript, we describe the development of a DNA vaccine against SFTSV, and demonstrate its immunogenicity and protection against lethal SFTSV infection in our recently established ferret challenge model.

Published in Microbiology

Like

Share this post

Choose a social network to share with, or copy the URL to share elsewhere

This is a representation of how your post may appear on social media. The actual post will vary between social networks

Severe fever with thrombocytopenia syndrome (SFTS) is a newly emerging tick-borne infectious disease caused by SFTS virus (SFTSV). SFTSV is listed in the most dangerous viral pathogens by the WHO that most likely to cause wide epidemics in the near future. The incidence of SFTSV infection has increased from its discovery in 2012 through 2018 with a mortality rate of 10–20%. The spread of the tick vector to North America increases the potential for outbreaks of the disease beyond the Far East Asia. However, no effective vaccine is currently available to prevent SFTS. Thus, it is of high priority to develop and evaluate potential vaccines to control and halt the spread of this rapidly emerging infectious agent.

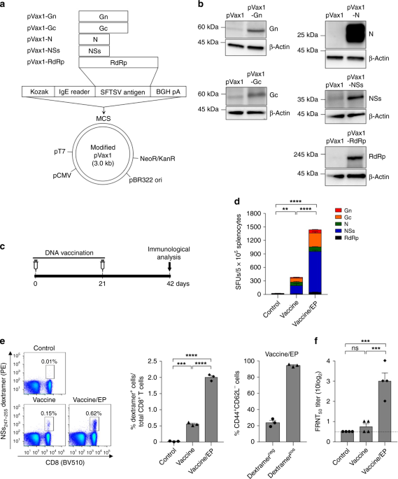
We reported the development of a DNA vaccine for SFTSV that confer confers complete protection against lethal infection in ferrets, which was recently published in Nature Communications. We constructed DNA vaccines that encode full-length glycoproteins (Gn and Gc), nucleocapsid protein (N), non-structural proteins (NSs), and RNA-dependent RNA polymerase (RdRp) genes of SFTSV based on sequences of 31 clinical isolates isolated from patients. Advantages of DNA vaccines over traditional vaccines include the ability to induce broad immunity to multiple antigens, in addition to stimulating both T cell and antibody immunity, which make them suitable for the development of vaccines against emerging pathogens such as SFTSV and MERS-CoV. We found that our DNA vaccine candidates induced both a strong neutralizing antibody response and multifunctional SFTSV-specific T cell response in mice and ferrets. 

To investigate the vaccine efficacy in vivo, we applied a recently developed ferret model of lethal infection that recapitulates fatal clinical symptoms in SFTSV infection in humans 1. Vaccinated ferrets were completely protected from lethal SFTSV challenge without SFTSV detection in blood. However, all non-vaccinated ferrets died within 10-days after lethal SFTSV infection. Moreover, vaccinated ferrets did not develop any clinical signs including thrombocytopenia, high fever, body weight loss and ALT level elevation upon lethal infection of SFTSV.

In this study, we also suggested the most effective SFTSV antigens for inducing protective immunity against lethal SFTSV infection. Because no study have examined the characteristics of protective immunity in response to SFTSV infection in terms of the type of vaccine-induced immunity and the essential vaccine antigens, this information can provide valuable insights into the design of preventive vaccines for SFTS. We found that anti-envelope antibodies play an important role in protective immunity, suggesting that envelope glycoproteins of SFTSV may be the most effective antigens for effective vaccines against SFTSV. Moreover, this study revealed that T cell responses specific to non-envelope proteins of SFTSV also can contribute to immune protection against lethal SFTSV infection.

As this vaccine study is the first to demonstrate complete protection against lethal SFTSV challenge using an immunocompetent, middle-sized animal model with clinical manifestations of SFTSV infection,we believe that this study provides valuable insights into the design of preventive vaccines against SFTSV. Based in this study, we will continue to conduct a clinical development of this SFTSV DNA vaccine.

 

1.          Park, S.J., et al.Ferret animal model of severe fever with thrombocytopenia syndrome phlebovirus for human lethal infection and pathogenesis. Nat Microbiol4, 438-446 (2019).

Please sign in or register for FREE

If you are a registered user on Research Communities by Springer Nature, please sign in

Follow the Topic

Microbiology
Life Sciences > Biological Sciences > Microbiology

Related Collections

With Collections, you can get published faster and increase your visibility.

Women's Health

A selection of recent articles that highlight issues relevant to the treatment of neurological and psychiatric disorders in women.

Publishing Model: Hybrid

Deadline: Ongoing

Biosensing

With this cross-journal Collection, the editors of Communications Biology, Nature Biomedical Engineering, Nature Sensors, Nature Communications, and Scientific Reports welcome the submission of primary research Articles focusing on the development of engineered biosensing devices with the potential to be applied in biomedical research and in the management of disease conditions.

Publishing Model: Hybrid

Deadline: Jun 30, 2026