NF-kappa B in pancreatic stellate cells protects the pancreas against autoimmune inflammation

Published in Healthcare & Nursing

NF-kappa B in pancreatic stellate cells protects the pancreas against autoimmune inflammation
Like

Share this post

Choose a social network to share with, or copy the URL to share elsewhere

This is a representation of how your post may appear on social media. The actual post will vary between social networks

Pancreatic stellate cells are star-shaped cells residing in the exocrine pancreas which share many common properties as their hepatic counterparts including the vitamin-A storing functions and their myofibroblast properties. In our recent work, we are interested to explore the effect of inhibiting NF-κB in these cells, with the attempt to study the possibility of interfering inflammation and fibrosis during chronic pancreatitis (1). This work is an extension of our previous findings which focus on the pancreatic acinar cells (2).

In our previous study, when we deleted NEMO in the pancreatic epithelial cells, the knockout mice were more susceptible to the damages induced by caerulein. Caerulein caused aggravated inflammation accompanied with fibrosis in the pancreas and, subsequently, an impaired compensatory regeneration after injury. This indicates a protective function of NF-κB in acinar cells during pancreatitis. One mechanism causing the stronger inflammation was due to an increase in CXCL12 production in the pancreatic stellate cells which recruited CXCR4 expressing macrophages. Although CXCL12 is not a direct target of the canonical NF-κB pathway, the fact that pancreatic stellate cells are capable of actively recruiting immune cells suggests their capabilities in modulating or even promoting inflammation.

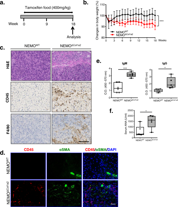
This finding raised our interest to study the effect of deleting NEMO in the pancreatic stellate cells. Surprisingly, instead of reducing inflammation and fibrosis, we observed a spontaneous pancreatitis after long-term inhibition of NEMO in pancreatic stellate cells which was exacerbated when in combination with caerulein to develop various features of autoimmune pancreatitis. 

It may not be surprising, at least in the paranchymal compartment, that a dysregulation of NF-κB has a detrimental effect during pancreatitis. Several studies have shown in the acinar cells that both an activation or an inhibition of NF-κB can result a detrimental effect in pancreatitis (3-6). Such contradictory findings apparently depend on the different aspects of the NF-κB function, with the former involving a massive production of cytokines and chemokines as ‘inflammation inducers’ and the latter heavily relying on the function of NF-κB in cell survival.

The very surprising observation with regard to the deletion of NEMO in pancreatic stellate cells is the nature of inflammation. We performed extensive characterization on these mice and found that they displayed features including venulitis, hypergammaglobulinemia, increased autoantibodies and a positive response to steroid therapy. These are features frequently reported in autoimmune pancreatitis patients. We found that apoptosis is not the major cause of the aggravated inflammation. From the isolated pancreatic stellate cells, we observed higher expression of various inflammatory mediators and elevated fibrogenic activities upon NEMO deletion. Particularly, CCL24 secreted by these cells was found to contribute to eosinophilia.

Autoimmune pancreatitis is a rare type of pancreatitis which, until today, we have little understanding of the etiology of the disease. Previous animal models have suggested autoreactive T cells or aberrant expression of lymphotoxin in pancreatic acinar cells can give rise to the disease (7-8). We now propose another mechanism that pancreatic stellate cells can be involved in the initiation and/or progression of autoimmune pancreatitis. 

These observations also bring up several interesting questions:

  1. Why autoantibodies are increased in this mouse model when we deleted NEMO in the pancreatic stellate cells? Is the presence of autoantibodies a primary trigger or a secondary effect in autoimmune diseases?
  2. Is there a common mechanism between the eosinophilia in autoimmune pancreatitis and eosinophilic pancreatitis which may be linked to the function of pancreatic stellate cells?
  3. Is there a crosstalk between NF-κB and other signaling pathways in which NF-κB has an inhibitory function?

For further reading, our article is now available at https://www.nature.com/articles/s42003-022-03371-3.

 References:

  1. Chan LK, Tsesmelis M, Gerstenlauer M, Leithäuser F, Kleger A, Frick LD, et al. Functional IKK/NF-kappa B signaling in pancreatic stellate cells is essential to prevent autoimmune pancreatitis. Commun Biol. 2022;5. https://doi.org/10.1038/s42003-022-03371-3
  2. Chan LK, Gerstenlauer M, Konukiewitz B, Steiger K, Weichert W, Wirth T, et al. Epithelial NEMO / IKK γ limits fibrosis and promotes regeneration during pancreatitis. Gut. 2017;66(11):1995–2007.
  3. Algül H, Treiber M, Lesina M, Nakhai H, Saur D, Geisler F, et al. Pancreas-specific RelA/p65 truncation increases susceptibility of acini to inflammation-associated cell death following cerulein pancreatitis. J Clin Invest. 2007;117(6):1490–501.
  4. Baumann B, Wagner M, Aleksic T, Wichert G Von, Weber CK, Adler G, et al. Constitutive IKK2 activation in acinar cells is sufficient to induce pancreatitis in vivo. J Clin Invest. 2007;117(6):1502–13.
  5. Huang H, Liu Y, Daniluk J, Gaiser S, Chu J, Wang H, et al. Activation of nuclear factor-κB in acinar cells increases the severity of pancreatitis in mice. Gastroenterology. 2013;144(1):202–10.
  6. Treiber M, Neuhöfer P, Anetsberger E, Einwächter H, Lesina M, Rickmann M, et al. Myeloid , but Not Pancreatic , RelA / p65 Is Required for Fibrosis in a Mouse Model of Chronic Pancreatitis. Gastroenterology. 2011;141(4):1473-1485.e7.
  7. Kanno H, Nose M, Taniguchi Y, Departmetit MK. Spontaneous development of pancreatitis in the MRL / Mp strain of mice in autoimmune mechanism. Cli exp Immunol. 1992;89:68–73.
  8. Seleznik GM, Reding T, Romrig F, Saito Y, Mildner A, Segerer S, et al. Lymphotoxin β receptor signaling promotes development of autoimmune pancreatitis. Gastroenterology. 2012;143(5):1361–74. 

 

Please sign in or register for FREE

If you are a registered user on Research Communities by Springer Nature, please sign in

Follow the Topic

Health Care
Life Sciences > Health Sciences > Health Care

Related Collections

With Collections, you can get published faster and increase your visibility.

Stem cell-derived therapies

This cross-journal Collection welcomes submissions that explore stem cell biology, their therapeutic potential, and the use of stem cells and stem cell-derived products to treat human disease.

Publishing Model: Hybrid

Deadline: Mar 26, 2026

Forces in Cell Biology

Cell generate forces to maintain normal tissue morphology and function. Cells can also sense and process forces appropriate to their correct tissue context. With this cross-journal Collection between Communications Biology and Nature Communications, we welcome the submission of primary research articles exploring molecular mechanisms underlying how cells react to external mechanical stimuli, to forces between cells, and to intercellular forces

Publishing Model: Open Access

Deadline: Apr 30, 2026