NFkB activation by hypoxic small extracellular vesicles drives oncogenic reprogramming in a breast cancer microenvironment
Published in Cancer
Extracellular vesicles (EVs) are produced by all types of cells and have emerging roles in cell-to-cell communication. In cancer, EVs deliver signals between tumor and normal cells, and may contribute to the establishment of the pre-metastatic niche, a prerequisite of disease dissemination. The mechanisms of EV signaling in this pathway are still largely elusive and an area of active investigation. Breast cancer is one of the most common cancers in women worldwide, representing 25% of all cancer types in women and the fifth most common cause of death. Low intratumoral concentrations of oxygen, or hypoxia have been consistently linked to worse prognosis in breast cancer, independently of clinical stage at diagnosis. We have recently demonstrated that EVs produced by breast cancer cells in hypoxic conditions signal oncogenic changes in normal epithelial cells in vitro. A key mediator of this process was identified as Integrin-Linked Kinase (ILK), which is packaged in hypoxic EVs and subsequently delivered to recipient normal mammary epithelial cells to activate mitochondrial dynamics and increased cell motility and invasion. In our current study (https://doi.org/10.1038/s41388-022-02280-3), we sought to elucidate the ILK signaling axis activated by hypoxic sEV.
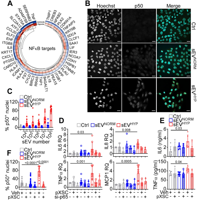
We found that ILK packaged in breast cancer-derived EVs produced in hypoxic conditions (EVHYP), but not in normoxic (EVNORM), depends on the transcription factor, HIF1α. Upon internalization in normal epithelial cells, ILK potently activates a transcriptional response mediated by Nuclear Factor k B (NFκB). In turn, this increases the production and release of inflammatory cytokines, heightens mitochondrial dynamics and stimulates cell motility in 2D cell culture. When examined in 3D cultures, in vitro as well as in vivo, the activation of NFκB activated an epithelial to mesenchymal transition (EMT) with consequent disruption of the epithelial acini morphogenesis. Pharmacologic or genetic targeting of ILK or targeting the p65 subunit of NFκB abolished the effect of EVHYP on recipient mammary cells, identifying an ILK – NFκB signaling axis in reprogramming of the breast cancer microenvironment .
In summary, we have demonstrated that EVs released by breast cancer cells under hypoxic conditions activate NFκB in normal mammary recipient cells. This pathway may drive multiple pro-tumorigenic steps of heightened inflammation, deregulated mitochondrial dynamics and aberrant 3D epithelial morphogenesis potentially critical for local and distant disease progression.

Follow the Topic
-
Oncogene
This journal aims to make substantial advances in our knowledge of processes that contribute to cancer by publishing outstanding research.
Please sign in or register for FREE
If you are a registered user on Research Communities by Springer Nature, please sign in