Written by Yuying Bai, Wei Song on behalf of the authors.

Fig. Mechanisms of gut-bone axis regulation in HIO and NO mice
Osteoporosis is the most prevalent chronic metabolic bone disease, which is characterized by decreased bone mass, microarchitectural deterioration, and increased bone fragility. 1,2 The bone metabolism is influenced by many factors, such as genetics, hormones, age and nutrition, among which diet intervention is considered the safest and most easily implemented treatment to improve bone health. 3-6
A high-fat diet (HFD) has become a common dietary pattern in the worldwide. 7,8 Recent studies suggest that an HFD not only leads to obesity but also induces metabolic abnormalities and absorption of bone. 9-11 Although the relationship between obesity and bone loss is controversial, whether HFD alone preferentially drives bone loss with or without obesity and by what mechanism has not been studied.
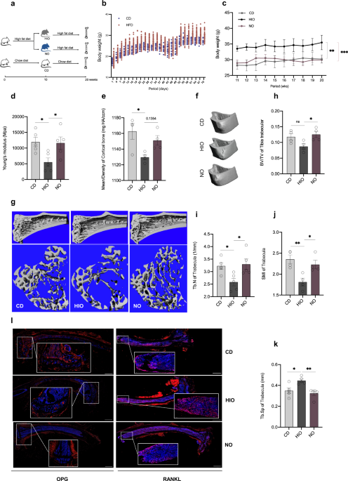
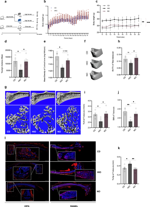
When we established a HFD model with BALB/c mice, we found that about 30% of the mice had constant weights and moved normally. This phenomenon caught our attention. Therefore, we regrouped the mice according to their body weight after 10 weeks of high-fat diet, HFD-induced obesity (HIO) mice were defined as having body weight higher than 20% of chow diet (CD) mice, while non-obese (NO) mice were defined as body weight within 5% of the CD weight range, and found that NO was protected from HIO-induced bone loss by the RANKL /OPG system, with associated increases in the tibia tenacity, cortical bone mean density, bone volume of cancellous bone, and trabecular number.
The prominent changes in the gut microbiome analysis of SCFAs in the NO group pointed the way to investigate the mechanism. Subsequently, we performed SCFAs fed to HIO mice and fecal transfer experiments, results showed that SCFAs reversed the bone loss caused by HIO and HIO mice that received fecal microbiota from the NO group effectively reduced bone loss.
These findings suggest that whether an HFD is good or bad diet for an individual is not decided by the dietary ingredients but by the individual’s gut microbiome, which may prove valuable for precisely tailoring nutrition strategies in the future.
Reference
- Arandjelovic, S. et al. Elmo1 signaling is a promoter of osteoclast function and bone loss. Nat. Commun. 12, 4974 (2021).
- Yu, W. et al. Bone marrow adipogenic lineage precursors promote osteoclastogenesis in bone remodeling and pathologic bone loss. J. Clin. Investig. 131, e140214 (2021).
- Estell, E. G. & Rosen, C. J. Emerging insights into the comparative effectiveness of anabolic therapies for osteoporosis. Nat. Rev. Endocrinol. 17, 31-46 (2021).
- Tanski, W., Kosiorowska, J. & Szymanska-Chabowska, A. Osteoporosis-risk factors, pharmaceutical and non-pharmaceutical treatment. Eur. Rev. Med Pharm. Sci. 25, 3557-566 (2021).
- Feng, W. L., Wang, X. P., Huang, D. Q., Lu, A. Q. Role of diet in osteoporosis incidence: umbrella review of meta-analyses of prospective observational studies. Crit. Rev. Food Sci. Nutr. 1-10 (2021).
- Rizzoli, R., Biver, E. & Brennan-Speranza, T. C. Nutritional intake and bone health. Lancet Diabetes Endocrinol. 9, 606-621 (2021).
- Buckley, J. Availability of high-fat foods might drive the obesity epidemic. Nat. Rev. Endocrinol. 14, 574-575 (2018).
- Pan, X. F., Wang, L. M. & Pan, A. Epidemiology and determinants of obesity in China. Lancet Diabetes Endocrinol. 9, 373-392 (2021).
- Lian, W. S. et al. Microrna-29a in osteoblasts represses high-fat diet-mediated osteoporosis and body adiposis through targeting leptin. Int. J. Mol. Sci. 22, 9135 (2021).
- Qiao, J., Wu, Y. W. & Ren, Y. Z. The impact of a high fat diet on bones: potential mechanisms. Food Funct. 12, 963-975 (2021).
- Silva, M. J. et al. Effects of high-fat diet and body mass on bone morphology and mechanical properties in 1100 advanced intercross mice. J. Bone Miner. Res. 34, 711-725 (2019).
Follow the Topic
-
npj Science of Food
This journal aims to advance understanding of all aspects of the ‘One Health’ approach to the food–human health nexus, and promote research related to the United Nations sustainable development goals.
Related Collections
With Collections, you can get published faster and increase your visibility.
The future of palm oil and palm oil product quality, safety and integrity in food technology
Publishing Model: Open Access
Deadline: Feb 24, 2026
Nutrition for muscle and immune health in aging
Publishing Model: Open Access
Deadline: Aug 24, 2026
Please sign in or register for FREE
If you are a registered user on Research Communities by Springer Nature, please sign in