PUMILIO Proteins in Colorectal Cancer: Important Function in Tumor Growth and Potential as Therapeutic Targets

A novel cancer-growth promoting function of PUMILIO proteins in colorectal cancer

Published in Cancer

Like

Share this post

Choose a social network to share with, or copy the URL to share elsewhere

This is a representation of how your post may appear on social media. The actual post will vary between social networks

Colorectal cancer is the third most common malignancy, accounting for 10% of all cancers, with its mortality rate ranked second1. Despite much progress, the incidence and mortality of colorectal cancer are still at the forefront of all types of cancer and have been on the rise2, 3. Therefore, there is a pressing need to investigate molecular mechanisms underlying the pathogenesis of colorectal cancer for developing more effective therapy.

The pathogenesis of colorectal cancer is closely related to chromosome instability and gene regulation. However, much less is known about post-transcriptional regulation of gene expression. To overcome this issue, we have been studying a canonical mechanism of post-transcriptional regulation mediated by the Pumilio proteins.

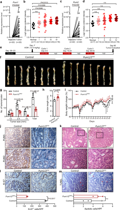
Here we report that the PUMILIO 1 (PUM1) and PUM2 post-transcriptional regulators are important promoters of colorectal cancer. We show that PUM1 and PUM2 are highly expressed in colorectal cancer to promote the proliferation of cancer cells. PUM1 and PUM2 achieve so by regulating many mRNAs, including cell cycle-related mRNAs such as p21 mRNAs. Moreover, we demonstrate that PUM1 directly binds with p21 mRNA via 3’UTR PRE (Pumilio Response Element) in colorectal cancer. Reducing PUM1 and PUM2 expression significantly inhibited the progression of colorectal cancer in vitro and in vivo. These discoveries reveal a new mechanism in promoting colorectal cancer. Finally, by using a mouse model for orthotopic implant of human colorectal cancer, we show that nanoparticle-mediated knockdown of PUM1 and PUM2 via intravenous injection is a potential therapeutic approach to colorectal cancer.

Proposed roles of Pumilo in human colorectal cancer cells
REFERENCES
1. Bray F, Ferlay J, Soerjomataram I, Siegel RL, Torre LA, Jemal A. Global cancer statistics 2018: GLOBOCAN estimates of incidence and mortality worldwide for 36 cancers in 185 countries. CA Cancer J Clin68, 394-424 (2018).
2. Fearon ER. Molecular genetics of colorectal cancer. Annu Rev Pathol6, 479-507 (2011).
3. Cancer Genome Atlas N. Comprehensive molecular characterization of human colon and rectal cancer. Nature487, 330-337 (2012).

Please sign in or register for FREE

If you are a registered user on Research Communities by Springer Nature, please sign in

Follow the Topic

Cancer Biology
Life Sciences > Biological Sciences > Cancer Biology

Related Collections

With Collections, you can get published faster and increase your visibility.

Women's Health

A selection of recent articles that highlight issues relevant to the treatment of neurological and psychiatric disorders in women.

Publishing Model: Hybrid

Deadline: Ongoing

Biosensing

With this cross-journal Collection, the editors of Communications Biology, Nature Biomedical Engineering, Nature Sensors, Nature Communications, and Scientific Reports welcome the submission of primary research Articles focusing on the development of engineered biosensing devices with the potential to be applied in biomedical research and in the management of disease conditions.

Publishing Model: Hybrid

Deadline: Jun 30, 2026