Targeting mechanosensitive cannabinoid receptor 1 with isoflavone prodrugs attenuates atherosclerotic endothelial dysfunction
Published in Cell & Molecular Biology and General & Internal Medicine
Despite advances in lipid lowering and anti inflammatory therapies, atherosclerosis remains a leading global health burden. Most current treatments focus on systemic risk factors, while the diseased vascular wall, particularly endothelial cells exposed to disturbed blood flow, remains insufficiently targeted. This gap highlights the need to better understand endothelial mechanosensing and to develop vascular specific therapeutic strategies.
Researchers at National Taiwan University College of Medicine previously identified cannabinoid receptor 1 (CB1) as a pro atherogenic mediator that promotes vascular inflammation. Through high-throughput screening, they found that the soy derived isoflavone genistein acts as a CB1 antagonist capable of suppressing vascular inflammation while sparing central cannabinoid effects. However, its poor water solubility and low oral bioavailability limit its translational potential, and the role of endothelial CB1 in flow dependent vascular regulation has remained unclear.
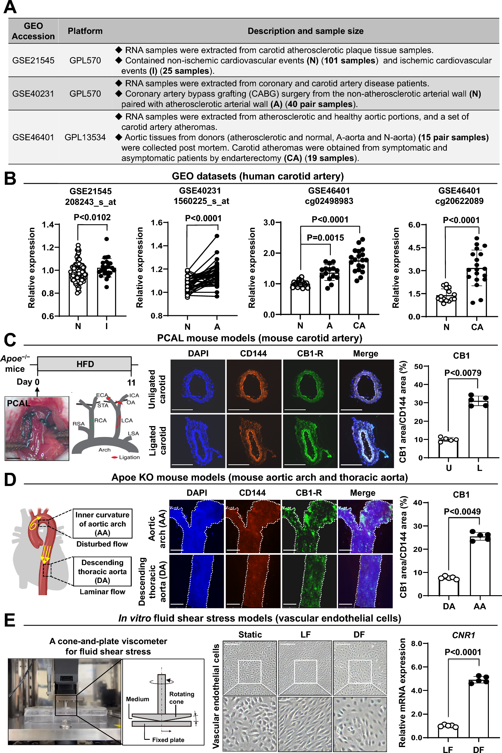
In the present study, CB1 was found to be markedly upregulated in human and murine atherosclerotic lesions, as well as in endothelial cells exposed to disturbed flow. This upregulation was driven by transcriptional regulation involving KLF4, Spi1, and ZNF610. The researchers also identified daidzein, an abundant soy isoflavone, as a previously unrecognized CB1 antagonist. To improve pharmacokinetic properties, monophosphate prodrugs of genistein and daidzein, genistein 7-O-phosphate (G7P) and daidzein 7-O-phosphate (D7P), were developed. Pharmacological or genetic inhibition of CB1 reversed disturbed flow induced endothelial inflammation, oxidative stress, and endothelial to mesenchymal transition, while oral administration of G7P and D7P significantly reduced atherosclerotic plaque formation in mouse models.
Together, these findings highlight endothelial CB1 as a mechanosensitive driver of vascular dysfunction and suggest that isoflavone derived prodrugs may represent promising oral therapies for atherosclerosis.

For further information, the original article is available at
https://link.springer.com/article/10.1186/s12929-026-01214-5
REFERENCES
- Circ Res. 2016;118(4):535-46
- Nat Rev Cardiol. 2023;20(11):738-53
- Adv Pharmacol. 2017;80:169-206
- Nat Rev Cardiol. 2018;15(3):151-66
- Annu Rev Med. 2024;75:353-67
- Nat Rev Drug Discov. 2009;8(3):203-12
- Cell . 2022 May 12;185(10):1676-1693.e23
- J Agric Food Chem. 2018;66(1):127-37
- Cardiovasc Res. 2018;114(4):565-77
- Nutr Rev. 2003;61(1):1-33
Follow the Topic
-
Journal of Biomedical Science
Journal of Biomedical Science encompasses all fundamental and molecular aspects of basic medical sciences, with an emphasis on providing the molecular studies of biomedical problems and molecular mechanisms.
Please sign in or register for FREE
If you are a registered user on Research Communities by Springer Nature, please sign in