Targeting CREB-binding protein (CBP) abrogates colorectal cancer stemness through epigenetic regulation of C-MYC
Published in Cancer and Sustainability
Colorectal cancer (CRC) occurs worldwide and causes significant morbidity and mortality. Although the stepwise discovery of chemotherapeutic and molecular targeted agents has improved the survival of patients with CRC in the past two decades, inevitably, the emergence of acquired resistance ultimately leads to mortality. This limitation introduces an unmet medical need for the discovery of new therapeutics for CRC. The concept of cancer stem cells (CSCs), which arose more than a decade ago, proposed that tumor growth is sustained by a subpopulation of highly malignant cancerous cells. Recent studies come to implicate that CSCs are the source of cancer occurrence, development, metastasis, and recurrence, including CRC. However, the origin of CSCs and the niche required for CSC development are still unclear.
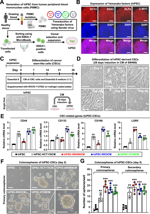
The discovery of human induced pluripotent stem cells (hiPSCs) that undergo somatic cell reprogramming has transformed the fields of stem cell biology and translational medicine. HiPSCs are generated by introducing transcription factors (OCT4, SOX2, KLF4, and C-MYC) into ordinary somatic cells, and they show the same morphology, pluripotency, and differentiation potential as embryonic stem cells. HiPSC-derived cell lineages hold great promise for the generation of a limitless supply of specific cell types for disease modeling and drug discovery. It has been reported that mouse iPSCs can acquire characteristics of CSCs when cultured in conditioned medium (CM) from Lewis lung carcinoma cells, which mimics the tumor microenvironment. In another study, tumor-derived extracellular vesicles secreted by Lewis lung carcinoma cells were found to facilitate the conversion of mouse iPSCs into CSCs. These studies suggest that secreted factors from lung cancer cells influence stem cell fate and promote the generation of CSCs from mouse iPSCs.
In the present study, researchers at National Taiwan University College of Medicine transformed human iPSCs into cancer stem-like cells (hiPSC-CSCs) using conditioned medium from colorectal cancer cells, without genetic manipulation. These hiPSC-CSCs exhibited cancer stem-like traits, such as self-renewal, differentiation, tumor formation, metastasis, and angiogenesis, both in vitro and in vivo. They showed strong sphere-forming ability, indicating robust self-renewal, and demonstrated metastasis in mice. Colonic CSC markers (CD44, CD133, CD166, LGR5) were significantly upregulated, and the epithelial-mesenchymal transition was observed, enhancing migration and angiogenesis. Notably, C-MYC expression was increased. CBP binding to the C-MYC promoter, along with HDAC1/3 dissociation, led to increased histone acetylation and C-MYC activation. Inhibition of CBP reduced stemness in these cells. The hiPSC-CSC model may provide new insights into the actual initiation of CRC, leading to the development of different approaches for early detection and the discovery of new therapeutics to target colorectal CSCs and abrogate the progression of this deadly disease.

For further information, the original article is available at
https://www.nature.com/articles/s41417-024-00838-9
REFERENCES
1. CA Cancer J Clin 2023; 73(3): 233-254.
2. Lancet Oncol 2017; 18(2): 157-159.
3. OncoTargets and therapy 2021; 14: 2761-2772.
4. Gastroenterology 2021; 160(6): 1947-1960.
5. J Clin Pathol 2018; 71(2): 110-116.
6. J Cancer 2014; 5(7): 572-84.
7. Nat Rev Drug Discov 2017; 16(2): 115-130.
8. Cell stem cell 2020; 26(3): 309-329.
9. Nature medicine 2016; 22(12): 1392-1401.
10. Cell 2013; 152(6): 1324-43.
Follow the Topic
-
Cancer Gene Therapy
The essential gene and cellular therapy resource for cancer researchers and clinicians, keeping readers up to date with the latest developments in gene and cellular therapies for cancer.
Please sign in or register for FREE
If you are a registered user on Research Communities by Springer Nature, please sign in