Targeting metabolic vulnerability in advanced prostate cancer

Published in Cancer

Like

Share this post

Choose a social network to share with, or copy the URL to share elsewhere

This is a representation of how your post may appear on social media. The actual post will vary between social networks

The RB1 tumor suppressor gene was discovered more than three decades ago. RB1 mutation drives tumor initiation in only limited types of malignancy, yet RB1 inactivation is documented in a wide variety of tumors during malignant progression. RB1 primarily engages in cell cycle and differentiation control. However, recent efforts including our own work highlighted its role in controlling cellular metabolism, undifferentiated behavior of cancer cells and tumor microenvironment.1–4

 

How to target RB1-inactivated tumors has been investigated extensively. The phenotypic rescue seen in Rb1-E2fdouble knockout mice indicated that E2Fs or their target gene products would be good therapeutic candidates. Similarly, analyses of Rb1-Ras double knockout mice indicated that suppression of Ras pathway might be effective.5–8 Furthermore, genes whose loss of function causes synthetic lethality in the absence of RB1 function include Chk1, PLK, Aurora A and B, CDC25 and WEE1.

 

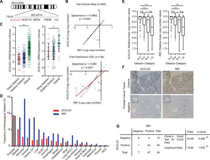
As a part of genomic abnormality associated with carcinogenesis, various tumor suppressor genes are deleted in cancers in different contexts. Since such deletions often involve surrounding genes, we surveyed the loss of genes neighboring various tumor suppressor genes.

  

RB1 gene is often deleted in advanced prostate adenocarcinomas. We found that SUCLA2 gene is frequently involved in the deletion of the RB1 gene region. We estimated that 10 to 30 % of advanced prostate cancers may carry bi-allelic deletion of SUCLA2.

 

As SUCLA2 constitutes the beta-subunit of succinate CoA ligase heterodimer, we investigated whether its loss would result in metabolic changes in tumor cells. Indeed, we found a significant metabolic shift in SUCLA2-deleted prostate cancer cells. By screening a number of libraries for compounds that induce cell death selectively in SUCLA2-deficient prostate cancer cells, we identified thymoquinone (2-isopropyl-5-methylbenzo-1,4-quinone). Our findings thus indicated that the metabolic vulnerability in SUCLA2-deficient prostate cancer cells is pharmacologically targetable9.

 

Thymoquinone is a monoterpene and the main active ingredient of black cumin (Nigella sativa). We are currently trying to identify the molecular target of thymoquinone to clarify the pharmacological mechanism of its efficacy and to develop better compounds to cure advanced prostate cancer.


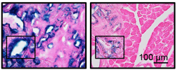
Figure 

Thymoquinone induces cell death selectively in prostate cancer cells lacking SUCLA2 gene.

Written by Chiaki Takahashi, Paing Linn and Susumu Kohno

 

References  

 

1        Takahashi C, Sasaki N, Kitajima S. Twists in views on RB functions in cellular signaling, metabolism and stem cells. Cancer Science 2012; 103: 1182–1188.

2        Kitajima S, Kohno S, Kondoh A, Sasaki N, Nishimoto Y, Li F et al. Undifferentiated State Induced by Rb-p53 Double Inactivation in Mouse Thyroid Neuroendocrine Cells and Embryonic Fibroblasts. Stem Cells 2015; 33: 1657–1669.

3        Kitajima S, Yoshida A, Kohno S, Li F, Suzuki S, Nagatani N et al. The RB-IL-6 axis controls self-renewal and endocrine therapy resistance by fine-tuning mitochondrial activity. Oncogene 2017; 36: 5145–5157.

4        Li F*, Kitajima S*, Kohno S, Yoshida A, Tange S, Sasaki S et al. Retinoblastoma inactivation induces a protumoral microenvironment via enhanced CCL2 secretion. Cancer Research 2019; 79: 3903–3915. * equal contribution.

5        Takahashi C, Bronson RT, Socolovsky M, Contreras B, Lee KY, Jacks T et al. Rb and N-ras Function Together To Control Differentiation in the Mouse. Mol Cell Biol 2003; 23: 5256–5268.

6        Takahashi C, Contreras B, Bronson RT, Loda M, Ewen ME. Genetic Interaction between Rb and K-ras in the Control of Differentiation and Tumor Suppression. Mol Cell Biol 2004; 24: 10406–10415.

7        Takahashi C, Contreras B, Iwanaga T, Takegami Y, Bakker A, Bronson RT et al. Nras loss induces metastatic conversion of Rb1-deficient neuroendocrine thyroid tumor. Nature Genetics 2006; 38: 118–123.

8        Shamma A, Takegami Y, Miki T, Kitajima S, Noda M, Obara T et al. Rb Regulates DNA Damage Response and Cellular Senescence through E2F-Dependent Suppression of N-Ras Isoprenylation. Cancer Cell 2009; 15: 255–269.

9        Kohno S*, Linn P*, Nagatani N, Watanabe Y, Kumar S, Soga T and Takahashi C. Pharmacologically targetable vulnerability in prostate cancer carrying RB1-SUCLA2 deletion. Oncogene July 21, 2020 (online). * equal contribution.

Please sign in or register for FREE

If you are a registered user on Research Communities by Springer Nature, please sign in

Follow the Topic

Cancer Biology
Life Sciences > Biological Sciences > Cancer Biology