The specific way of gut microbe to communicate with host
Published in Microbiology
Proteomics of gut microbe and narrowing down to the effective molecule by using mammalian cell cultivation provides interesting insights that gut microbes could be as natural compound libraries for drug screening. Exenatide, for example, was also found in the saliva of the Gila monster that acts as glucagon-like peptide-1 (GLP-1) which regulate appetite thereby controlling glucose homeostasis in our body[1].
The gut microbiota is known to influence the enteroendocrine system[2] and modulate the host immune system through microbially derived metabolites or cellular membrane components[3]. Specially, several studies have demonstrated that an abundance of A. muciniphila is correlated with metabolic disorders, such as obesity and type-2 diabetes, in both preclinical and clinical studies and causal impacts of viable or pasteurized A. muciniphila having been proven in metabolic diseases models [4-6]. Here, we try to elucidate the molecular mechanism whereby A. muciniphila interacts with its host, leading to the amelioration of metabolic diseases.
Since it is known that A. muciniphila affects the gut-hormone-releasing L-cells in the gut, we hypothesized that bioactive molecule(s) derived from A. muciniphila involved in GLP-1 secretion could be narrowed down. We found that metabolites, not the membrane associated factors of A. muciniphila can induce GLP-1 in enteroendocrine L cells and it is likely the protein(s) because its GLP-1 secretion ability were lost when proteinase K was treated. To identify the A. muciniphila-derived molecule(s) responsible for the GLP-1 secretion, culture supernatant of A. muciniphila and control media was filtered through a number of filters of various pore sizes and molecular mass cut-offs, as described previously[7].
We found that 100–300-kDa filtrate substantially increased GLP-1 secretion and when concentrated filtrates were passed through anion-exchange chromatograph and tested ability of each fraction to induce GLP-1 secretion, specific fractions found to induce GLP-1 secretion in L cells. Again, these fractions were concentrated and applied to size-exclusion columns, to obtain further fractions, we found that specific fractions induced the most GLP-1 secretion by L cells. By using liquid chromatography (LC)-mass spectrometry (MS)/MS, each concentrated filtrate was analyzed. Ninety-eight A. muciniphila derived proteins were identified and 10 proteins were narrowed down in the final concentrate. Each protein expressed by E. coli system was tested for its ability to induce GLP-1 secretion in L cells. Specific 84-kDa protein, P9 (Uniprot: B2UM07) found to induce high level of GLP-1 in L cells and human primary intestinal epithelial cells.

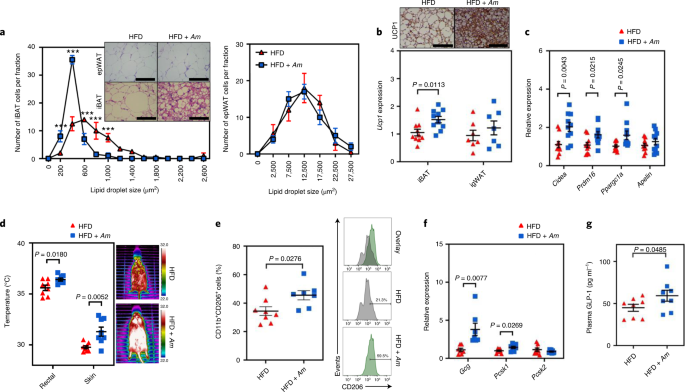
Effects of P9 in high fat diet (HFD)-fed mice model was found by inducing GLP-1 as well as increasing thermogenesis, regulating weight and glucose homeostasis. By using ligand-receptor capture analysis, we found that P9 interact with intercellular adhesion molecule 2 (ICAM-2) and finally interleukin-6 deficiency abrogates the effects of P9 in glucose homeostasis and downregulates ICAM-2 expression. Although sustaining P9 in an ecologically competitive harsh condition under an HFD could be challenging if A. muciniphila could not outcompete other bacteria in vivo, our results show that the interactions between P9 and ICAM-2 could be targeted by therapeutics for metabolic disease.
- Chen, Y.E. and D.J. Drucker, Tissue-specific expression of unique mRNAs that encode proglucagon-derived peptides or exendin 4 in the lizard. J Biol Chem, 1997. 272(7): p. 4108-15.
- Gribble, F.M. and F. Reimann, Function and mechanisms of enteroendocrine cells and gut hormones in metabolism. Nat Rev Endocrinol, 2019. 15(4): p. 226-237.
- Wang, L., et al., A purified membrane protein from Akkermansia muciniphila or the pasteurised bacterium blunts colitis associated tumourigenesis by modulation of CD8(+) T cells in mice. Gut, 2020. 69(11): p. 1988-1997.
- Everard, A., et al., Cross-talk between Akkermansia muciniphila and intestinal epithelium controls diet-induced obesity. Proc Natl Acad Sci U S A, 2013. 110(22): p. 9066-71.
- Plovier, H., et al., A purified membrane protein from Akkermansia muciniphila or the pasteurized bacterium improves metabolism in obese and diabetic mice. Nat Med, 2017. 23(1): p. 107-113.
- Depommier, C., et al., Supplementation with Akkermansia muciniphila in overweight and obese human volunteers: a proof-of-concept exploratory study. Nat Med, 2019. 25(7): p. 1096-1103.
- Ottman, N., et al., Pili-like proteins of Akkermansia muciniphila modulate host immune responses and gut barrier function. PLoS One, 2017. 12(3): p. e0173004.
Follow the Topic
-
Nature Microbiology
An online-only monthly journal interested in all aspects of microorganisms, be it their evolution, physiology and cell biology; their interactions with each other, with a host or with an environment; or their societal significance.
Related Collections
With Collections, you can get published faster and increase your visibility.
Progress towards the Sustainable Development Goals
Publishing Model: Hybrid
Deadline: Ongoing
The Clinical Microbiome
Publishing Model: Hybrid
Deadline: Mar 11, 2026
Please sign in or register for FREE
If you are a registered user on Research Communities by Springer Nature, please sign in