The Untold Story of Kewda: What the Literature Reveals and What It Ignores
Published in Social Sciences, Sustainability, and Agricultural & Food Science
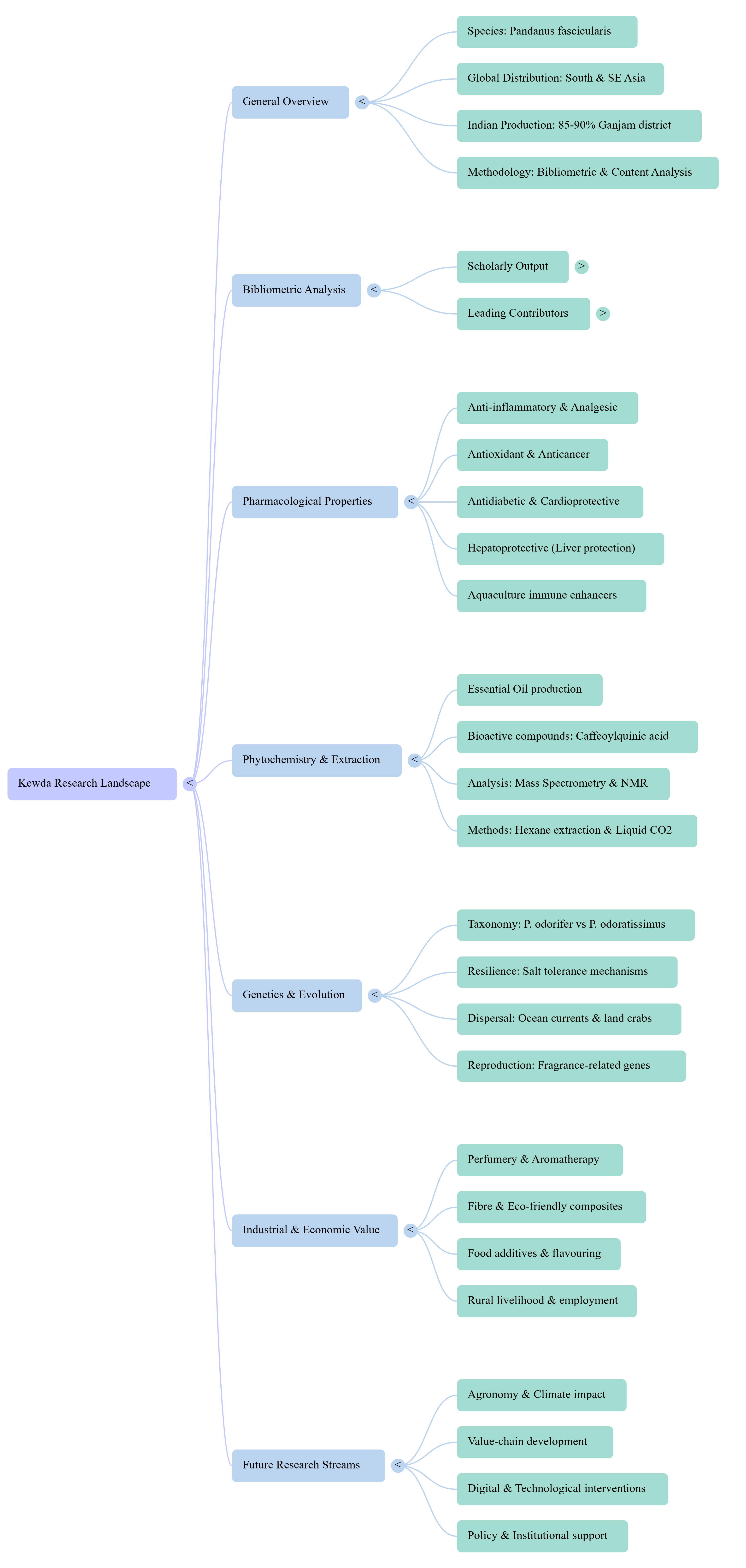
Kewda (Pandanus fascicularis), though deeply embedded in India’s cultural, medicinal, and aromatic traditions, has remained largely underexplored in mainstream sustainability and development research. Our paper, “Mapping the Landscape of Kewda Studies: A Bibliometric Review and Content Analysis,” emerged from a simple yet compelling observation: despite the enormous economic and livelihood significance of Kewda cultivation, particularly in Odisha, scholarly attention to this crop has been fragmented, scattered, and often disconnected from ground realities.
The inspiration for this study came from the Ganjam district of Odisha, which accounts for nearly 90% of India’s total Kewda production. In four blocks, namely Chatrapur, Chikiti, Ganjam, and Rangeilunda, Kewda cultivation spreads over more than 37,000 hectares, sustaining the livelihoods of over 40,000 families and nearly 200,000 people. The crop generates high-value products such as Kewda oil, attar, and floral water, contributing approximately ₹120 crore annually to the regional economy. Yet, when we began exploring academic databases, we found that the scale of research attention was disproportionately small compared to its socio-economic importance.
This gap motivated us to map the intellectual landscape of Kewda studies systematically. Rather than conducting yet another isolated field study, we adopted a bibliometric and content analysis approach to understand how Kewda has been studied over time, which disciplines have engaged with it, what themes dominate the literature, and, perhaps most importantly, what remains unexplored. This methodological choice enabled us to move beyond anecdotal evidence and to provide a structured, replicable overview of existing knowledge.
One of the most striking findings from our analysis was the thematic concentration of existing studies. Most published research on Kewda focuses on botanical classification, chemical composition, fragrance extraction, and pharmacological properties. While these studies are scientifically valuable, they largely overlook socio-economic dimensions such as farmer livelihoods, value-chain asymmetries, sustainability of cultivation practices, and vulnerability of smallholders. The voices of Kewda farmers, who form the backbone of this industry, are almost absent from the academic discourse.
This disconnect between economic reality and research focus became even more evident during our field interactions. Many small and marginal farmers cultivate Kewda along the boundaries of their land, making it a low-input but high-return crop. Despite its commercial value, farmers often remain price-takers, dependent on intermediaries and MSME processing units that dominate the value chain. These insights reinforced our belief that sustainability research must integrate economic, social, and institutional perspectives, rather than merely focus on technical efficiency.
Another important insight from our bibliometric mapping was the geographical and disciplinary fragmentation of research outputs. Although Kewda cultivation is region-specific, the limited studies available are scattered across unrelated journals and domains, resulting in weak knowledge accumulation and limited policy relevance. There is little evidence of interdisciplinary collaboration or development-oriented research, which restricts the translation of academic findings into actionable strategies for farmer welfare and regional development.
Conducting this review also came with methodological challenges. The limited availability of indexed literature on Kewda required extensive screening across multiple databases and grey literature sources. Variations in terminology, including local names and alternative botanical classifications, further complicated data retrieval. Addressing these issues demanded iterative refinement of search strategies and careful contextual validation.
Beyond technical challenges, this work carries a deeply personal dimension. Many of us involved in this research have long-standing academic and social engagement with rural Odisha. Interactions with farmers revealed a paradox: while Kewda cultivation generates substantial aggregate revenue, individual farmers continue to face income instability, limited institutional support, and constrained access to technology and markets. These lived realities underscored the urgency of aligning sustainability research with grassroots experiences.
This work is an outcome of the research project funded by the Odisha State Higher Education Council (OSHEC), Government of Odisha, under the Mukhyamantri Research and Innovation Program (MRIP-2024). This support enabled systematic literature mapping, field engagement, and analytical rigour. The MRIP initiative reflects the Government of Odisha’s commitment to promoting region-specific, policy-relevant research with direct societal impact, and it has significantly strengthened our capacity to connect scholarly analysis with local development concerns.
Our paper seeks to provide a foundation for future research that bridges disciplinary silos. By identifying dominant themes, research gaps, and emerging directions, we encourage scholars to move beyond laboratory-centric studies and engage with livelihood outcomes, gender roles, climate resilience, and policy frameworks. Kewda cultivation offers a compelling case to examine sustainable rural development at the intersection of traditional knowledge, natural resources, and markets.
Ultimately, this study is not just about mapping publications; it is about amplifying an overlooked narrative. Kewda farmers in Ganjam have sustained a globally valued aromatic industry for generations, yet their stories remain largely untold in academic literature. By bringing these gaps to light, we hope our work will inspire interdisciplinary, inclusive, and impact-oriented research that places farmers and communities at the centre of sustainability discourse and contributes to the long-term resilience of Kewda-growing regions.

Follow the Topic
-
Discover Sustainability
A multi-disciplinary, open access, community-focussed journal publishing results from across all fields relevant to sustainability research whilst supporting policy developments that address all 17 of the United Nations Sustainable Development Goals (SDGs).
Introducing: Social Science Matters
Social Science Matters is a campaign from the team at Palgrave Macmillan that aims to increase the visibility and impact of the social sciences
Continue reading announcementRelated Collections
With Collections, you can get published faster and increase your visibility.
Artificial Intelligence and Digital Innovation in Advancing Sustainable Development Goals
This Collection is expected to explore the role of Artificial Intelligence (AI) and digital innovation in improving progress toward the United Nations Sustainable Development Goals (SDGs). We aim to highlight interdisciplinary research, technological breakthroughs, and practical applications that leverage AI-driven tools, data science, and digital systems to tackle global challenges such as poverty, climate change, healthcare, education, and sustainable infrastructure. This Collection provides a platform for advancing responsible and inclusive innovation by closely bridging technology and sustainability.
This Collection supports and amplifies research related to SDG 9, SDG 11, SDG 12, SDG 13 & SDG 16
Keywords: Artificial Intelligence, Digital Innovation, Sustainable Development Goals, Smart Technologies, Data Science, Climate Action, Ethical AI, Smart Cities, Digital Transformation.
Publishing Model: Open Access
Deadline: Mar 01, 2026
Advancing Sustainable Development: The Role of Circular Economy Practices, Green Innovation and Corporate Responsibility
Achieving sustainable development, as envisioned in the United Nations’ 2030 Agenda, requires transformative solutions to reconcile economic growth with environmental and social imperatives. Circular economy practices, green innovations, and corporate responsibility stand out as critical drivers in this effort—reducing resource depletion, fostering innovation, and embedding accountability into global systems. Yet, their combined potential to accelerate progress toward the Sustainable Development Goals (SDGs) remains underexplored. This Collection aims to unravel these synergies, offering actionable insights for researchers, policymakers, and practitioners committed to a sustainable future.
Keywords: Sustainable Development, Circular Economy Practices, Green Innovation, Corporate Responsibility, Challenges and Opportunities in Sustainable Development.
This Collection supports and amplifies research related to SDG 7, SDG 12, SDG 13 and SDG 17.
Publishing Model: Open Access
Deadline: Apr 01, 2026
Please sign in or register for FREE
If you are a registered user on Research Communities by Springer Nature, please sign in