Thyroid hormone receptor β is a newly identified transcription factor to suppress cancer stem cell activity
Published in Cancer
Explore the Research
Regulation of cancer stem cell activity by thyroid hormone receptor β - Oncogene
Oncogene - Regulation of cancer stem cell activity by thyroid hormone receptor β
Cancer stem cells (CSCs) are a subpopulation of cancer cells that are capable of self-renewal and multipotential differentiation to propel the progression of cancers of high tumorigenic potency [1]. CSCs can adapt quickly to microenvironment changes and are more resistant to conventional therapies than other cells within tumors. CSC resistance can be induced during or after chemo- and radiotherapy, which allows these cancers to reinitiate and evolve heterogenous and aggressive phenotypes that are very difficult to treat with currently available therapeutics.
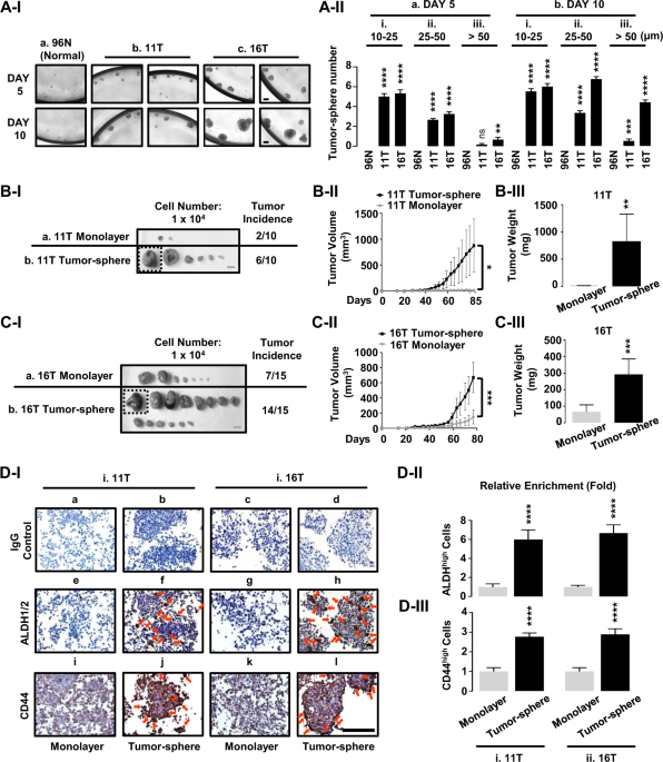
Anaplastic thyroid cancer (ATC) is one of the most-lethal human cancers. There are currently no established therapeutic options that increase patient survival [2]. This extreme aggressiveness and the resulting therapeutic challenges could be linked with the elevated resistance, plasticity, and multipotentiality of the CSCs that are prevalent in ATC. Here we document the characteristics of a CSC population that is enriched with 1) critical CSC markers, 2) two aldehyde dehydrogenases (ALDHs), and 3) CD44 in ATC, each of which contributes to increased tumorigenesis in vivo. Importantly, by performing transcriptomic analyses of single cells from in-vivo xenograft tumors that were induced by ATC patient-derived cells, we provide direct evidence for the maintenance of the CSC pool and of their interactions with mesenchymal stem cells (MSCs) in ATC.
Thyroid hormone receptor β (TRβ), a member of the nuclear receptor superfamily, is an essential signaling transcription factor that mediates the genomic actions of thyroid hormone (T3) on growth, development, differentiation, and metabolic homeostasis. TRβ generally acts in a T3-dependent manner by binding to thyroid hormone response elements (TREs) located in regulatory regions of target genes. However, they can also control the transcription of genes that do not possess a TRE by interacting with other transcriptional factors. In the absence of T3, TRβ associates with nuclear receptor corepressors to repress basal transcriptional activity, whereas in the presence of T3, the liganded TRβ recruits coactivators to activate gene transcription. However, this transcriptional output can work in the opposite direction, depending on the specific target genes and cellular context [3].
Over the past decades, there has been significant progress in our understanding of the physiological functions of TRβ at the molecular level and, more recently, of its role in cancer biology [4]. Numerous reports have documented mutations and/or silencing of the THRB gene in human cancers. Importantly, our extensive studies of mutant mice expressing a dominant-negative C-terminal frameshift mutation of TRβ, PV (ThrbPV/PV mice) has unequivocally demonstrated that the loss of normal TRβ functions by mutations drives carcinogenesis of the thyroid, breast, and pituitary gland. These findings suggesting that TRβ is a tumor suppressor. The detrimental effects resulting from the loss of functional TRβ are also evident in ThrbPV/- mice and Thra1-/-Thrb-/- mice that spontaneously developed metastatic thyroid cancer. In these studies, however, it has not been well-established whether TRβ can regulate CSC activity in human cancers.
Our present study provides compelling evidence to show that TRβ acts as a tumor suppressor by regulating CSC activity. TRβ functions as a potent inhibitor of CSC activity by blocking tumor-sphere formation in vitro and by reducing CSCs and their self-renewal capacity in vivo to block tumor initiation and progression. The inhibition of CSC activity by TRβ is mediated by suppressing key stem-cell regulators, including ALDHs, KLF2, ABCG2, SOX2, β-catenin, and CD44. T3, in particular, potentiates the CSC-suppressing activity of TRβ, suggesting that TRβdirectly regulates transcription of CSC-related genes. Remarkably, our single-cell transcriptomic analysis of tumors induced by ATC patient-derived cells showed that TRβ significantly reduces total CSC population size, blocks recruitment of mesenchymal stem cells (MSCs) into the tumor microenvironment, and ultimately shifts the cell landscape toward a tumor-free milieu through re-differentiation.
This CSC-suppressing action of TRβ has clinical significance. Our integrative transcriptome analysis of The Cancer Genome Atlas (TCGA) reveals inverse relationships of the THRB gene with many essential CSC-related genes in diverse human cancers, including thyroid, breast, glioma, kidney, and lung cancer. These observations provide additional evidence to support our findings that TRβ can function to suppress CSC activity. Furthermore, the THRBgene expression was suppressed in these cancers but not in normal tissues, supporting the premise that TRβ is a tumor suppressor. In breast cancer, the expression of the THRB gene is downregulated during progression to triple-negative breast cancer (TNBC), as occurs in anaplastic changes in ATC. Further, the low THRB expression significantly contributes to poor clinical outcomes, including advanced tumor stage and shorter disease-free/overall survival of the patients through MYC signaling activation and transcriptional/metabolic hyperactivity, which are hallmarks of CSCs [5].
Together, these observations suggest that TRβ can function as a suppressor of CSC in human cancers. We therefor propose that TRβ be recognized as a newly identified transcription factor that is capable of suppressing CSC activity and of preventing tumorigenesis. Our observations provide strong evidence that targeting of TRβ and its downstream signaling is a promising treatment strategy for blocking cancer progression and for addressing the challenges of therapeutic resistance and cancer reoccurrence.
References:
1 Ayob AZ, Ramasamy TS. Cancer stem cells as key drivers of tumour progression. Journal of biomedical science 2018; 25: 20.
2 Tiedje V, Stuschke M, Weber F, Dralle H, Moss L, Führer D. Anaplastic thyroid carcinoma: review of treatment protocols. Endocrine-related cancer 2018; 25: R153-R161.
3 Santos GM, Fairall L, Schwabe JW. Negative regulation by nuclear receptors: a plethora of mechanisms. Trends in Endocrinology & Metabolism 2011; 22: 87-93.
4 Cheng S-Y, Leonard JL, Davis PJ. Molecular aspects of thyroid hormone actions. Endocrine reviews 2010; 31: 139-170.
5 Lee WK, Cheng S-Y. Targeting transcriptional regulators for treatment of anaplastic thyroid cancer. Journal of Cancer Metastasis and Treatment 2021; 7: 27.
Woo Kyung Lee* and Sheue-yann Cheng**
Laboratory of Molecular Biology, Center for Cancer Research, National Cancer Institute,
National Institutes of Health, Bethesda, MD 20892
e-mail address:
*leew9@mail.nih.gov
Follow the Topic
-
Oncogene
This journal aims to make substantial advances in our knowledge of processes that contribute to cancer by publishing outstanding research.
Please sign in or register for FREE
If you are a registered user on Research Communities by Springer Nature, please sign in