Too much fibre can promote parasitic infections

New research suggests that high fibre intake may impact our ability to fight off parasitic infections.

Published in Microbiology

Too much fibre can promote parasitic infections
Like

Share this post

Choose a social network to share with, or copy the URL to share elsewhere

This is a representation of how your post may appear on social media. The actual post will vary between social networks

Explore the Research

SpringerLink
SpringerLink SpringerLink

Dietary fibre promotes chronic gut parasite infection via direct and time-dependent modulation of innate immunity - Microbiome

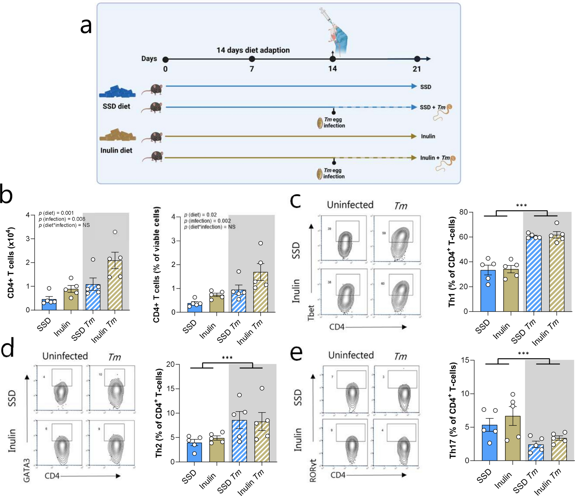
Background Dietary fibre is an important regulator of the gut microbiome and is associated with many health benefits. However, high levels of fibre intake have also been reported to exacerbate some diseases. Results Here, we show that mice fed semi-synthetic diets supplemented with purified inulin fibre develop chronic infections with the parasitic whipworm Trichuris muris, concomitant with dysregulated innate antimicrobial defences, exacerbated mucosal inflammation, and altered tryptophan metabolism. Inhibition of tryptophan catabolism or neutralizing either IL-27 or IL-18 restored infection resistance. Inulin-fed mice developed gut microbiota dysbiosis during parasite infection, with Proteobacteria becoming dominant. However, despite drastic differences in gut microbiota compositions in control- and inulin-fed mice, microbiota transfer and depletion experiments demonstrated that dietary inulin triggered chronic T. muris infection in a microbiota-independent manner. Importantly, removing inulin from the diet within a critical immune development window rapidly restored anti-parasite immunity, indicating direct, time-dependent modulation of mucosal immune responses. Conclusions These data reveal T. muris-induced dysbiosis as a consequence rather than a causative factor of diet-driven changes in host susceptibility, and establish a direct link between dietary fibre and host defence at mucosal surfaces. Video Abstract

We are used to health professionals telling us to include more fibre in our diets, but the old adage ‘too much of a good thing may be harmful’ may ring true here. New research published in the journal Microbiome indicates that high fibre uptake may leave us susceptible to parasitic infections.

The gut microbiome is a complex system that helps us stay healthy, but imbalances within it can lead to dysbiosis and ill health. One of the factors affecting the gut microbiome is diet and, generally, it is believed that incorporating a good amount of fibre in our diet is essential for good ‘gut health’. However, in their recent paper, Laura Myhill and colleagues found that a too high intake of fibre could lead to serious health implications.

They had, in their previous work, shown that inulin fibre diets increased the parasitic burden in parasite-infected mice. This time around, healthy mice were fed a diet that included a high concentration of inulin. This resulted in mice with chronic whipworm (Trichuris muris) infections.

Inulin was thus shown to affect the early part of the immune response to such parasitic infections. Examination of the mice showed that high levels of inulin lead to dysbiosis in the gut microbiome, inflammation of the gut, and increased tryptophan breakdown – all of which detrimentally impacted the immune system's ability to clear the parasite.

When the research team blocked the breakdown of tryptophan, normal immune response was restored. The same thing happened when certain cytokines (IL-18 and IL-27) were neutralised, highlighting how these pathways were important for the host immune response. When inulin was decreased or removed, the mice’s ability to fight infection came back.

The team also found that even if the microbiome composition was unchanged by the inulin diet, the immune response was still impaired. This showed that inulin affects the mucosal lining and the immune response directly and not only via the microbiome.

The exact interaction between the microbiome, the host and the environment are always going to be complex to figure out – after all they evolved together over millennia. But it is clear that high fibre intake can impair response to certain parasites, and this would be an important consideration when advising on the diet of people and animals living in regions where parasitic infections are endemic.

Please sign in or register for FREE

If you are a registered user on Research Communities by Springer Nature, please sign in

Follow the Topic

Parasite Host Response
Life Sciences > Biological Sciences > Microbiology > Parasitology > Parasite Host Response
  • Microbiome Microbiome

    This journal hopes to integrate researchers with common scientific objectives across a broad cross-section of sub-disciplines within microbial ecology. It covers studies of microbiomes colonizing humans, animals, plants or the environment, both built and natural or manipulated, as in agriculture.

  • BugBitten BugBitten

    A blog for the parasitology and vector biology community.

Related Collections

With Collections, you can get published faster and increase your visibility.

Harnessing plant microbiomes to improve performance and mechanistic understanding

This is a Cross-Journal Collection with Microbiome, Environmental Microbiome, npj Science of Plants, and npj Biofilms and Microbiomes. Please click here to see the collection page for npj Science of Plants and npj Biofilms and Microbiomes.

Modern agriculture needs to sustainably increase crop productivity while preserving ecosystem health. As soil degradation, climate variability, and diminishing input efficiency continue to threaten agricultural outputs, there is a pressing need to enhance plant performance through ecologically-sound strategies. In this context, plant-associated microbiomes represent a powerful, yet underexploited, resource to improve plant vigor, nutrient acquisition, stress resilience, and overall productivity.

The plant microbiome—comprising bacteria, fungi, and other microorganisms inhabiting the rhizosphere, endosphere, and phyllosphere—plays a fundamental role in shaping plant physiology and development. Increasing evidence demonstrates that beneficial microbes mediate key processes such as nutrient solubilization and uptake, hormonal regulation, photosynthetic efficiency, and systemic resistance to (a)biotic stresses. However, to fully harness these capabilities, a mechanistic understanding of the molecular dialogues and functional traits underpinning plant-microbe interactions is essential.

Recent advances in multi-omics technologies, synthetic biology, and high-throughput functional screening have accelerated our ability to dissect these interactions at molecular, cellular, and system levels. Yet, significant challenges remain in translating these mechanistic insights into robust microbiome-based applications for agriculture. Core knowledge gaps include identifying microbial functions that are conserved across environments and hosts, understanding the signaling networks and metabolic exchanges between partners, and predicting microbiome assembly and stability under field conditions.

This Research Topic welcomes Original Research, Reviews, Perspectives, and Meta-analyses that delve into the functional and mechanistic basis of plant-microbiome interactions. We are particularly interested in contributions that integrate molecular microbiology, systems biology, plant physiology, and computational modeling to unravel the mechanisms by which microbial communities enhance plant performance and/or mechanisms employed by plant hosts to assemble beneficial microbiomes. Studies ranging from controlled experimental systems to applied field trials are encouraged, especially those aiming to bridge the gap between fundamental understanding and translational outcomes such as microbial consortia, engineered strains, or microbiome-informed management practices.

Ultimately, this collection aims to advance our ability to rationally design and apply microbiome-based strategies by deepening our mechanistic insight into how plants select beneficial microbiomes and in turn how microbes shape plant health and productivity.

This collection is open for submissions from all authors on the condition that the manuscript falls within both the scope of the collection and the journal it is submitted to.

All submissions in this collection undergo the relevant journal’s standard peer review process. Similarly, all manuscripts authored by a Guest Editor(s) will be handled by the Editor-in-Chief of the relevant journal. As an open access publication, participating journals levy an article processing fee (Microbiome, Environmental Microbiome). We recognize that many key stakeholders may not have access to such resources and are committed to supporting participation in this issue wherever resources are a barrier. For more information about what support may be available, please visit OA funding and support, or email OAfundingpolicy@springernature.com or the Editor-in-Chief of the journal where the article is being submitted.

Collection policies for Microbiome and Environmental Microbiome:

Please refer to this page. Please only submit to one journal, but note authors have the option to transfer to another participating journal following the editors’ recommendation.

Collection policies for npj Science of Plants and npj Biofilms and Microbiomes:

Please refer to npj's Collection policies page for full details.

Publishing Model: Open Access

Deadline: Jun 01, 2026

Microbiome and Reproductive Health

Microbiome is calling for submissions to our Collection on Microbiome and Reproductive Health.

Our understanding of the intricate relationship between the microbiome and reproductive health holds profound translational implications for fertility, pregnancy, and reproductive disorders. To truly advance this field, it is essential to move beyond descriptive and associative studies and focus on mechanistic research that uncovers the functional underpinnings of the host–microbiome interface. Such studies can reveal how microbial communities influence reproductive physiology, including hormonal regulation, immune responses, and overall reproductive health.

Recent advances have highlighted the role of specific bacterial populations in both male and female fertility, as well as their impact on pregnancy outcomes. For example, the vaginal microbiome has been linked to preterm birth, while emerging evidence suggests that gut microbiota may modulate reproductive hormone levels. These insights underscore the need for research that explores how and why these microbial influences occur.

Looking ahead, the potential for breakthroughs is immense. Mechanistic studies have the power to drive the development of microbiome-based therapies that address infertility, improve pregnancy outcomes, and reduce the risk of reproductive diseases. Incorporating microbiome analysis into reproductive health assessments could transform clinical practice and, by deepening our understanding of host–microbiome mechanisms, lay the groundwork for personalized medicine in gynecology and obstetrics.

We invite researchers to contribute to this Special Collection on Microbiome and Reproductive Health. Submissions should emphasize functional and mechanistic insights into the host–microbiome relationship. Topics of interest include, but are not limited to:

- Microbiome and infertility

- Vaginal microbiome and pregnancy outcomes

- Gut microbiota and reproductive hormones

- Microbial influences on menstrual health

- Live biotherapeutics and reproductive health interventions

- Microbiome alterations as drivers of reproductive disorders

- Environmental factors shaping the microbiome

- Intergenerational microbiome transmission

This Collection supports and amplifies research related to SDG 3, Good Health and Well-Being.

All submissions in this collection undergo the journal’s standard peer review process. As an open access publication, this journal levies an article processing fee (details here). We recognize that many key stakeholders may not have access to such resources and are committed to supporting participation in this issue wherever resources are a barrier. For more information about what support may be available, please visit OA funding and support, or email OAfundingpolicy@springernature.com or the Editor-in-Chief.

Publishing Model: Open Access

Deadline: Jun 16, 2026