Exploring New Frontiers in Antifungal Therapy: The Essential Role of Vitamin B5 Metabolism
Published in Chemistry, Microbiology, and Cell & Molecular Biology

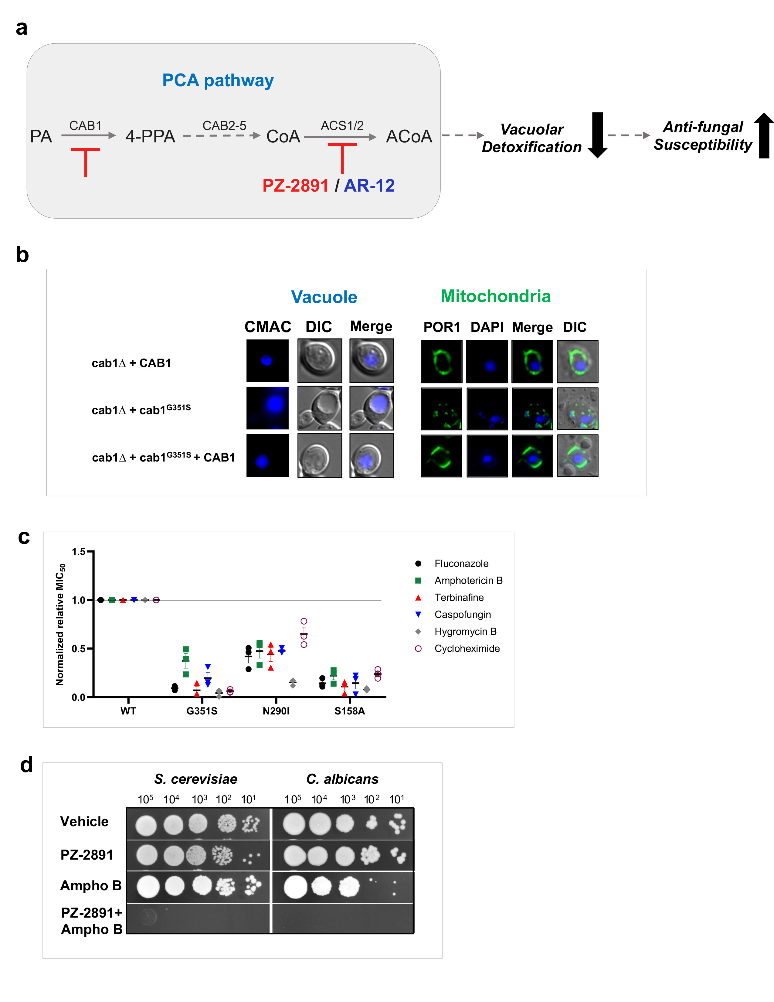
Unraveling the PCA Pathway: Central to our study is the PCA (pantothenate-coenzyme A-acetyl-CoA) pathway, crucial for the biosynthesis of Co-enzyme A (CoA) and Acetyl-CoA (AcCoA) from vitamin B5 (pantothenic acid). This pathway is vital for regulating key cellular processes, including the metabolism of fatty acids, amino acids, sterols, and heme. We have provided compelling genetic evidence that disrupting the PCA pathway in Saccharomyces cerevisiae significantly alters fungal susceptibility to a wide range of xenobiotics, including clinically approved antifungal drugs.
Genetic Insights and Therapeutic Potential: Through detailed genetic studies, we demonstrated that mutations in the pantothenate kinase gene, CAB1, lead to heightened sensitivity of yeast cells to various antifungal agents. These mutations result in reduced Cab1 activity, which in turn disrupts vacuolar morphology and drug detoxification mechanisms. Interestingly, we found that chemical inhibitors targeting the PCA pathway could replicate the effects of genetic mutations, suggesting potential for therapeutic applications.
Vacuolar and Mitochondrial Dysfunction: One of the critical findings of our research is the link between the PCA pathway and vacuolar and mitochondrial functions. Cab1-deficient yeast cells exhibited enlarged vacuoles and altered mitochondrial structures, leading to impaired detoxification processes and increased reactive oxygen species (ROS) levels. This disruption in vacuolar function also impacted the cell's ability to manage xenobiotics, including metals like FeSO4 and CuSO4.
Enhancing Antifungal Efficacy: Our study highlights the potential of targeting the PCA pathway to enhance the efficacy of existing antifungal drugs. We identified small molecule modulators, such as the pantazine analog PZ-2891 and the celecoxib derivative AR-12, which effectively increased fungal susceptibility to antifungal drugs by inhibiting downstream enzymes in the PCA pathway.
Broader Implications for Antifungal Therapy: This research underscores the importance of vitamin B5 metabolism in fungal biology and its potential as a target for developing new antifungal therapies. By manipulating the PCA pathway, it may be possible to overcome the limitations of current antifungal drugs, particularly in the face of rising drug resistance.
Conclusion: Our findings offer a promising avenue for enhancing antifungal drug efficacy and addressing the growing challenge of drug-resistant fungal infections. The validation of the PCA pathway as a target for antifungal development marks a significant step forward in the quest for more effective and safer treatments. As the global health community grapples with the threat of invasive fungal infections, this research provides a beacon of hope for innovative solutions and improved patient outcomes.
For more details on this research, please refer to the full article in Communications Biology: https://www.nature.com/articles/s42003-024-06595-7
Citation: Choi JY, Gihaz S, Munshi M, Singh P, Vydyam P, Hamel P, Adams EM, Sun X, Khalimonchuk O, Fuller K, Ben Mamoun C. Vitamin B5 metabolism is essential for vacuolar and mitochondrial functions and drug detoxification in fungi. Commun Biol. 2024 Jul 23;7(1):894. doi: 10.1038/s42003-024-06595-7. PMID: 39043829.
Follow the Topic
-
Communications Biology
An open access journal from Nature Portfolio publishing high-quality research, reviews and commentary in all areas of the biological sciences, representing significant advances and bringing new biological insight to a specialized area of research.
Related Collections
With Collections, you can get published faster and increase your visibility.
Mechanistic insights into human host and microbiome interactions
Publishing Model: Open Access
Deadline: May 31, 2026
Advances in neurodegenerative diseases
Publishing Model: Hybrid
Deadline: Jun 30, 2026
Please sign in or register for FREE
If you are a registered user on Research Communities by Springer Nature, please sign in