A Microtubule Based Microbial Pattern Recognition System

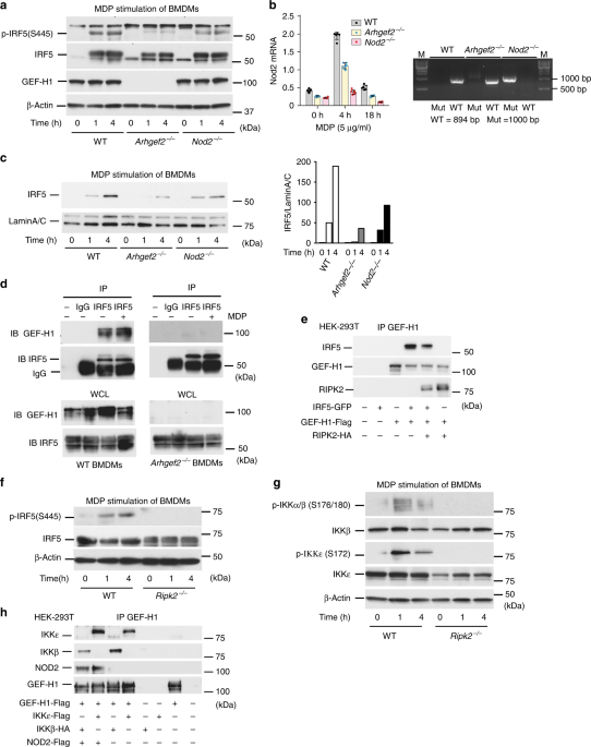
The GEF-H1-IKKε-IRF5 signaling pathway is essential for the detection of peptidoglycans and enables host defense responses to cope with intracellular pathogens such as Listeria monocytogenes.

Published in Microbiology

A Microtubule Based Microbial Pattern Recognition System
Like

Share this post

Choose a social network to share with, or copy the URL to share elsewhere

This is a representation of how your post may appear on social media. The actual post will vary between social networks

Cells contain a reservoir of inactive GEF-H1 bound to microtubules that is activated by dephosphorylation to form signaling platforms for the activation of innate and cell-autonomous immunity.  

Muramyl-dipeptide (MDP) is the minimal structural motif of peptidoglycan of both Gram-positive and Gram-negative bacteria and the functional component of Freud’s adjuvant used to boost vaccination responses.

Genome-wide transcriptome analysis revealed that much of the transcriptional response to MDP in macrophages dependents on GEF-H1. Our efforts to identify the responsible transcription factor identified interferon regulatory factor 5 (IRF5) as essential for the control of host responses to MDP. In this pathway, GEF-H1 has an essential role in the activation of IKKε that has a critical function as an upstream IKKα/β and IRF5 kinase. 

GEF-H1 interacted specifically with IKKε in this pathway demonstrating that despite substantial sequence homology the functions of IKKε and TBK1 can be defined by distinct substrate specificities and signaling intermediaries that are immune recognition pathway specific. 

Surprisingly, GEF-H1 mediated IRF5 activation by MDP occurred in the absence of NOD2, a recognized sensor for MDP that has been extensively studied as genetic variants of NOD2 are associated with Crohn’s disease a form of chronic inflammatory bowel disease. Instead, both GEF-H1 and NOD2 are required for the activation of NF-κB, indicating that NOD2 is a signaling intermediary that may be more specifically responsible for induction of NF-κB dependent inflammatory gene expression.

In contrast, the GEF-H1-IKKε-IRF5 pathway induced gene signature is characterized by the induction of peptidoglycan recognition protein 1 and antimicrobial factors such as Serpin-1, GranzymeD and GranzymeE, all of which have been shown to mediate host defenses.

Identification of the GEF-H1-IKKε-IRF5 pathway has wide-reaching implications beyond direct microbial defense as polymorphisms in the IRF5 gene have been linked to human autoimmune diseases. 

Excitingly, GEF-H1 mediated host defenses are not limited to the cells of the immune system as many cells throughout the body express GEF-H1 and therefore could mount cell-autonomous immune responses through this pathway.


The figure represents a false color rendition of a panel in Figure 4a of the paper.

Please sign in or register for FREE

If you are a registered user on Research Communities by Springer Nature, please sign in

Follow the Topic

Microbiology
Life Sciences > Biological Sciences > Microbiology

Related Collections

With Collections, you can get published faster and increase your visibility.

Women's Health

A selection of recent articles that highlight issues relevant to the treatment of neurological and psychiatric disorders in women.

Publishing Model: Hybrid

Deadline: Ongoing

Biosensing

With this cross-journal Collection, the editors of Communications Biology, Nature Biomedical Engineering, Nature Sensors, Nature Communications, and Scientific Reports welcome the submission of primary research Articles focusing on the development of engineered biosensing devices with the potential to be applied in biomedical research and in the management of disease conditions.

Publishing Model: Hybrid

Deadline: Jun 30, 2026