A Race Against Time: The Fight to Treat Duchenne Muscular Dystrophy
Published in Bioengineering & Biotechnology and Agricultural & Food Science
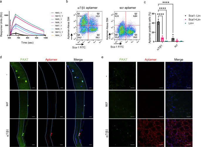
Aptamer-conjugated gold nanoparticles offer a precise method for targeting muscle stem cells in Duchenne Muscular Dystrophy (DMD), addressing a major challenge in gene therapy. By ensuring microRNA therapies reach regenerative muscle cells with high specificity, this approach enhances treatment efficacy while minimizing off-target effects. Recent findings, published in Nature Communications, confirm that the platform is non-toxic and does not trigger immune reactions, marking a crucial step toward clinical translation and potential therapeutic applications.
https://www.nature.com/articles/s41467-024-55223-9
Follow the Topic
-
Nature Communications
An open access, multidisciplinary journal dedicated to publishing high-quality research in all areas of the biological, health, physical, chemical and Earth sciences.
Related Collections
With Collections, you can get published faster and increase your visibility.
Women's Health
Publishing Model: Hybrid
Deadline: Ongoing
Advances in neurodegenerative diseases
Publishing Model: Hybrid
Deadline: Mar 24, 2026
Please sign in or register for FREE
If you are a registered user on Research Communities by Springer Nature, please sign in