Bacteroides fragilis, a gut microbiota, contributes to the pathology of AD
Published in Neuroscience
Cognitive disorders and brain amyloidosis patients including AD (Alzheimer's disease) show significant changes in gut microbiota. However, the mechanism by which gut dysbiosis elicits AD is unclear. Recently, we reported that C/EBPβ/Asparagine endopeptidase (AEP) signaling is temporarily activated in the gut of AD patients and 3×Tg mice (Science Adv., 2020), and gut inflammation leads to C/EBPβ/AEP signaling and fibril formation in the gut and brain (EMBO J., 2021). Employing a germ-free 3×Tg AD mouse model, we have recently reported that gut microbiota from SPF mice and AD patients activate C/EBPβ/AEP signaling, promoting AD pathologies and cognitive deficits. AD gut microbiota enhances the proinflammatory pathway for PUFA (polyunsaturated fatty acid) metabolism in the brain, and Bacteroides mediating proinflammatory PUFA metabolism are increased in AD patient gut microbiomes, regulating microglia activation in the brain (Gut, 2022).
Selective elevation of Bacteroides strains has been observed in the gut microbiome of individuals with AD through epidemiological investigations. Currently, it is unclear which Bacteroides and their metabolic products may contribute to the pathology of AD. This study firstly discovered, based on previous research, that Bacteroides fragilis and its metabolites 12-hydroxyhexadecatrienoic acid (12-HHTrE) and prostaglandin E2 (PGE2) display an intracellular stimulatory effect, which activated microglia and induced the upregulation of the aspartyl endopeptidase (AEP) pathway, leading to cognitive impairment in the Thy 1-C/EBPβ transgenic mice. This study advances our understanding of AD etiology by identifying a novel target and elucidating a novel pathogenesis.
Upon eradication of endogenous bacteria in mice through the administration of antibiotics, fecal microbiota transplantation (FMT) was conducted to introduce the microbial communities from both healthy controls and patients afflicted with AD into the murine subjects (Fig.1). Comparative analysis revealed augmented abundance of pro-inflammatory Bacteroides in AD-FMT mice, as substantiated by the characterization of non-protein components within the serum and cerebral samples, where the elevated levels of 12-HHTrE and PGE2 were found to activate primary microglia. This observation aligns with the enrichment of metabolites pertaining to polyunsaturated fatty acid (PUFA) metabolism, as identified through metabolomic profiling. Notably, the application of aspirin, a quintessential anti-inflammatory medication, significantly abated the rise of PGE2, thereby mitigating AD-like pathological manifestations and ameliorating cognitive impairments. Such findings foster novel insights into the employment of aspirin for the treatment of AD at the early stage.

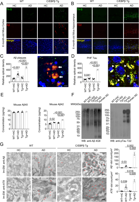
Fig.1 AD humanized Abx-treated mice display increased AD pathologies compared with HC humanized Abx-treated mice in WT and C/EBPβ Tg mice.
The contextualization of our research within the backgrounds of the individuals involved bears profound significance. This finding stands as the culmination of a fruitful collaboration spanning two years, amidst the backdrop of a global pandemic. Despite encountering vicissitudes in the research milieu and the need for sample reconstruction, the intrepid authors persevered, surmounting various obstacles to ultimately bring forth a resolute completion. As an investigation delving into the correlation between AD and the gut microbiota, we eagerly anticipate delving further into subsequent inquiries. Our aspirations lie in the pursuit of identifying specific enzymes intrinsic to Bacteroides fragile species, thereby paving the way for the development of corresponding inhibitors. Such endeavors shall lay a solid foundation for the translation of this series of research achievements into tangible applications.
Follow the Topic
-
Nature Communications
An open access, multidisciplinary journal dedicated to publishing high-quality research in all areas of the biological, health, physical, chemical and Earth sciences.
Your space to connect: The Psychedelics Hub
A new Communities’ space to connect, collaborate, and explore research on Psychotherapy, Clinical Psychology, and Neuroscience!
Continue reading announcementRelated Collections
With Collections, you can get published faster and increase your visibility.
Women's Health
Publishing Model: Hybrid
Deadline: Ongoing
Advances in neurodegenerative diseases
Publishing Model: Hybrid
Deadline: Mar 24, 2026
Please sign in or register for FREE
If you are a registered user on Research Communities by Springer Nature, please sign in